DC娱乐网
降雄=漂亮不长痘‼️50个降雄饮食清单✅
2026-01-27 18:03:00
咪咪谈育儿
育儿
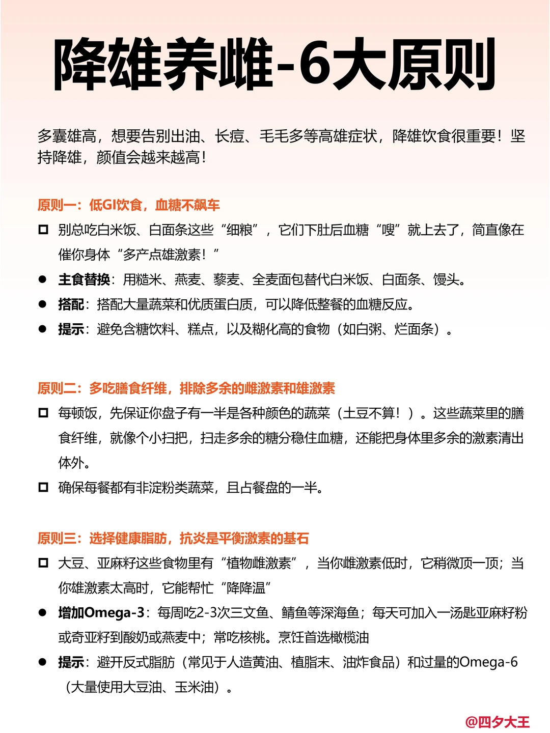
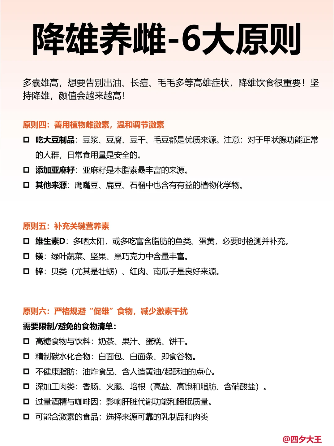
. 出油、长痘、毛毛多等高雄女孩 这篇笔记一定要看完! 👉我列出了50种降雄主食、肉食、蔬菜、水果和饮料,平时饮食时多注意一下,坚持一个月,少女感爆棚‼️食物具体看图! ✅降雄饮食的思路 ▪️可多吃:低GI、高膳食纤维、优质脂肪、以及含植物雌的食物,如全谷物、绿叶蔬菜、深海鱼等; ▪️避免这些食物:高糖食品、精制碳水、反式脂肪、加工肉类、过量咖啡因等,这些可能加重失衡
猜你喜欢
央视曝光的毒蔬菜,真的要命!谁在吃?民以食为天,蔬菜是家家户户餐桌必备,可谁能
2026-01-23
游戏不人生
标签:
蔬菜
公安机关
原来这些常见食物居然是抗炎王者,后悔才知道。身体有慢性炎症真的很可怕,不仅
2026-01-11
热点林里的日子
标签:
养生食谱
每天早上吃个水煮蛋,是营养佳品还是心血管杀手?请听科学解释每天早上吃个水煮蛋
2025-12-29
松尘谈科普生活
标签:
水煮蛋
鸡蛋
胆固醇
蔬菜
养生食谱
破防!中美营养学罕见联手:这5类食物让重病风险直降28%,柳叶刀认证的“长寿密码
2026-01-27
实事科普
标签:
柳叶刀
长寿
营养学
豆腐
养生食谱
食用油健康大揭秘!花生油竟排第三梯队,榜首竟是它!根据最新营养学
2026-01-06
实事科普
标签:
脂肪酸
营养学
橄榄油
凉拌
饭前喝杯水有啥好处饭前喝杯水好处还真不少。首先能促进胃液分泌,帮我们打开胃口
2026-01-21
天山随手拍
标签:
碳水化合物
营养不良
消化不良
蛋白质
营养膳食
家人们,有六种食物堪称身体小卫士,常吃对心脏、肝脏、肠道和睡眠都超棒。燕麦必须
2026-01-26
欢迎来到我的直播间息
标签:
心脏
肝脏
睡眠
燕麦
热门分类
推荐
热榜
军事
NBA
体育
社会
明星八卦
娱乐
财经
科技
汽车
历史
国际
游戏
动漫
公益
搞笑
商业
互联网
数码
国际足球
房产
家居
时尚
科学探索
职场
育儿
股票
教育
影视
情感
热点
中国军情
武器
中国南海
中国足球
亚洲杯
科比
综合体育
CBA
投资
楼市
大咖秀
外汇
创业
风口
SUV
豪车
概念车
优惠
新能源
美国
欧洲
朝日韩
俄罗斯
孕期
街拍
恋爱攻略
婚姻
正能量