受中东地缘局势的影响,A股油气板块上演罕见大涨行情,近2个交易日,A股“三桶油”历史上首次集体收获两连板。3日晚间,中国石油、中国石化与中国海油相继发布股票交易异常波动公告,提示投资者注意风险。

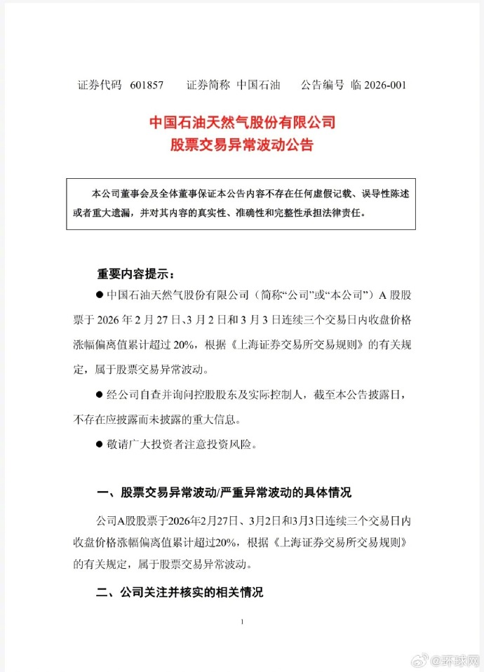
中国石油发布公告称,公司A股股票于2026年2月27日、3月2日和3月3日连续三个交易日内收盘价格涨幅偏离值累计超过20%,属于股票交易异常波动。经自查,公司目前生产经营情况正常,近期行业政策没有发生重大变化。近期国际原油市场受地缘局势、供需格局等多重因素影响,价格呈现宽幅震荡走势,短期油价波动存在较大不确定性,敬请广大投资者注意风险。
中国石油A股股价近两个交易日连续涨停,截至3日收盘,该股报收13.15元/股,总市值2.41万亿元。
中国石化发布公告称,公司股票于2026年2月27日、3月2日、3月3日连续三个交易日内日收盘价格涨幅偏离值累计超过20%,属于股票交易异常波动情形。经核实,公司生产经营情况正常,公司及控股股东均不存在应披露而未披露的重大事项。受地缘政治等因素影响,国际原油价格走势存在诸多不确定性,敬请广大投资者注意风险。

中国石化A股股价近两个交易日连续涨停,截至3日收盘,该股报收7.82元/股,总市值9456亿元。
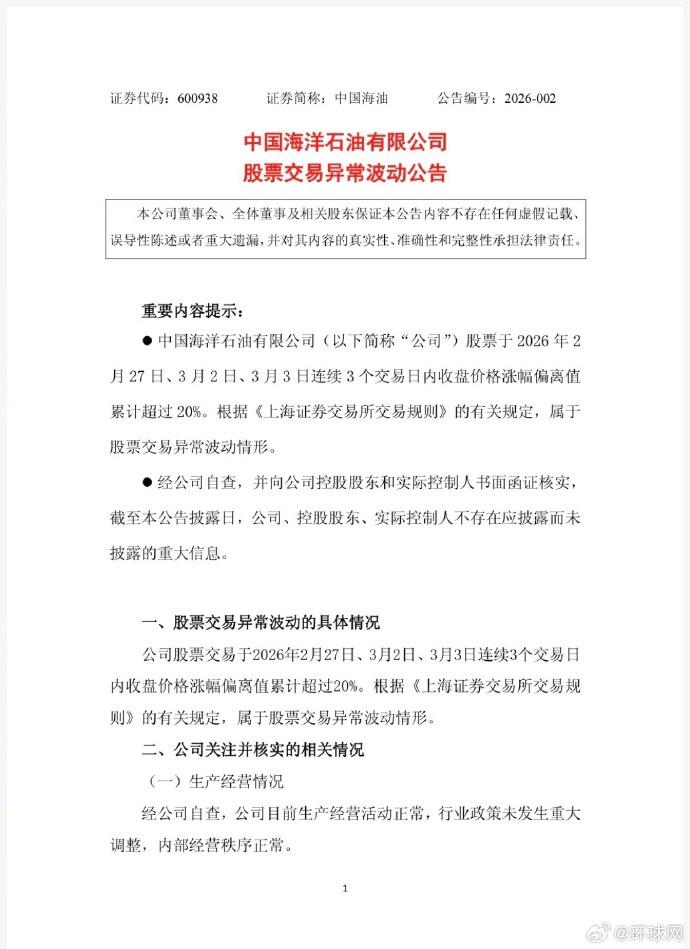
中国海油发布公告称,公司股票连续三个交易日内收盘价格涨幅偏离值累计超过20%,属于股票交易异常波动情形。近期国际原油市场受地缘局势、供需格局等多重因素影响,价格呈现宽幅震荡走势,短期油价波动存在较大不确定性,敬请广大投资者注意风险。

中国海油A股股价近两个交易日同样连续涨停,截至3日收盘,该股报收43.41元/股,总市值2.06万亿元。(央视财经、环球网)