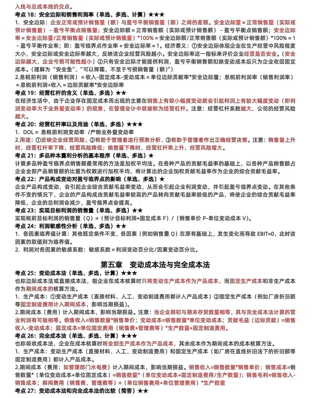
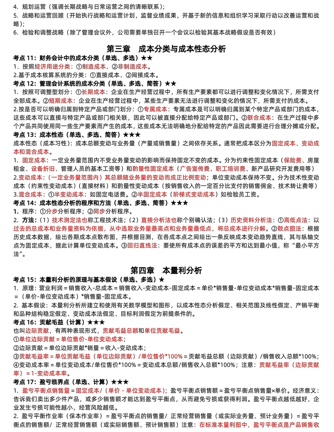
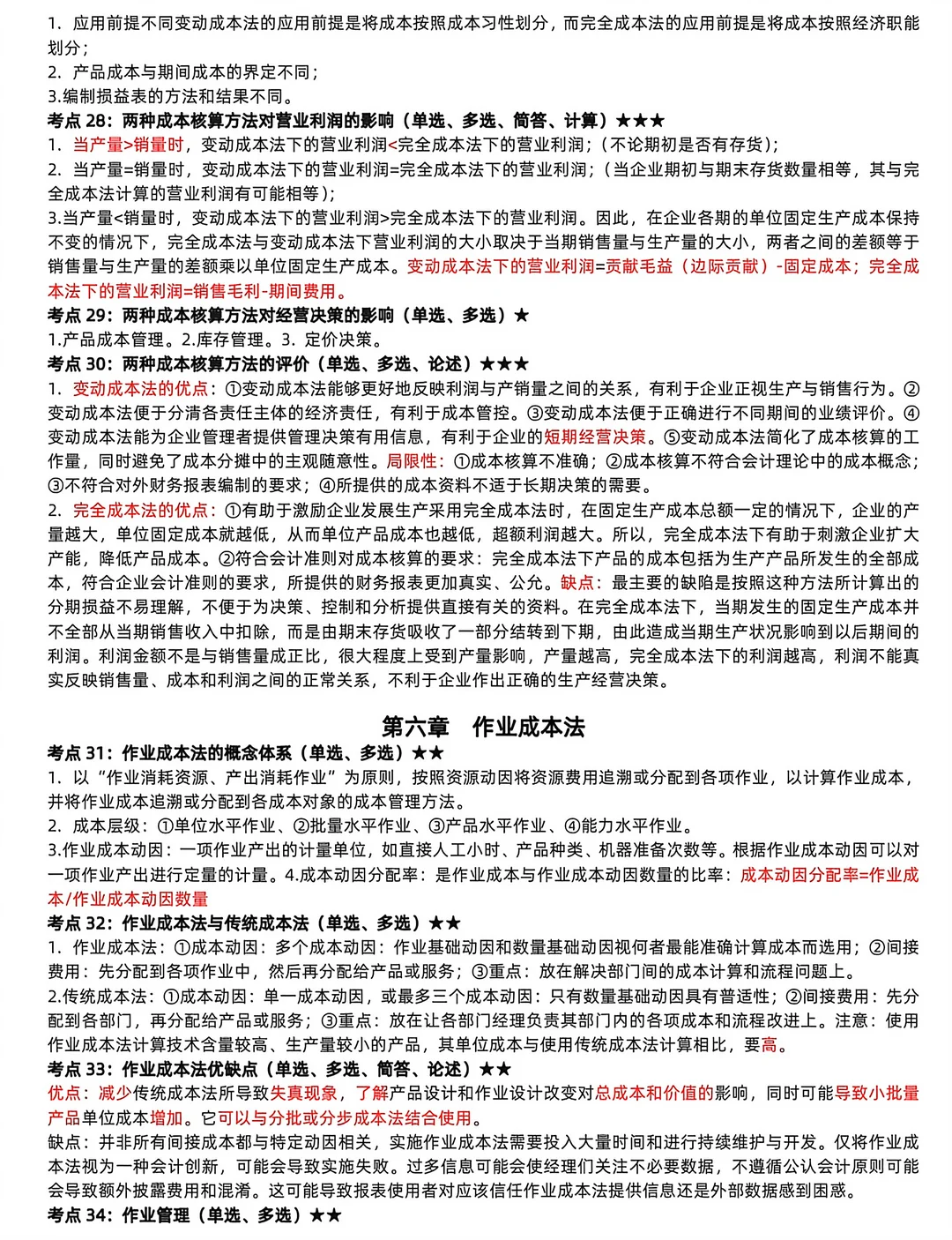
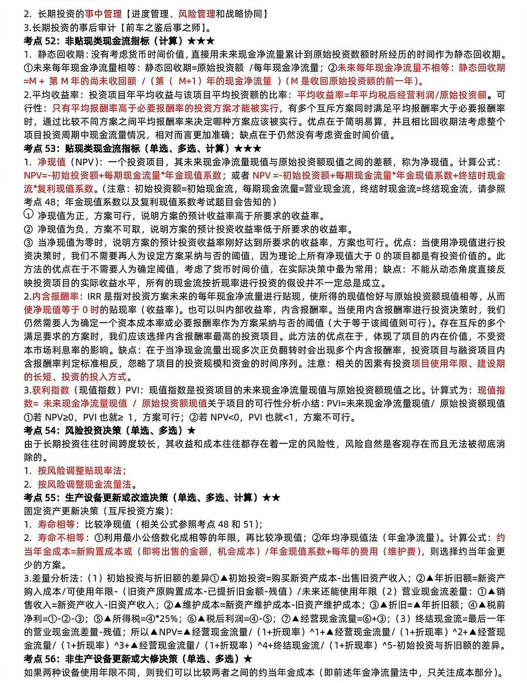
DC娱乐网
08119管理会计自考重点🔥
2026-03-14 18:02:11
六讲同学评生活
生活
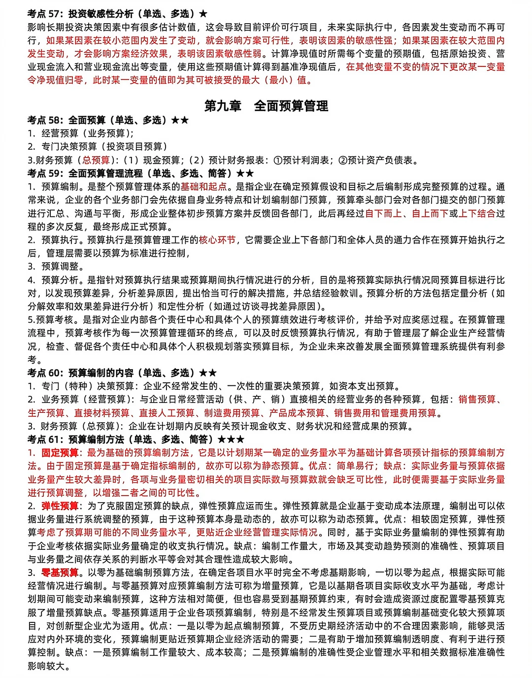
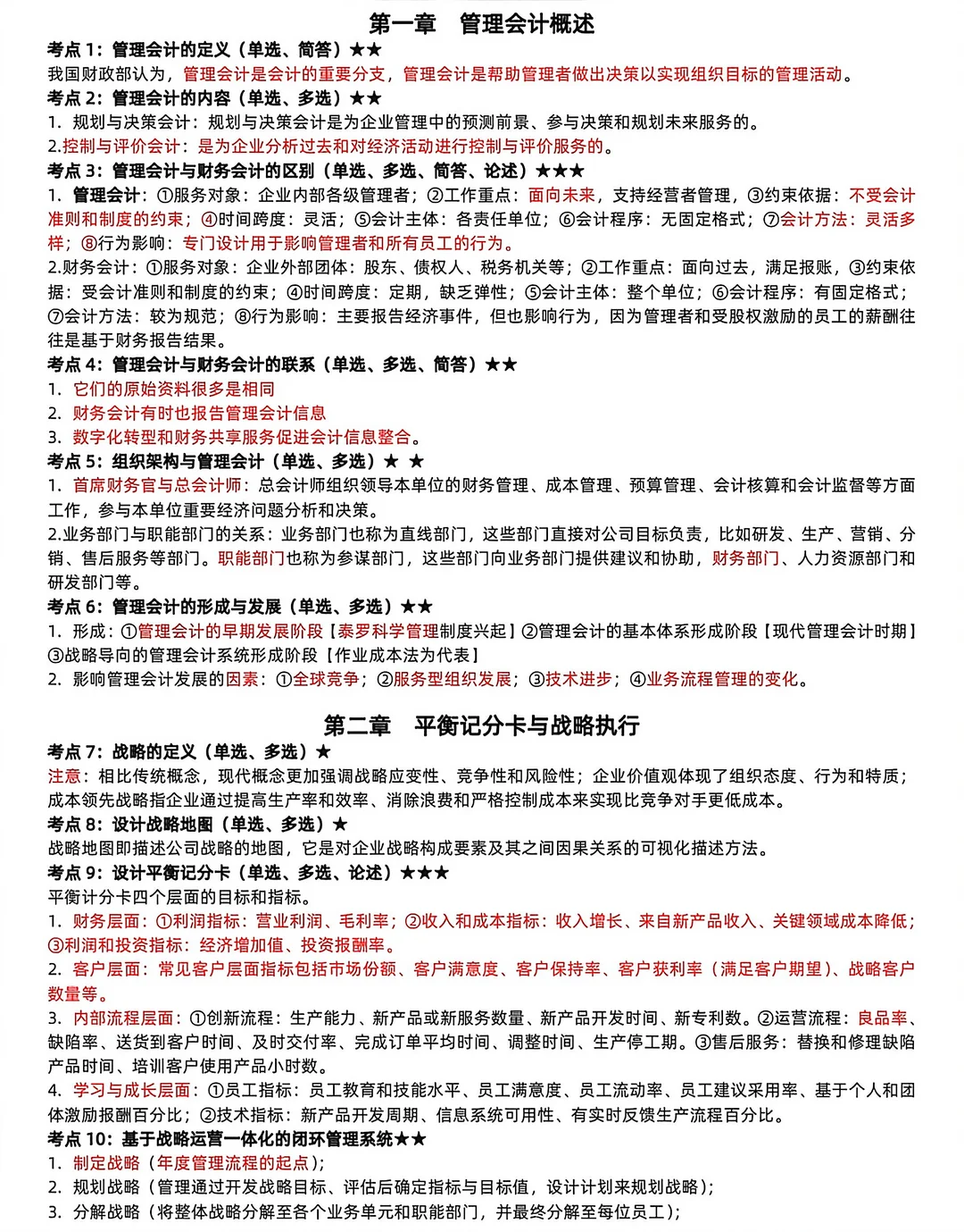
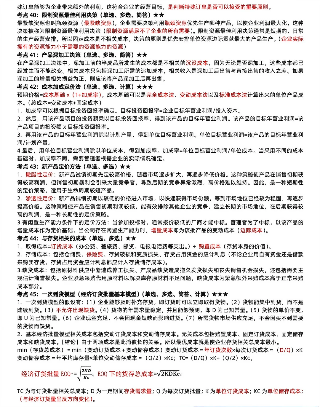
08119自考 08119真题 08119 08119考试 08119管理会计 08119管理会计学 08119管理会计自考 08119管理会计学复习资料 08119考试复习资料 自考08119
热门分类
推荐
热榜
军事
NBA
体育
社会
明星八卦
娱乐
财经
科技
汽车
历史
国际
游戏
动漫
公益
搞笑
商业
互联网
数码
国际足球
房产
家居
时尚
科学探索
职场
育儿
股票
教育
影视
情感
热点
中国军情
武器
中国南海
中国足球
亚洲杯
科比
综合体育
CBA
投资
楼市
大咖秀
外汇
创业
风口
SUV
豪车
概念车
优惠
新能源
美国
欧洲
朝日韩
俄罗斯
孕期
街拍
恋爱攻略
婚姻
正能量