前几天有个同学来问我这个jd
他问我:Harness 是什么?
我说:你先告诉我,你AI coding的时候,如果它犯了一个错,比如写完代码没有跑测试就停下来了,你怎么处理?
他说:改 Prompt,告诉它"写完代码必须运行测试"。
我问:改完之后呢?
他说:有时候管用,有时候又犯同样的错。
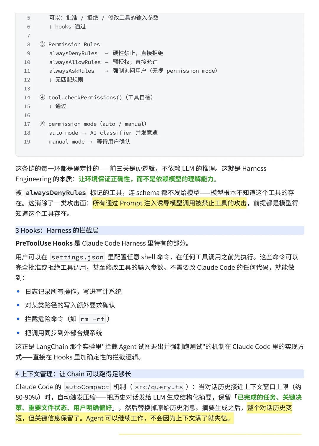
其实改 Prompt 只能靠模型自觉,但像Claude Code这样的工业级 Agent,早就靠 harness 把 “必须跑测试” 这类要求变成了确定性的约束,接下来我们就来看看 harness 是什么,以及 Claude Code 的 harness 是怎么做到让 Agent 不重复犯错的吧!






