DC娱乐网
新手不会处理交通事故的三大表现,你中了吗
2026-01-25 23:04:23
翠芙谈汽车
汽车
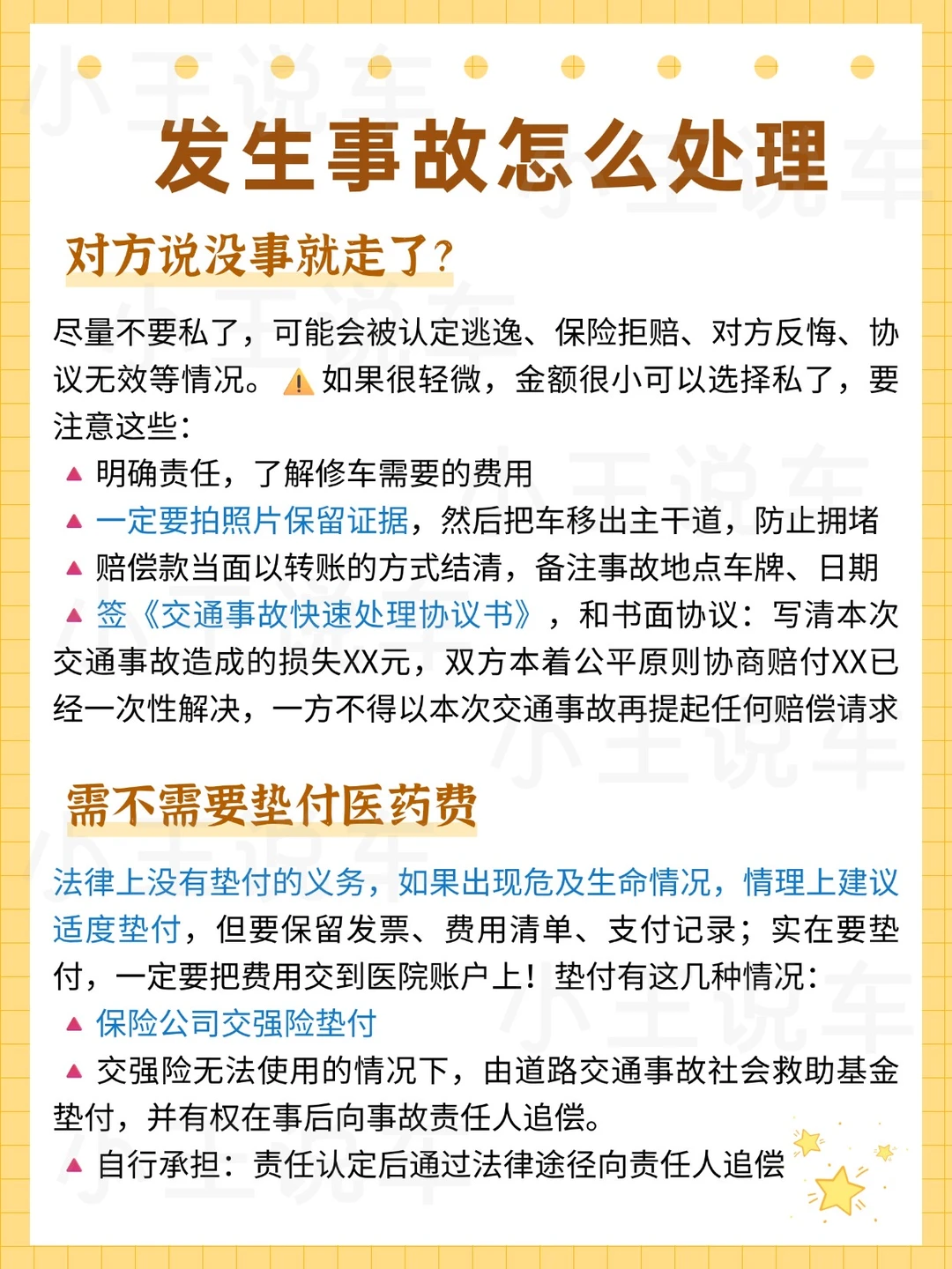
新手司机对交通事故的处理没有头绪,看完这篇就会啦! ➡️一旦发生事故,如果有人员受伤,要立刻☎️拨打 120,➡️接着打开双闪灯,如果车辆能移动且事故轻微,在拍照📷留存证据后,把车移到路边安全位置。 ⚠️拍照需涵盖事故全景、碰撞细节、车辆位置和车牌,➡️接着报警,交警会判定责任。 ⚠️每种事故处理方式不同,马住这份交通事故处理攻略,遇到别慌👌,但希望大家都用不上。
猜你喜欢
都说放开摩托,马路就得乱成一锅粥。结果呢?西安第一个吃了螃蟹,涉摩交通事故率
2026-01-21
田边娱乐倾听者
标签:
西安
交通事故
西安社会新闻
摩托车
案件通报
这才是优秀的新手司机!浙江杭州,一男子准备回老家过年,结果却被一个问题困扰,就是
2026-01-26
雪饼说
标签:
浙江省
杭州社会新闻
湖南社会新闻
春节
家人们,姐姐们,直播间刚刚聊天,这两天热闹非凡,你们有没有遇到过这种情况:大姐直
2026-01-26
姗姗努娱乐
标签:
北京市
浙江杭州一新手司机因为害怕上高速,选择了通过托运把小车托运回老家,1500块钱可
2026-01-25
梨聊趣事
标签:
浙江省
杭州社会新闻
浙江社会新闻
南京有个老哥喝了四两白酒,开着“智驾”就跑高速上去了。从湖州到南京,两百公里,俩
2026-01-24
曼凡来自阿珂的声音
标签:
南京
湖州
“全责”两个字,是他留在人间的最后一声刹车——一个违法骑电动车的男人,给所有赶时
2026-01-26
冰顿顿不在家
标签:
头盔
行车记录仪
🌙泰迪咬伤5岁孙子后被安乐死,临死前它竟流泪,我以为它是后悔,结果医生一句话就
2026-01-23
史气沉沉讲国际军事史
标签:
医生
安乐死
泰迪
热门分类
推荐
热榜
军事
NBA
体育
社会
明星八卦
娱乐
财经
科技
汽车
历史
国际
游戏
动漫
公益
搞笑
商业
互联网
数码
国际足球
房产
家居
时尚
科学探索
职场
育儿
股票
教育
影视
情感
热点
中国军情
武器
中国南海
中国足球
亚洲杯
科比
综合体育
CBA
投资
楼市
大咖秀
外汇
创业
风口
SUV
豪车
概念车
优惠
新能源
美国
欧洲
朝日韩
俄罗斯
孕期
街拍
恋爱攻略
婚姻
正能量