
今年已密集发布16次溢价风险提示
25日,国投瑞银基金旗下的国投瑞银白银期货(LOF)(下称国投白银LOF)发布公告称,将于2026年1月26日开市起至当日10:30停牌,并于10:30复牌。
国投白银LOF称,若26日二级市场交易价格溢价幅度未有效回落,国投白银LOF有权通过向深圳证券交易所申请盘中临时停牌、延长停牌时间等措施,向市场警示风险,具体以届时公告为准。
值得注意的是,2026年开年不足一个月,国投白银LOF已密集发布16次溢价风险提示,其中多次同时公告停复牌事项。
22日,国投白银LOF发布公告称,该基金21日收盘价明显高于基金份额净值,投资者如果盲目投资于高溢价率的基金份额,可能面临重大损失。国投白银LOF于2026年1月22日开市起停牌至收市。
在经历全日停牌后,23日国投白银LOF又从开市起停牌1小时。截至23日收盘,国投白银LOF场内收盘价为3.875元,跌1.15%,全天成交额超44亿元,换手率超31%。
Wind数据显示,截至23日收盘,国投白银LOF在2026年以来场内涨幅超过70%。
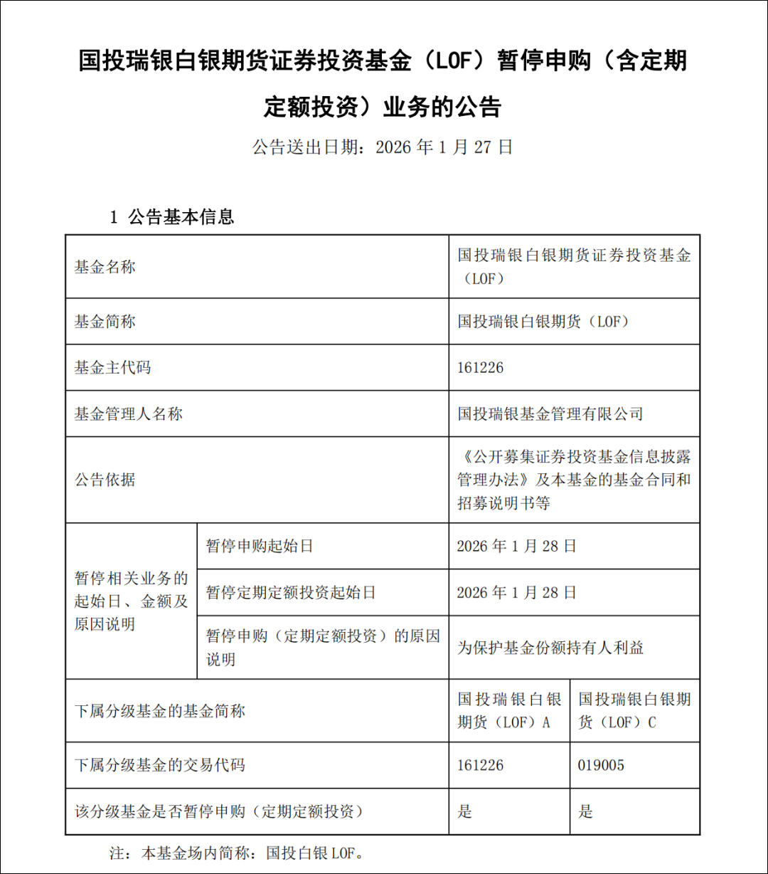
公开资料显示,国投白银LOF是中国国内唯一白银期货公募产品,属于高风险、高收益的基金品种。该基金成立于2015年8月,由基金经理赵建管理。
2025年四季报显示,截至2025年12月31日,国投白银LOF报告期(2025年10月1日起至12月31日)A类份额净值增长率为62.43%,C类份额净值增长率为62.27%;A类同期业绩比较基准收益率为64.75%,C类同期业绩比较基准收益率为64.59%。
对于基金投资策略,国投白银LOF的基金经理赵建在2025年四季报中回顾称,四季度,美国政府经历最长“关门”危机,失业率明显抬升。继9月份降息之后,美联储再次实施降息两次,共50个基点。伦敦白银现货出现阶段性紧张,白银被美纳入“关键矿产”清单。受此及其他因素综合影响,银价走势相当凌厉,显著领先于黄金。
赵建称,以伦敦银现为例,自10月初突破历史高点,经历10月后半段短暂休整,后快速突破60、70、80等主要整数关口,斜率相当陡峭,季度涨幅达到53.4%,内盘表现略强于外盘。同期,伦敦金现上涨约11.9%。金银比价快速收敛至60左右,处于长周期历史中枢位置。
赵建表示,作为追踪白银期货主力合约走势的被动型产品,国投白银LOF日常持有的白银期货合约价值基本维持在基金净值的100%左右,保证金以外的资金主要投资于货币市场工具,力争保持对基准的紧密跟踪。