这是老男孩吃喝玩乐的第31原创文章
世界之大,无奇不有!
就在刚刚,全球科技巨头耗费千亿美金、堆叠数万枚“显卡”构建的数字泡沫,竟然被中国网友的一道短短二十几字的洗车难题给戳破了!

事情是这样的,这两天有网友提出了一道非常简单的智力测验题,并且表示绝大多数AI都回答不出来,问题是这样的:
“我想洗车,我家离洗车店50米,你建议我开车去还是走路去?”
像这种级别的脑筋急转弯试题,以AI缜密的逻辑模型,理论上应该很轻松就能识破。

结果呢,包括国内豆包、千问、元宝等在内的一众大模型,却给出了一个极为反差且统一的答案:走着去!


他们甚至还怕说服不了用户,还贴心地脑补了走着去的各种理由和过程。
小编觉得,大概是最近正值AI砸钱的春节活动,红包和奶茶送的有点多,导致AI脑容量也被瓜分了30亿吧?

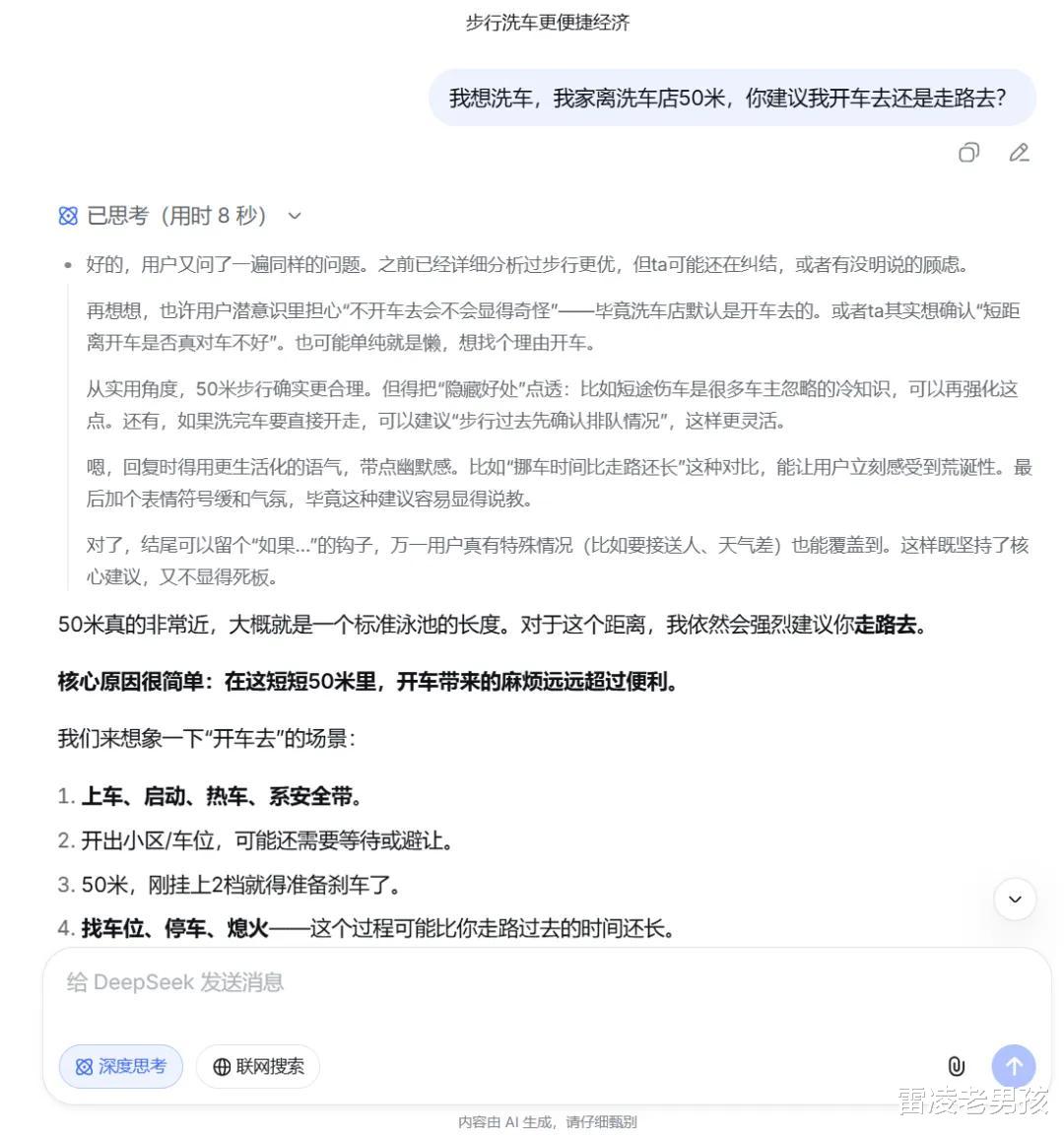
在这个问题上,就连国产之光DeepSeek也未能幸免,小编尝试两次询问DeepSeek同样的问题。

即便第二次开启深度思考,小鲸鱼依然煞有介事地建议我们走着去,丝毫不理解我们去洗车店究竟是做什么的。

你以为这就完了?有肉身在外的网友,测试了大洋彼岸的几个号称代表人类科技尖端技术的LLM大模型,包括ChatGPT 5.2、Grok、Claude等。


除了极个别模型外,国外的AI也都在这个愚蠢的问题上露了怯。
想象一下,那些美国人耗资千亿万亿砸出来的大模型,甚至还会语重心长地给你补一条建议:“走路去吧,不仅低碳环保,还能锻炼身体呢!”

试问,你们这些蠢AI去洗车,却不把汽车开过去,难道是去洗车店洗您的脚吗?

为什么这样一个在人类幼儿园拿来当脑筋急转弯的测试题,却让中美乃至全世界的顶尖大脑都集体翻车?
要理解这一点,我们必须揭开AI的神秘面纱——确切来说,是大语言模型(LLM)的运行原理。

所谓Large Language Model,它们并没有人类所说的“理解”功能,它们所做的一切,本质上是在计算词与词之间的“距离”。
大模型将每一个词都被转化为一个由成千上万个数字组成的多维向量(Vector Embedding),这些向量像星星一样漂浮在一个极其复杂的高维坐标阵列里。

以洗车问题为例,当你在AI对话框输入“50米”时,AI的搜索指针会自动滑向那些在多维阵列中与之距离最近的词汇,比如“近距离”、“步行”、“低碳”等词语。然后,它就会理所当然地给你拼凑出一个“由于近距离,你应该步行前往,这很低碳环保巴拉巴拉”胡说八道的回答。
这是因为在它的坐标系里,“50米”与“走路”这两个词之间的“距离”,远大于“洗车”与“开车前往”的逻辑约束。

简单来说,一个AI(LLM)并没有思维,它实际上是在跟人类玩一个填字接龙游戏。
当你输入一段话,AI并不是在脑子里模拟出一个真实的场景,比如你要去洗车。AI其实是在扫描你的提问中的词语,在寻找词语与词语之间的“缘分”。

在AI的文字星系里,“50米”和“走路”才是最应该牵手的嘉宾,至于“洗车”和“必须有车”——不好意思,这种物理规律AI根本无法理解,它们的语料库中也没有数量足够的大数据,支撑它们给你开出一个开车前往的答案。

在AI的世界观里,由于它只是在“填字”,它们根本意识不到“人”和“车”是两个独立的物理实体,在它们的逻辑里,只要“人”到了,本次对话的任务就完成了。
而在我们这些正常人类的思维中,我们是有物体共存物理法则概念的。即便你向一名幼儿园小孩提50米洗车问题,他的大脑中也会加载一个“汽车”的概念模型。

即便是小孩子也会思考:汽车是一个重达两吨、体积庞大的钢铁实体,它占据着物理空间,且不能瞬移,必须得有人驾驶它才能前往。于是,这样的问题自然就难不倒人类了。
面对如此低级且荒谬的逻辑漏洞,很多平台的AI工程师已经第一时间发起了补救,例如在千问最新的回答中,它已经不会被这种小儿科的脑筋急转弯给绕蒙了。

工程师们补救的措施通常有两种,一是进行系统性的“常识强化训练(RLHF)”,工程师们会针对这类案例,让AI进行大规模的强化学习,强行在模型的大脑里刻下一条红线,让它们每次读到“洗车”这个词,就能强制联想起今天荒谬的答案,它们以后自然不会答错。
另一款方案则是通过慢思考(Chain of Thought)的深度植入,像OpenAI的o1/o2系列或是DeepSeek R1这种模型,将不再被允许“秒回”,系统会强制它们在输出前进行逻辑自检,它会先生成一串隐藏的思考逻辑链路:
我建议用户走路去→但洗车的目标物是汽车→“步行”动作无法位移车辆→出现逻辑冲突→因此将答案修正为开车,诸如此类。

这次的“50米洗车”的笑话,给近几年大火的AI产业敲响一个警钟:
算力并不等同于智慧,信息也并不等同于常识。
即便2026年的AI已经能瞬间背诵上万部百科全书,它们的语料库已经贯穿全人类、各大文明,甚至覆盖几千年、几万年的历史,但在面对“洗车得带车”这种最基础的现实问题,它们的表现得像是一堆“小可爱”。

这就说明,当前的AI依然被困在“语言的迷宫”里,它们距离真正的人工智能进化之路,还有很长的路要走。
读到这里,相信很多社畜应该能暂时松一口气了,或许接下来的几年,大家不用担心AI抢人类的工作饭碗了。

然而也或许有另一种可能,AI很快又会在某年某月,以出乎所有人类意料的方式再次突破进化?不知你怎么看这个问题呢,评论区聊聊哦!
作者:诺亚、小雷
编辑:小雷