DC娱乐网

《中国餐饮供应链研究报告——厨纪AI炒菜机器人-F3应用方案》发布

为深入探索智能炒菜机器人的发展现状、应用痛点,红餐产业研究院发布了《中国餐饮供应链研究报告——厨纪AI炒菜机器人-F3

为深入探索智能炒菜机器人的发展现状、应用痛点,红餐产业研究院发布了《中国餐饮供应链研究报告——厨纪AI炒菜机器人-F3应用方案》。

近年来,随着餐饮行业竞争日益白热化,连锁化扩张成为品牌抢占市场的关键路径,但人力成本高、专业人才短缺等难题却严重制约了品牌的规模化发展。在此背景下,智能炒菜机器人凭借高效、标准、简单等优势成为餐饮连锁门店降本增效、加速扩张的重要工具。据红餐产业研究院了解,小菜园、老乡鸡、农耕记等连锁品牌已在后厨引入了智能炒菜机器人。

然而,随着智能炒菜机器人加速在餐饮行业各个领域的渗透,其在实际应用中的局限性也日益凸显。针对智能炒菜机器人在餐饮门店实际应用中的痛点,红餐产业研究院推出了《中国餐饮供应链研究报告——厨纪AI炒菜机器人-F3应用方案》。以下为报告的部分内容展示。

智能炒菜机器人成餐饮门店降本增效利器,但其局限性日益凸显

近年来,我国宏观经济整体呈现稳中向好的态势,但餐饮收入的增长动力略显不足,增速显著放缓。

国家统计局数据显示,2025年1—11月全国餐饮收入超5.2万亿元,同比增速进一步下滑至3.3%。

与此同时,随着市场洗牌加剧,餐饮行业进入存量竞争阶段。红餐大数据显示,2025年第三季度全国餐饮门店数量超770万家,较2024年同期下降了3.8%。

在此背景下,连锁化扩张成为餐饮品牌占领市场份额的重要途径。然而,餐饮品牌在连锁化扩张中面临着一系列挑战,制约了餐饮品牌的规模化发展。其中,高昂的人力成本与专业人才的严重短缺已成为限制餐饮品牌发展的主要压力。

一方面,人力成本高企,持续挤压利润空间。据BOSS直聘,2025年第三季度,餐饮行业服务员和厨师的薪酬上涨至4,851元和6,696元。

中国烹饪协会最新调研数据也显示,餐饮行业用工成本占比已达28.6%,随着全国多地最低工资标准上调以及社保缴纳的进一步规范,合规用工成本占比将突破35%。

另一方面,餐饮门店的加速扩张容易出现人才短缺的问题,特别是厨师等岗位的招聘和培养需要较长的周期,难以满足品牌发展的需求。

而菜品的烹饪往往高度依赖厨师的个人技艺和经验,不同门店甚至同一门店不同厨师制作的同一道菜都可能存在较大差异,后厨人才的短缺使得菜品口味难以稳定统一。另外,在用餐高峰期,后厨易出现人员短缺或厨师熟练度不足的情况,从而导致整体出餐速度下降。

此外,人员的高流失率也制约着品牌的发展。有关数据显示,2025年餐饮行业一线服务员和后厨一线人员的流失率均超40%,高流失率迫使企业不断投入资源进行重复招聘与培训,增加了餐饮门店招聘和培训的重复成本。

面对人力资源问题带来的经营压力,餐饮品牌纷纷通过引入智能设备、引入半成品产品、加强供应链建设等方式实现降本增效,推动品牌加速扩张。

降成本省人力,厨纪AI炒菜机器人-F3,应用方案助力品牌加速扩张

在此趋势下,智能炒菜机器人正成为餐饮品牌实现连锁化扩张与运营提效的重要工具。各个餐饮赛道的品牌纷纷将引入智能炒菜机器人作为重要战略目标。例如,老乡鸡已在全国380多家门店部署智能炒菜设备,霸碗盖码饭也在全国700多家门店配备智能炒菜机器人。

随着智能炒菜机器人在餐饮门店的普及,其在实际应用中的一些局限也逐渐显现,如菜品口味还原度低、菜品适应性有限、学习成本高、拆卸清洗麻烦、智能化程度不高、售后维修不便等。

洞察到以上痛点,一些上游的智能设备企业积极研发技术,推动智能炒菜机器人从“炒得动”向“炒得好”发展。

以拓邦股份为例,其率先洞察到餐饮门店对于智能炒菜机器人的需求,推出了厨纪AI炒菜机器人-F3,有效解决了智能炒菜机器人现存的痛点,帮助门店提高出品稳定性和出餐效率、降低用工成本和人才培养周期。

在菜品方面,为还原现炒菜品的锅气,厨纪AI炒菜机器人-F3采用了自研三层复合锅体、三大独家加热技术和模拟人工翻炒技术,在烹饪时可实现12kW超大功率、380℃高温爆炒、5档锅温等功能,使食材受热均匀;为满足不同菜系风味需求,厨纪AI炒菜机器人-F3配备了六维调料体系和4个投料盒,适配酸甜苦辣咸等多种口味,广泛适配各地菜系需求。

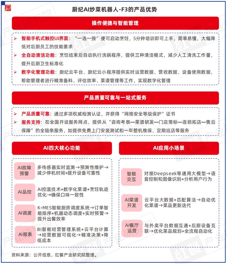
在操作方面,厨纪AI炒菜机器人-F3的智能手机式触控UI界面和全自动清洗等自动功能,大幅降低了人力培训成本和操作门槛。

在管理方面,厨纪云平台、厨纪云小程序帮助管理者进行精准备料、评估效率、菜谱管理等工作,实现数字化管理。

在服务方面,拓邦股份在全国开设了服务网点,提供“咨询考察—菜谱研发—门店落标—连锁拓店—售后保障”等全链条服务,包括提供免费上门安装测试、款到发货、一年整机维保、定期巡店等服务。

此外,厨纪AI炒菜机器人-F3还通过AI技术赋能餐饮门店,构建起覆盖设备维护、菜品品控、厨房调度、经营决策等一系列的核心功能体系。

例如,AI故障预警功能,通过多传感器集群实时采集运行参数,结合边缘计算与云平台分析实现预测性维护,可提前预警故障、减少停机时间和提高设备可靠性。AI品控功能,依托AI控温技术、烹饪轨迹优化技术等,确保口味一致性。

AI调度功能,是以K-MES智能调度系统为核心,可以做到智能排序/合并订单、动态分配机器人产能,使平均出餐时间缩短10~20分钟。AI报表功能,则是借助BI智能系统生成可视化报表,提供经营分析、区域菜系洞察与采购预测,助力数据驱动决策。

除核心功能外,厨纪AI炒菜机器人-F3还支持多种AI应用小场景,如智能交互、AI菜谱开发、AI餐厅运营等。

厨纪AI炒菜机器人-F3可广泛应用于现炒快餐、中式正餐、卫星店等餐饮场景

厨纪AI炒菜机器人-F3凭借高效率出餐、稳定品质、操作便捷等优势,广泛适用于现炒快餐、中式正餐、外卖卫星店、食堂档口等多种餐饮场景。

1.现炒称重快餐场景:解决出餐效率与标准化出品问题,满足快餐品牌快速发展的经营需求

例如,现炒称重快餐门店一般以“明档现炒、高效便捷、高性价比”为特点,但是在连锁化扩张的浪潮下,快餐品牌依赖人工现炒的传统模式已经难以同时满足高效率和标准化出品的需求。而厨纪AI炒菜机器人-F3凭借出品高度标准化、操作简单、降本增效的优势,被越来越多的快餐品牌引入后厨。

以中式米饭快餐品牌八婺饭堂为例,其在每家门店的后厨配置了2~4台厨纪AI炒菜机器人,实现单店后厨人工数量减少2人、1/3的菜品由厨纪AI炒菜机器人烹饪、单店营业额可提升30%~50%等收益效果,进一步提高了出餐效率和标准化出品。

2.中式正餐场景:有效解决人力成本高昂、人才培养困难等核心问题,进一步提升门店标准化程度

在中式正餐场景中,餐饮门店同样也面临出品标准化难、出餐效率低、成本居高不下等难题。其中,由于中式正餐主打重资产模式,高昂的成本是制约品牌门店扩张的主要因素。在智能化浪潮之下,部分湘菜品牌通过引入厨纪AI炒菜机器人缓解人工压力、提升出品稳定性。

以某湘菜头部品牌为例,其在每家门店配备了3~4台厨纪AI炒菜机器人-F3,单个门店60%以上的菜品均由厨纪AI炒菜机器人进行烹饪,菜品销量提升了约3倍,营业额同比增长了15%。厨纪AI炒菜机器人的引入还有效减少了人工成本、培训成本和缩短了人才培养周期,大幅提升了该品牌连锁门店的运营效率。

3.外卖卫星店场景:平衡品质和出餐效率,满足外卖卫星店追求高人效和高坪效的双重需求

外卖卫星店是一种专注于外卖业务的轻量化门店模型,以“小面积、低租金、少SKU、高坪效、主外卖”为主要特点。尽管外卖卫星店通过小面积、低租金降低了固定成本,但如何在有限的空间中平衡菜品品质和出餐效率依然是品牌开设外卖卫星店的一大挑战。厨纪AI炒菜机器人具有占地面积小、操作标准化等特点,非常适合在外卖卫星店中使用。

以寻湘地带·现炒湖南菜为例,在其外卖卫星店中,每家门店配置2台厨纪AI炒菜机器人-F3和4名员工,由机器人完成全部菜品的烹制,每日可完成约400个订单的出餐,实现月营收超过16万元,显著降低了后厨对人力的依赖,提升了出餐效率与菜品稳定性。

4.团餐档口场景:满足团餐档口规模化、集中化的出餐需求,助力团餐企业提高利润空间

团餐的服务对象主要为学校、企业、机关单位等各类团体组织。虽然团餐的服务模式以及经营权相对稳定,但是在运营过程中也存在诸多挑战。例如,在用餐高峰时段,易出现出品不稳定、效率低等问题;还有人力成本和食材成本占总收入的比重较高,而菜品价格在合约周期内通常相对稳定且较低,团餐企业的利润空间相对有限。

基于上述痛点,不少团餐企业通过应用智能炒菜机器人等实现降本增效、提高盈利能力。以厨纪盖码饭档口为例,其在每个档口配置4台厨纪AI炒菜机器人-F3,档口中100%的菜品由炒菜机器人烹饪,后厨仅需2名正式员工、2名临时工便可实现高效出餐,每月实现14万元的营业收入。

结语

面对餐饮行业日益严峻的成本与效率问题,厨纪AI炒菜机器人-F3通过精准控温、智能翻炒、自动投料等核心技术,有效提升了出餐效率与菜品稳定性,以及大幅降低了人力依赖与运营成本。未来,随着智能化浪潮的持续深化,厨纪AI炒菜机器人将进一步助力餐饮品牌提质增效。

本文由红餐智库(ID:hongcanzk)原创首发,作者:红餐产业研究院。