不知道投资者有没有发现,收函实际也是潜在的利空,很多退市股或立案调查的公司之前都曾多次收函,有的整改不到位,有的问题越来越大,最后被立案以及实施退市风险警示或终止上市。
即将退市的st紫天、st苏吴、st天茂、st广道以及已经退市的st东方、st锦港、st鹏博、st海越、st人乐、st工智等都是这种情况,所以收警示函或其它监管函的公司投资者也要注意风险,看是什么问题引起的收函。

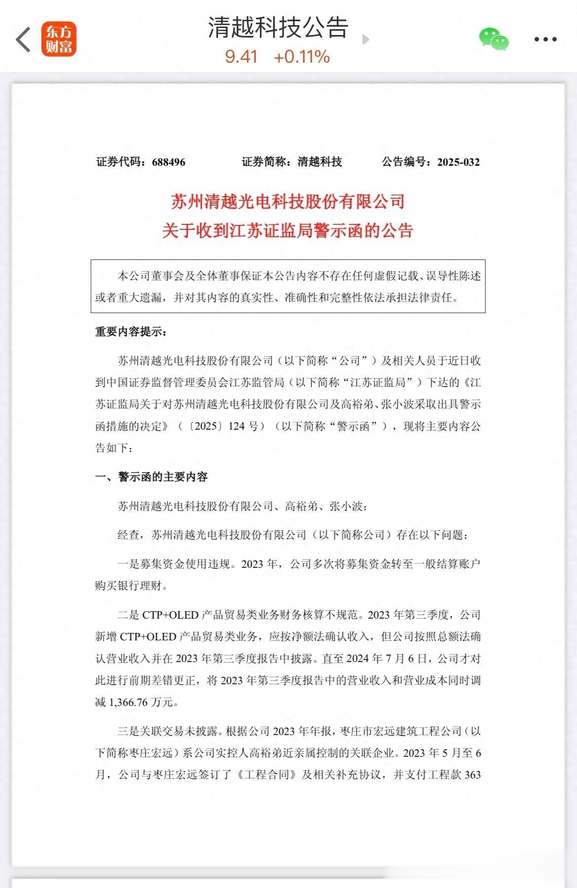
昨晚有4家公司收函,清越科技上市三年,因募集资金使用违规等三项问题,公司及两位高管收到了警示函,这是一家光学光电子公司。
石化机械,这是一家专用设备制造公司,昨晚公司发布公告,独立董事被监察调查。

潞安环能,是一家煤炭开采加工企业,公司因关联交易昨晚公司及相关人员收到警示函。
st高新,这是一家建筑装饰工程公司,公司两位高管因投资项目被责令整改。
昨晚发布减持公告的公司有26家,指数回调,减持的公司也下降了,这是市场规律,谁都愿意在股价相对高位减持。昨晚有11家公司拟减持,15家公司已完成减持,亿元以上减持的公司有9家。

康鹏科技,2023年7月上市,现股价9.18%,短期上涨55%,这是一家化学制品公司,昨晚发布公告,股东拟合计减持公司总股本比例5.89%的股份,该公司总市值47.68亿,预计减持金额2.81亿。
永信至诚,2024年10月上市,现股价28.40,短期上涨95%,公司昨晚发布公告,股东拟通过集中竞价和大宗交易方式减持总股本比例4%的股份,该公司市值42.87亿,预计本次减持金额1.72亿元。

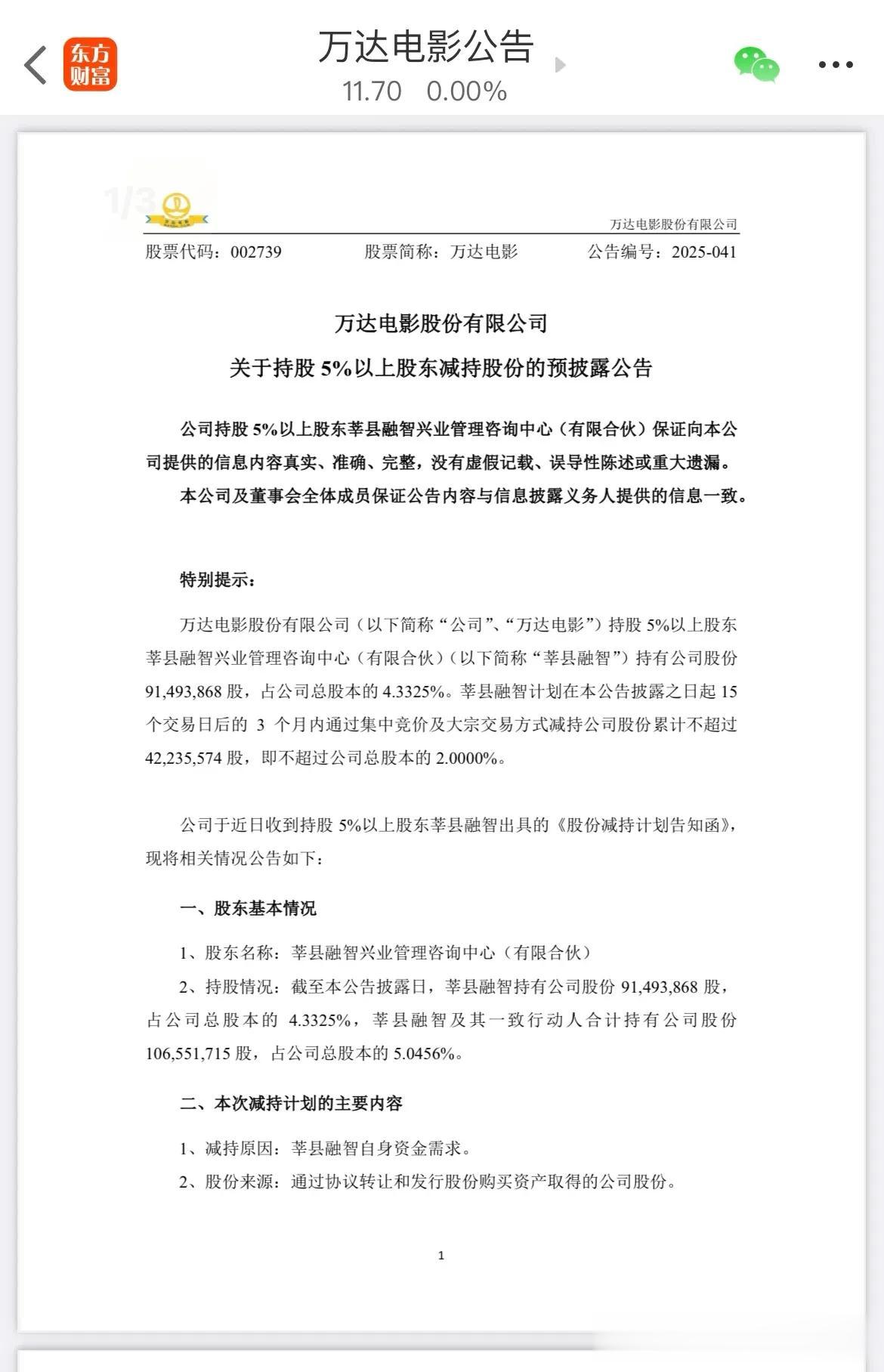
万达电影,现股价11.70,这是一家影视院线公司,昨晚发布公告,一股东拟在未来三个月内减持公司股份4223.56万股,占总股本比例2%,该公司市值247.08亿,预计减持金额4.95亿,该公司去年净利润亏9.41亿。
数字政通,现股价18.10,这是一家软件开发数字经济公司,大盘调整这两天它还上涨了,昨晚公司发布公告,股东已完成总股本比例1.93的减持,该公司市值112.42亿,本次减持金额2.17亿元。
海创药业,科创板公司,已上市三年,上市后股票名称后面有“U”表示是亏损企业,该公司已连续亏损8年,现股价60.99,短期上涨260%。

公司昨晚发布公告,一股东已在7月9号至7月31号完成98.9万股减持,占总股本比例0.998%,该公司总市值60.39亿,本次减持金额6025万元。
昨晚发布减持公告的公司还有:龙磁科技、中熔电气、恒华科技、中光防雷、瑞迈特、倍加杰、东威科技、美年健康、强瑞技术、兴通股份、奥美医疗、泰尔股份、星网宇达、潮宏基、亿华通、壶化股份、吉华集团、森源电气、拓尔思、中际旭创等。