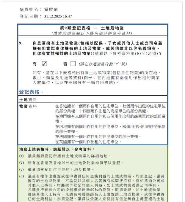
香港立法会议员个人利益申报制度,给香港媒体带来了最新料。昨日一早刚刚公开的90张议员申报表中,霍启刚以35项物业名列榜首。从港岛到内地、澳门、英国、法国,这位豪门子弟的地产遍布世界各地。其中香港有22处房产,内地有4处居所及在东莞、中山有商业投资,澳门有7处房产,其中有四处是商铺,英国及法国各有1处。

这波操作比港剧还精彩,对比2022年申报表,今年申报表上霍启刚对自身房产财富更加透明化。2025年7月最新披露的港岛4套+九龙10套,加上澳门、内地资产,已经形成立体化呈现。其中最打眼的就是浅水湾价值1.6亿的豪宅了,作为霍家大房长孙,霍启刚的婚房既是家族资产的重要组成部分,也是体坛豪门的象征。

虽然只提了35处物业,但申报细则显示,全部是个人直接持有,家族信托资产不记入其中。 选择性披露反而凸显了资产规模之大,可见这些公布出来的资产足以保证一个普通家庭三代富足有余。 更妙的是资产配置的方式,大湾区住宅+英法组合,既契合霍英东集团主业,又是海外资产避险之妙招。

但这波申报却意外揭示出了议员们的共同点:25 人拥有内地物业、12 人投资海外物业。从邱达根的上海佛山配日本英国到陈仲尼的加拿大越南房产、谢伟俊的 16 套组合,每人都在玩地产大亨,只有李慧琼的两个物业显得颇为实在,一个自住一个出租,完美体现了中产幻觉。

公司股权申报更是惊心动魄。其中,刘业强手握105间公司的股权,吴杰庄紧随其后共拥有44家公司,林琳7间公司的股权已足够让一般人吃惊。这一串数字的背后是议员背后庞大的商业帝国。而选举捐赠中则门道更多,31人申报选举中收到捐赠,但数目却集体沉默;中国银行捐助简慧敏、工会捐助林伟江的基金会等,则让选举捐赠政策陷入尴尬境地。

意外地为申报制度提供了一个绝佳范本——35处物业、清清楚楚向公众交代,把豪门隐私彻底晒得通透。网友戏谑称其为“全球包租公”,却也客观地反应了议员阶层的资产状况。申报制度与豪门资产相结合,这场“纸面上的大亨游戏”即将在港岛拉开帷幕,只不过游戏参与者都身着议员的制服。