在高校、科研院所、检测机构的化学、环境、生物、材料类实验室中,有机废液是产生量最大、风险隐蔽性最强的危险废物,也是实验室安全与合规管理的核心管控对象。多数实验人员对有机废液的管理,仍停留在 “实验结束倒入废液桶” 的基础操作,却忽视了从产生、分类、收集、暂存到处置全链条的标准化管控,给实验室运行埋下了多重安全隐患。
本文聚焦实验室有机废液这一具体风险点,摒弃泛化的安全倡议,拆解从源头到末端的全流程标准化管控要求与实操规范,为实验室安全管理提供可直接落地的执行指南。
一、有机废液管控的核心逻辑与行业现状
有机废液的安全风险贯穿全生命周期,80% 以上的相关安全与合规问题,均源于全链条管控的断层。从行业安全管理数据来看,有机废液相关事件在实验室安全事件中始终保持较高占比,其风险核心集中在四个环节:源头分类不规范易引发不相容物质化学反应风险,现场收集操作不标准易造成泄漏、燃爆隐患,中转暂存管理不合规易放大安全风险,末端处置不规范易带来合规管理问题。
因此,有机废液的标准化管控,核心原则是 “全流程闭环、分品类管控、全要素溯源”,通过每一个环节的标准化操作,从根源上消解安全隐患,保障实验室安全稳定运行。
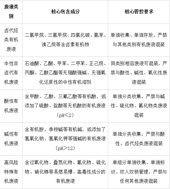
二、源头管控:有机废液分类的标准化规范
源头分类是有机废液安全管控的第一道防线,也是决定后续全流程管控有效性的核心环节。分类的核心准则为 “相似相溶、性质相容、风险同级”,需严格按照化学性质与风险等级精准分类,严禁跨类别混装。
(一)实验室有机废液通用分类标准

(二)分类管控的核心禁止要求
为规避不相容物质混合引发的化学反应风险,以下组合严禁混装,是废液分类管理中必须坚守的准则:
卤代烃废液与碱性有机废液、胺类废液;
过氧化物类废液与醇类、醛类、有机酸类废液;
氰化物、硫化物废液与酸性有机废液;
低沸点易燃易爆废液与强氧化性废液。
(三)分类溯源的标准化要求
每一个废液收集桶均需配套《废液倾倒记录单》,实验人员每次倾倒废液时,需同步记录倾倒人、倾倒日期、废液主要成分、体积、pH 值、特殊风险标识,实现废液全流程可溯源,避免因信息缺失引发后续操作风险。
三、规范收集:实验室现场废液收集的实操细则
源头分类规范后,收集环节的标准化操作,是防范现场泄漏、燃爆、人员暴露风险的关键。本环节需严格落实操作细节,杜绝侥幸简化操作。
(一)收集容器的选用标准
需使用符合标准带盖 HDPE 专用废液桶,严禁使用无密封、无抗压能力的民用容器或废弃试剂瓶盛装废液,严禁使用破损、变形、老化的废液桶;
实验室现场使用的单桶容积建议不超过 25L,避免大容量集中收集放大风险;
废液盛装量不得超过容器容积的 80%,需预留足够气相空间,防止温度升高导致废液膨胀、桶体超压。
(二)现场倾倒的标准化操作规范
倾倒废液前,需双人核对废液桶标识与废液类别,确认化学性质完全相容;
所有倾倒操作必须在通风橱内完成,全程佩戴护目镜、耐酸碱手套、防渗实验服;
倾倒时需使用专用防洒漏漏斗,漏斗与桶口紧密贴合,严禁两个废液桶直接对倒;
每次倾倒完成后,立即盖紧桶盖,严禁敞口放置;废液桶需全程放置在防泄漏托盘内,托盘容积不小于单桶容积的 110%。
(三)静电防控标准化要求
静电是低沸点易燃易爆有机废液的核心风险源,需严格落实以下防控措施:
盛装乙醚、石油醚、丙酮等低沸点易燃易爆废液的桶体,需做静电接地处理,使用专用静电接地夹连接桶体与实验室专用接地端子,消除液体流动产生的静电;
易燃易爆废液收集区域,严禁穿脱化纤衣物,严禁使用塑料器具高速搅拌、倾倒废液。
四、安全暂存:实验室废液中转暂存的合规管控要点
实验室现场收集的废液,在转运至单位危废暂存库之前的中转暂存环节,是实验室安全管理的重点环节,需严格遵循标准化管控要求。
(一)暂存环节的标准化管控要求
实验室现场中转暂存的废液总量,建议不超过 100L,暂存时间不超过 30 天,严禁超量、超期暂存;
暂存区域需独立设置,与实验区、办公区、生活区物理隔离,严禁放置在走廊、楼梯间、消防通道、气瓶间、冰箱冷柜内;
暂存区域需配齐防爆通风设施、防爆应急灯、可燃气体探测报警器、适配的灭火器材、泄漏应急处理套件;
不同类别的废液桶需分区存放,间距不小于 0.5m,严禁堆叠、挤压;卤代烃、酸性、碱性、高风险特殊废液需分柜存放,严禁混放。
(二)暂存环节的台账与巡检标准
需建立《实验室废液暂存台账》,详细记录每桶废液的类别、主要成分、产生日期、暂存量、风险等级、直接责任人,做到账物相符、全程可溯源;台账每日更新,每周由实验室安全负责人核查签字,每月上报单位安全管理部门;
执行每日两次巡检制度,早、晚对暂存区域开展专项检查,重点核查桶体密封与完好性、标识清晰度、可燃气体浓度、环境温湿度,巡检记录需留存备查;夏季高温时段需增加巡检频次,暂存区域环境温度建议不超过 30℃。
五、合规处置:筑牢废液全流程管理的闭环
实验室有机废液属于《国家危险废物名录(2025 年版)》明确的危险废物,其处置需严格遵循国家相关标准规范,实现全流程合法闭环管理。
(一)标准化处置路径
内部转运:实验室将分类规范的废液,统一转运至本单位符合标准的危险废物暂存库,转运过程使用专用密封转运车,双人押运,全程做好转运记录;
资质委托:由单位安全管理部门统一委托持有《危险废物经营许可证》、且核准经营范围包含对应类别危废的专业处置单位开展处置;
联单管理:严格执行危险废物电子转移联单制度,通过全国危险废物信息管理系统填报、生成电子转移联单,实现 “产生 - 转运 - 处置” 全链条数据闭环,转移联单按规范要求留存备查。
(二)处置环节的核心规范要求
严格按照国家危险废物管理相关标准开展处置,严禁无资质处置行为;
严格执行危险废物转移管理相关规定,规范完成转移全流程手续;
建立废液处置全周期档案,留存处置全流程相关资料,实现全程可追溯。
六、长效管控:构建有机废液常态化管理机制
有机废液的安全管理,需建立全员、全流程、全周期的标准化管控机制,推动规范操作成为实验室常态化运行习惯。
构建长效管控机制,核心需落实四项标准化建设:一是常态化培训体系建设,对所有进入实验室的人员开展废液安全专项培训与考核,考核不合格不得进入实验室,每年定期开展复训与应急演练;二是网格化责任体系建设,明确实验室负责人为第一责任人,每个实验小组设立废液安全管理员,每个废液桶明确直接责任人,落实 “谁产生、谁负责” 的管理要求;三是硬件配置标准化建设,配齐符合规范的废液收集、防护、应急、防静电设施,定期检查更换,确保设施完好有效;四是常态化监督检查体系建设,定期开展废液安全专项检查,对发现的问题立行立改、闭环管理,持续优化管控流程。
实验室安全无小事,每一滴废液的规范处置,都是对实验人员自身安全的守护,对生态环境的负责。守住废液安全的每一道关口,落实全流程标准化管控要求,才能筑牢实验室安全的核心底线。
