问:破产费用和共益债务的区别?

答:法律依据:
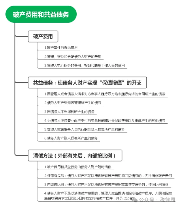
《破产法》第四十一条 人民法院受理破产申请后发生的下列费用,为破产费用:
(一)破产案件的诉讼费用;
(二)管理、变价和分配债务人财产的费用;
(三)管理人执行职务的费用、报酬和聘用工作人员的费用。
第四十三条 破产费用和共益债务由债务人财产随时清偿。
债务人财产不足以清偿所有破产费用和共益债务的,先行清偿破产费用。
债务人财产不足以清偿所有破产费用或者共益债务的,按照比例清偿。
债务人财产不足以清偿破产费用的,管理人应当提请人民法院终结破产程序。人民法院应当自收到请求之日起十五日内裁定终结破产程序,并予以公告。