
胶质母细胞瘤(Glioblastoma multiforme, GBM)作为中枢神经系统最常见的恶性肿瘤,其高复发率与高死亡率一直是医学领域的重大挑战。尽管目前的治疗手段涵盖了手术切除、放疗以及替莫唑胺(Temozolomide, TMZ)等辅助化疗,但患者的预后依然不容乐观。因此,探索针对 GBM 的新疗法显得尤为迫切。
华东师范大学Zhengfang Yi联合昆明医科大学的Yihua Chen教授团队在本刊发表了题为“Selectively targeting BCL6 using a small-molecule inhibitor is a potential therapeutic strategy for glioblastoma”的研究论文。该研究揭示了BCL6在GBM中的关键作用,并发现了一种新的小分子抑制剂YK01,其能够通过抑制BCL6的活性来抑制GBM细胞的生长,并与TMZ联合使用时展现出协同抗肿瘤效果。
1. BCL6在GBM中的关键作用
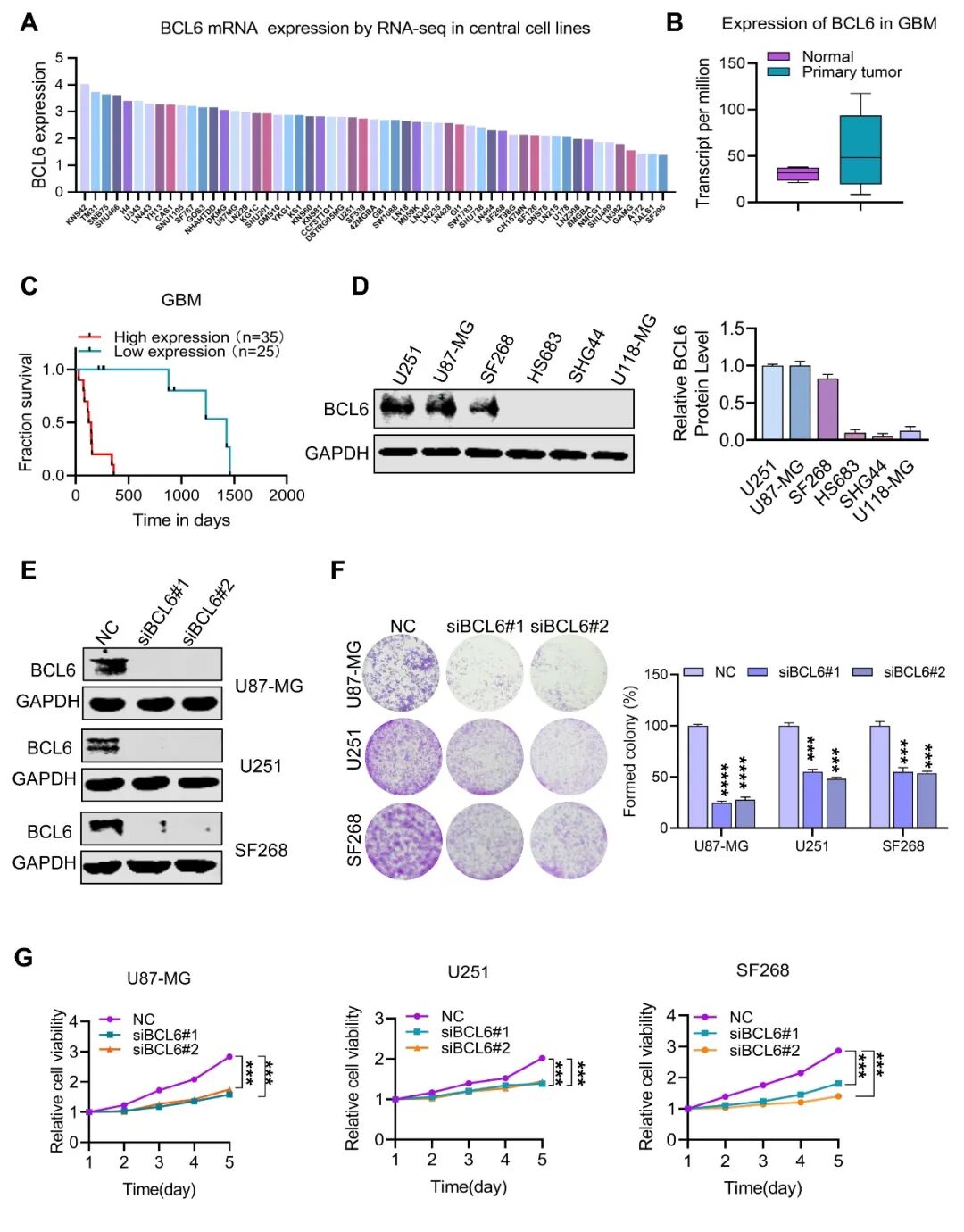
研究发现,BCL6在GBM肿瘤组织及细胞系中呈高表达,且其表达水平与患者不良预后密切相关。利用siRNA技术敲低BCL6后,GBM细胞的增殖与克隆形成能力显著下降(图1),表明BCL6在GBM生长过程中起重要作用。

图1 BCL6是GBM的促生长因子(原文中Figure 1)
2. YK01作为BCL6的小分子抑制剂
研究团队设计并合成了一系列以[1,2,4]三唑[1,5-a]嘧啶为骨架的BCL6抑制剂,从中筛选出先导化合物YK01。该分子能以浓度依赖方式特异性抑制BCL6-BTB结构域的转录抑制功能。动物实验显示,YK01可有效抑制脾脏生发中心B细胞中BCL6的功能(图2)。

图2 YK01作为BCL6-BTB抑制剂(原文中Figure 2)
3. YK01诱导BCL6降解并抑制其促癌能力
YK01可显著抑制GBM细胞增殖并诱导凋亡。在分子层面,YK01能够阻断BCL6和SMRT在U251细胞中的共定位,并促进BCL6蛋白的降解,导致其蛋白水平下降。
4. YK01抑制GBM异种移植瘤的生长
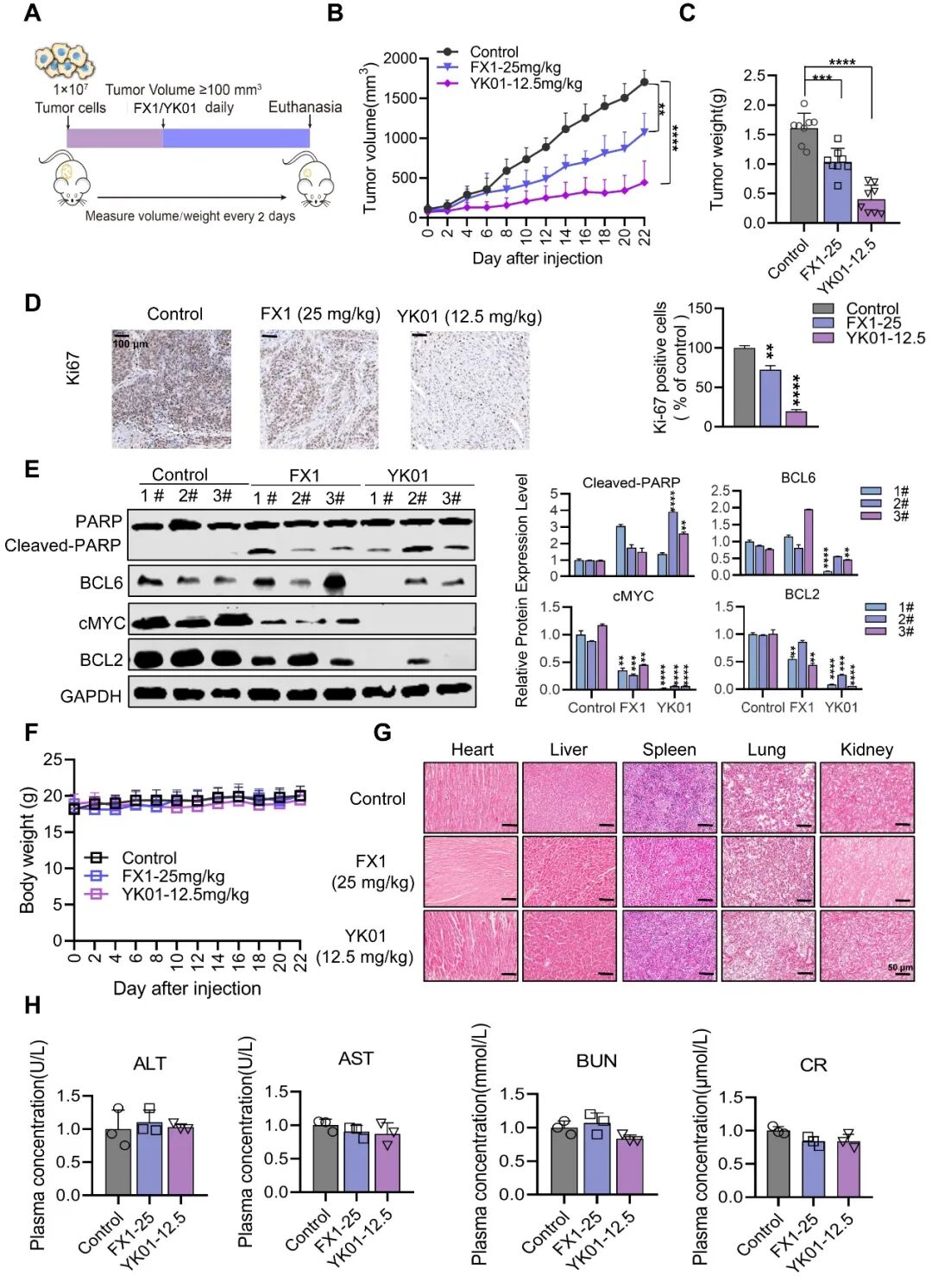
在U87-MG细胞皮下异种移植瘤模型中,YK01显著抑制肿瘤的生长及增殖标志物Ki67的表达,且未引起小鼠体重下降或主要器官毒性,血生化指标均在正常范围,显示出良好的安全性(图3)。

图3 YK01对U87-MG异种移植瘤小鼠模型的抗肿瘤效果(原文中Figure 6)
5. YK01与TMZ联合使用对GBM生长的协同抑制作用
研究中还发现,TMZ处理后BCL6的表达上调,这一现象暗示BCL6的表达可能是导致TMZ耐药的关键因素之一。YK01与TMZ联用在不同剂量下均表现出显著协同作用,有效抑制肿瘤生长。
本研究不仅阐明BCL6在GBM发生发展中的关键作用,更开发出具有高特异性的小分子抑制剂YK01。该化合物在体内外均表现出良好抗肿瘤活性,且与TMZ联用具有协同增效作用,为GBM的靶向治疗与联合用药策略提供了新思路。