当前中美开启商业航天竞速,2026年将持续迎来密集发射与可复用验证。
海外星舰V3迭代及常态化发射将进一步压低入轨成本,给国内商业航天带来极强的对标效应。
国内方面,长征十号甲(CZ-10A)预计2026年一季度首飞;长征十号乙(CZ-10B)可重复使用火箭预计26年4月达成首飞条件。
民营企业蓝箭航天朱雀三号(ZQ-3)遥二计划2026年一季度试飞,后续试验将验证国内民企在大型可回收火箭上的闭环能力,直接对标猎鹰9号。天龙三号“一箭36星”地面验证完成,首飞不进行回收;双曲线三号、智神星一号等型号亦规划26年首飞与回收验证。
此外,海南文昌超级工厂即将投产,卫星端实现批量降本。星网GW大额招标有望在明年一季度落地,行业有望进入订单深水区,GW和G60加速规划将进一步倒逼卫星生产加速。
本文重点聚焦商业航天卫星核心环节:卫星遥感。
关注乐晴智库精选,洞悉产业格局!
什么是卫星遥感?太空资源竞争背景下,我国进入卫星互联网加速组网期。卫星遥感作为太空态势感知的核心环节,战略价值加速释放。
卫星遥感通过搭载在卫星上的传感器,如光学相机、高光谱成像仪、合成孔径雷达等,接收地球表面反射或发射的电磁波,将其转化为电信号并传输回地面站,最终生成高分辨率影像或数据产品。

卫星遥感工作原理:围绕“电磁波-信号-数据-信息”的数字化转换过程展开,其核心优势包括全球覆盖能力、多波段探测和动态监测能力。
遥感卫星的分类:分为陆地观测卫星、海洋观测卫星、大气观测卫星、空间态势感知四种类型。通过遥感卫星可以监测近地轨道(LEO)卫星分布、空间碎片轨迹,为航天器避撞、轨道资源分配提供数据支持。例如,美国SpaceX通过“星链”实现全球互联网覆盖,同时利用卫星载荷搭载光学传感器,兼具通信与遥感功能,形成“通导遥一体化”竞争优势。
遥感卫星系统组成:
卫星遥感产业链卫星遥感产业链涵盖从卫星制造/基站建设,中游的数据采集和处理,到最终应用的完整过程。
卫星遥感上游卫星制造是卫星遥感产业链的起点,包括卫星设计、卫星平台、卫星载荷、其他元器件、卫星总装等板块。
卫星平台:是保障系统,用于确保卫星载荷能正常有效工作,如遥感测控系统、结构系统、供电系统等。
卫星载荷:卫星上用于执行特定任务的仪器、设备或系统,是卫星的核心功能部分,占卫星总成本50%以上。
从细分领域价值分布来看,卫星载荷的价值量高度集中,细分领域包括通信48%、遥感32%、导航15%和科学载荷5%。

遥感载荷:是卫星上用于收集地球表面或外太空图像与数据的设备。主要用于对地观测、资源勘探、环境监测、灾害预警、农业林业、地质调查等领域。
代表企业:中国航天、中国卫星、长光卫星、北斗星通、华力创通、银河航天、九天卫星、和德宇航等等。
中国卫星(航天科技集团旗下):国内卫星研制龙头,主导微纳卫星平台设计,其平台成本仅为传统卫星的1/20,适用于批量部署。重点发展高分辨率光学遥感载荷与轻量化雷达载荷集成技术,为资源勘探、环境监测等领域提供低成本解决方案。
长光卫星:通过模块化与轻量化设计,将卫星重量从400公斤降至20公斤,同时保持0.5米分辨率成像能力。“吉林一号”星座已部署超100颗卫星,形成全球最大亚米级商业遥感星座,支持全球任意地点分钟级重访与动态视频监测。
中科星图:聚焦遥感卫星数据处理与行业应用,通过与长光卫星等合作,构建“数据+平台+应用”生态,为智慧城市、农业监测等领域提供解决方案,其GEOVIS数字地球平台已覆盖超1000家政企客户。
航天宏图:布局遥感卫星全产业链,其“女娲星座:规划38颗卫星(含雷达与光学载荷),重点服务自然资源监测与应急管理。公司通过:云服务+定制化分析:模式,为政府与企业提供端到端解决方案,数据服务收入占比超60%。”
北斗星通:深耕北斗/GNSS芯片与模块研发,其高精度定位组件(精度达厘米级)广泛应用于遥感卫星姿态控制与地面接收站定位,客户覆盖航天科技集团、中科院及商业航天企业。
雷科防务:雷达遥感载荷与抗干扰技术,产品应用于“高分”系列卫星与商业SAR卫星。为“海丝一号”商业SAR卫星提供核心载荷,实现全天候海洋监测。

航天电子:自主研发的激光通信终端(速率达10Gbps)已应用于”天链“中继卫星与”高分“系列,实现高速星间数据传输。其型谱化数据分发处理机支持多源数据融合与实时处理,为遥感卫星任务效率提升提供关键支撑。
航宇微:业务覆盖卫星研制与数据服务,其”珠海一号“星座为国内首个高光谱商业星座(12颗在轨),光谱分辨率2.5nm,支持农业估产与环境监测。公司联合HW等开发AI遥感解译平台,推动数据智能化应用。
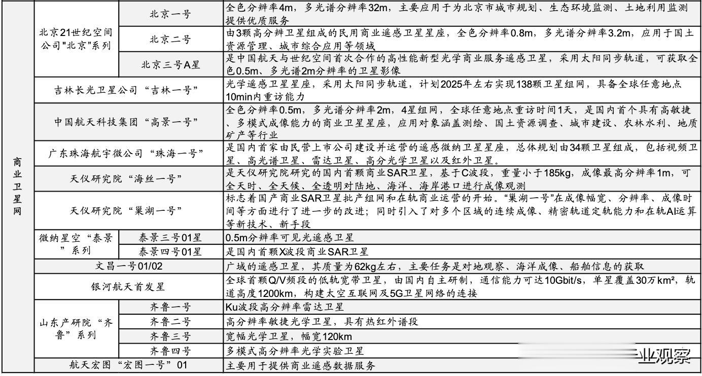
中国部分遥感卫星系列概况:

资料来源:刘祺《地球观测卫星发展现状分析》
卫星发射:是将研制完成的卫星通过运载火箭送入预定轨道的过程,涉及火箭研制、发射场建设、测控服务等。其核心目标是确保卫星准确入轨并稳定运行,是卫星遥感数据获取的前提条件。中国航天科技集团、中国航天科工集团等国企占据主导地位,承担国家重大航天工程任务。九州云箭、东方空间、蓝箭航天等民营企业通过技术创新(如可重复使用火箭技术)降低发射成本,推动市场多元化。

地面设备制造:涉及接收、处理和转发卫星信号所需的硬件设施,包括固定地面站、移动式地面站及用户终端。其作用是完成卫星与地面之间的数据传输与交互,是遥感数据应用的基础支撑。北斗星通(北斗导航终端)、卫通集团(卫星通信运营)等依托国家项目形成技术壁垒。华力创通(卫星应用芯片)、星网宇达(惯性导航设备)等通过差异化竞争占据细分市场。
卫星遥感作为卫星产业的一部分,不仅与卫星制造和发射密切相关,还与地理信息产业中的GIS系统(地理信息系统)及终端用户有着直接的联系。
卫星遥感中游卫星遥感中游环节包括卫星运营服务与数据服务两大核心领域。
卫星运营服务:包括任务规划、测控管理、轨道维持等全生命周期服务,依赖全球地面站网络与智能化运维系统。代表企业主要有长光卫星(“吉林一号”星座运营)、时空道宇(低轨星座与车联网)、中国卫通(数据中继服务)、航天科技集团院所(国家任务保障)。
遥感数据服务:包括数据采集、处理、分析及分发,形成基础影像、专题地图、分析报告等定制化产品。代表企业中科星图GEOVIS数字地球平台整合多源数据,服务智慧城市与应急管理;四维图新的高精度地图与三维建模技术,支撑自动驾驶与城市规划;世纪空间为“北京二号”星座提供亚米级光学影像,聚焦自然资源监测;航天宏图“女娲星座”与PIE-Engine云平台构建“数据+平台+应用”生态;航宇微“珠海一号”高光谱星座提供农业、环境特色服务。
遥感卫星及应用产业链结构图:

资料来源:兰晓峰《国外遥感卫星应用产业发展现状及趋势》
卫星遥感下游应用卫星遥感产业链的最终环节涉及卫星遥感数据在各个领域的应用和服务。
上游(卫星发射、地面设备)提供数据获取与传输能力→中游(卫星运营、数据处理)实现数据标准化与初步分析→下游(应用服务)将数据转化为具体行业解决方案,形成“技术-数据-服务”的闭环。
根据MarketsandMarkets数据,全球卫星遥感市场预计从2023年的52亿美元增长至2028年的92亿美元,CAGR达12.1%。卫星遥感数据在环境监测、资源调查、智能交通、农业精准管理、军工等领域发挥重要作用,其中农业、环境监测、国防领域增速领先。
卫星遥感应用分类:

卫星遥感技术将呈现三大趋势:一是“量子遥感”突破物理极限,中国科学院已实现大气组分亚毫米级探测;二是“空天信息走廊”建设,国家规划布局八大算力枢纽,实现跨省算力调度成本降低;三是“大模型重构解译逻辑”,云厂商与专业厂商合作,使地物分类精度大幅提升,较传统方法提升显著。
整体来看,卫星遥感市场形成“国家队主导、商业力量崛起”格局,通过“政策引导+市场驱动”模式,以及随着商业遥感卫星发射与运营频次提升,未来将加速技术普及与应用场景拓展。
关注乐晴行业观察,洞悉产业格局!