2025年5月12日,全球首位被CAR-T细胞免疫疗法治愈的白血病儿童——Emily Whitehead在社交媒体上分享了近照,庆祝她无癌生存13周年的纪念,以及20岁的生日~
这个里程碑式的案例,让CAR-T疗法成为血液肿瘤治疗的「标杆」,在B细胞白血病、淋巴瘤等疾病中缔造了一个又一个生存奇迹。但令人惋惜的是,CAR-T疗法在面对占全部癌症约85%的实体瘤时,却屡屡「折戟」。无数晚期实体瘤患者在化疗、靶向治疗等轮番尝试后仍难逃无效的结局,深陷无药可医的绝境。
2026年2月,全球顶刊Science重磅刊发的一项研究带来了转机——美国哥伦比亚大学与纪念斯隆凯特琳癌症中心联合团队开发的一种灵敏度更高的新型细胞疗法HIT-T,在肾癌、卵巢癌、胰腺癌三大难治性实体瘤中实现了肿瘤的彻底清除,长期停滞的实体瘤CAR-T领域有望「逆风翻盘」!

研究首页截图
肿瘤细胞「隐身」逃杀,「升级版」CAR-T如何破解?CAR-T疗法在实体瘤治疗中遇阻,症结在于肿瘤抗原异质性——理想的治疗靶点需满足「所有肿瘤细胞均表达、正常组织中低表达、多癌种通用」三大条件。在血液肿瘤治疗领域中,CD19这类「完美靶点」几乎在所有癌细胞上高度表达,却在正常组织中近乎零表达,这就为CAR-T细胞精准、高效地剿灭癌细胞扫清了障碍。
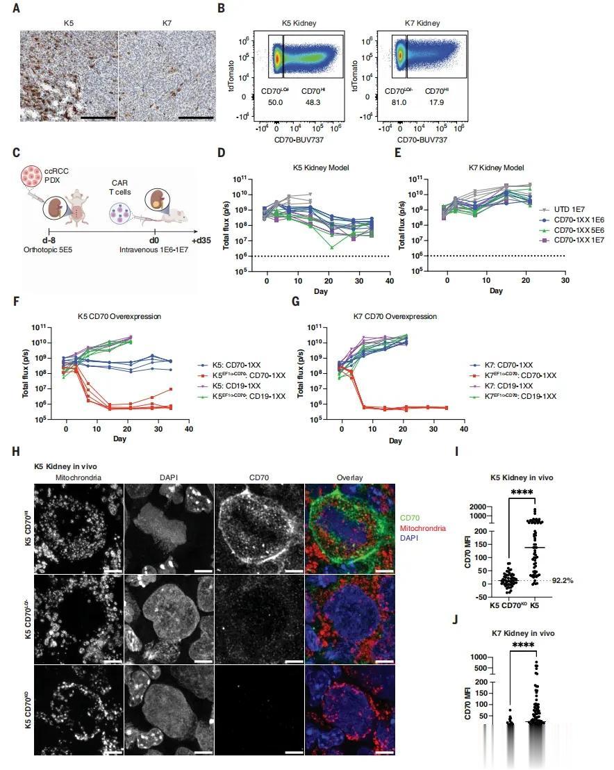
反观实体瘤中,几乎不存在这样的完美靶点。CD70本是极具潜力的候选者,它在70%至80%的透明细胞肾细胞癌和卵巢癌中高表达,同时在25%的胰腺癌中也有表达,且正常组织中仅激活免疫细胞会少量表达。可它在肿瘤中的表达却呈现「冰火两重天」:部分细胞高表达,更多细胞则为「阴性」。
然而研究团队发现,在含有部分CD70阳性肿瘤细胞的肿瘤中,那些显示CD70阴性的肿瘤细胞,并非完全不表达CD70,而是表达水平低于常规检测方法和常规CAR-T细胞的检测灵敏度。例如,通过共聚焦和受激发射损耗(STED)显微镜检测,92.2%的肾癌K5细胞、82.5%的K7细胞,其CD70平均荧光强度均高于CD70敲除细胞(真阴性),证实这种「超低表达」只是一种「伪装」。
而传统CAR-T只能清除高表达CD70的癌细胞,对「识别盲区」的「阴性」肿瘤细胞束手无策,这些「漏网之鱼」最终会引发复发转移。那么,构建一种基于更灵敏受体的CAR-T细胞,是不是就有可能清除整个肿瘤呢?

采用高灵敏度CAR-T细胞克服实体瘤抗原异质性
为此,为破解肿瘤细胞的「隐身」伎俩,研究团队针对性设计了一款「升级版」CAR-T细胞——搭载共表达CD80和4-1BBL以实现共刺激的HLA非依赖性T细胞(HIT)受体。HIT受体的抗原识别区域被工程化改造,使其对靶抗原(例如CD70)具有极高的识别灵敏度,即使肿瘤细胞表面只有极少的抗原分子,HIT受体也能牢牢地抓住它们。这种高亲和力的结合能够触发更强烈、更有效的T细胞激活信号。这也就意味着,哪怕是CD70表达量极低的肿瘤细胞,也能有效激活HIT-T细胞,使其精准执行杀伤功能。
3类难治实体瘤彻底清除,加效不加毒!研究团队首先测试了HIT-T细胞对「低表达」CD70肿瘤细胞的杀伤能力。通过流式细胞术分选技术,从CD70表达不均的患者来源肿瘤模型(PDX)中,精准分离出了看似不表达CD70(CD70⁻)和高表达CD70(CD70⁺)的两类肿瘤细胞。
结果显示,传统的CAR-T细胞只能攻击CD70⁺肿瘤细胞,对CD70⁻肿瘤细胞几乎「视而不见」;而HIT-T细胞不仅能高效消灭CD70⁺肿瘤细胞,还能显著杀伤CD70⁻肿瘤细胞。进一步检测发现,那些看似「不表达CD70」的肿瘤细胞,其表达的CD70只低于常规检测方法的识别阈值,但仍可被高灵敏度的HIT受体捕捉。
随后,研究人员在动物体内对比了HIT-T细胞和CAR-T细胞治疗的效果。在肾癌PDX模型中,K5模型(约50%细胞高表达CD70)经传统CAR-T治疗仅能延迟肿瘤进展,更凶险的K7模型(约18%细胞高表达CD70)则完全失效;而HIT-T细胞治疗后,肿瘤持续消退,长期无复发。

CD70异质性实体瘤对常规CD70-CAR-T细胞具有耐药性。
研究人员还将研究范围扩展到了卵巢癌和胰腺癌这两种令人闻之色变的「癌王」级别实体瘤,结果同样令人振奋:HIT-T细胞在这两种难治实体瘤模型中都能实现「连根拔起」,疗效远超传统CAR-T细胞。这些实验成果充分说明,HIT1-T细胞对存在CD70表达不均问题的实体瘤,具有广谱且强效的杀伤效果。

高敏感性CD70-HIT-T细胞可有效清除CD70异质性实体瘤。
那么,这般灵敏且强效的治疗手段,是否会引发严重的毒性反应?为评估这一风险,研究团队进行了全面的「全组织普查」,涵盖30种正常人体组织、222种细胞类型。结果发现,CD70在正常组织中的表达主要限于少量免疫细胞,非免疫组织中只有极少数细胞表达CD70,绝大多数重要器官(心、肺、肝、脑)几乎不表达,这意味着HIT-T细胞很难「误伤友军」。
唯一的例外是食管上皮细胞,但也仅有约3%的细胞存在CD70低水平表达。这一情况在后续的临床研究中还需要重点跟踪观察,以确保疗法的全面安全性。

CD70-HIT-T细胞具有良好的安全性。
结语这项研究拓展了CAR-T疗法的边界,亦为我们打开了实体瘤治疗的全新视野——不再局限于寻找新靶点和堆叠杀伤力,而是通过技术革新,提高「感知能力」,让原本「不可靶」的超低表达CD70成为有效靶点!
据统计,目前至少有二十种的实体瘤被认为存在CD70异质性表达。在过去,这些肿瘤可能因为阳性细胞比例过低而被排除在靶向治疗的大门之外。而一大批曾被判定为无靶向价值的实体瘤靶点,亦有望借由这项新技术重获研发生机!
CD70-HIT-T的成功,或许只是一个开始。