当前AI数据流量呈爆发式增长,光互联技术作为解决数据传输瓶颈的关键方案需求强劲。
近期海外光通信大厂的调研和大会表态乐观,对2027年及以后光互联需求的持续强化。
以谷歌为代表,Ironwood Superpod从v7这代开始,在柜间scale-up(横向扩展)中采用光模块+OCS(光电路交换机)的方案。
而NPO(近封装光学)技术让光引擎“靠近但不紧贴”芯片,能够单独更换光引擎,维护成本更低,因此成为当前介于传统模块和CPO之间的过渡选择。
从边际变化来看光引擎预期提升,尤其是NPO的发展有望加速带动光模块、FAU、保偏光纤、大功率CW光源、MPO连接器等产业链各环节厂商机遇。
在之前的文章中,我们梳理了OCS、TPU、硅光模块。
本文重要点解析NPO近封装光学产业链核心赛道。
更多AI算力链、商业航天、人形机器人、半导体、核聚变、固态电池、量子计算、新能源等最新进展和研究资料笔记,发布在公众号【乐晴智库精选】,欢迎关注!
CPO&NPO行业概览随着光互连速率越来越高,高速信号完整性问题和功耗问题催生新的光互连概念,包括共封装光互连CPO和近封装光互连NPO。
CPO共封装光学:通过将光引擎与交换芯片共同封装在同一基底或插槽中,实现芯片级集成。电信号传输距离缩短至毫米级,可显著降低功耗(1.6T场景下约5-7pJ/bit)并提升带宽密度。不过其技术复杂度高,需要解决热管理、封装工艺等难题,产业生态尚未成熟(如标准化缺失、供应链垄断风险)。
NPO的过渡价值:在CPO生态完备前,NPO通过将光引擎与交换芯片分离但放置在同一系统板上,平衡了性能与可行性。其技术成熟度更高,可快速落地并享受低成本、低功耗收益,成为行业向CPO演进的“中间站”。

NPO与CPO均基于硅光技术,但集成度不同。
NPO光引擎独立于交换芯片,通过短距PCB走线连接,保留了光引擎的可插拔特性,降低了对主芯片SerDes驱动/均衡能力的要求。CPO光引擎与交换芯片深度集成,需重新设计芯片架构,对系统兼容性要求更高。
UPN架构通过LPO/NPO实现光互联成本的降低:

资料来源:《UPN512 技术架构白皮书 v1.0》
整体来看,CPO由于共封可使得高速信号损耗更低,是极致形态,但是需要依赖芯片厂商实现,会造成产业生态封闭,不适合系统解耦。而NPO则可以把光引擎OE和交换芯片解耦,同时能够很好地利用现有的光模块产业,在实现难度和供应生态上来说更具备可行性。
NPO产业链全解析上游:核心零部件与材料光芯片
光芯片在光模块中实现光与电的相互转换、光信号的分路衰减等核心光通信功能,在信息传输速度和网络可靠性方面起到关键作用。
光芯片分为有源器件芯片和光无源器件芯片。
有源芯片:在光模块中的多样化应用场景,市场份额占据了主导地位,在体量上占比超过90%。按应用情况分为激光器芯片(如EML、DFB)、探测器芯片(PIN/APD)是NPO光引擎的核心,负责光电信号转换。
无源芯片:主要包括PLC和AWG芯片,波分复用器、光耦合器等用于光信号处理。

全球竞争格局来看,海外领先光芯片企业在高端通信激光器领域已经广泛布局,在可调谐激光器、超窄线宽激光器、大功率激光器等领域也已有深厚积累。
国内光芯片市场中,2.5G/10G光芯片市场国产化程度较高,25G以上光芯片国产化替代空间广阔。
低速光芯片的国产化进程已基本完成。2.5G和10G光芯片的国产化程度已经相当高,我国光芯片企业已基本掌握2.5G 及以下速率光芯片的核心技术,主要厂商有源杰科技、长光华芯、武汉敏芯、中科光芯、光隆科技、光安伦、仕佳光子、中电13所、海信宽带、永鼎股份等。
50G以上高速芯片(如800G/1.6T所需的EML)仍依赖进口,海外主要由Lumentum和博通等厂商主导。

电芯片
电芯片包括LD driver、TIA、DSP等,主要用于光模块的信号驱动与处理。
高端电芯片(如25G以上DSP)几乎被博通、Marvell等海外厂商垄断,呈现双寡头竞争局面,国内厂商处于追赶阶段。

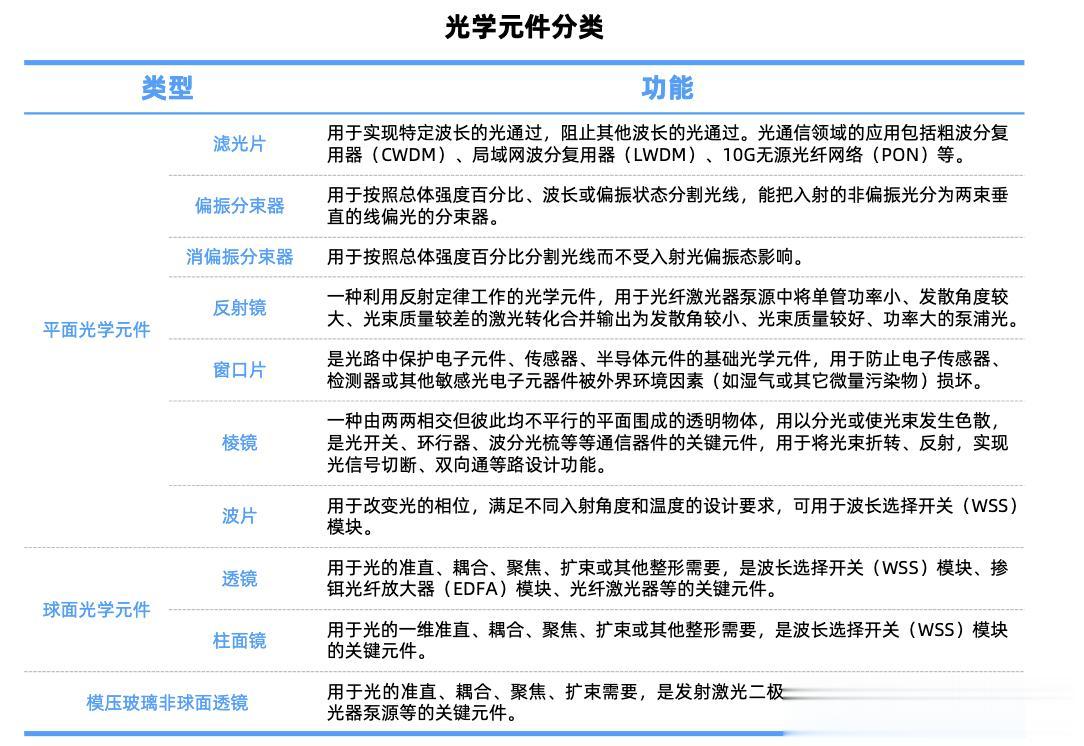
光学元件
光器件是封装与集成的基础,TOSA、ROSA、BOSA占光模块总成本的30%-40%,国产化率较高。
TOSA(光发射组件)和ROSA(光接收组件)是核心有源器件。
TOSA 光发射组件:负责将电信号转换为光信号。TOSA以激光二极管为核心光源,需满足低功耗、高功率等特性。国内厂商中,天孚通信通过高速光引擎平台实现TOSA的垂直整合,提供从无源光器件到有源封装的完整解决方案;太辰光通过收购海外资产布局TOSA相关技术,主要产品以无源器件为主。
ROSA光接收组件:ROSA将光信号转换回电信号,其核心器件光电二极管(PD)或雪崩光电二极管(APD)的技术门槛较高,国内厂商已实现部分突破。例如,天孚通信的ROSA产品线涵盖隔离器、光纤适配器等配套器件;光库科技铌酸锂调制器等产品在高速ROSA领域具有较强实力,其自主研发的AM系列高带宽模拟调制器实现规模化生产率先打破国外垄断。
BOSA光收发一体组件:BOSA集成TOSA和ROSA功能,,主要用于低速率光模块。国内厂商在BOSA领域国产化率较高,天孚通信、太辰光等企业均能提供全系列解决方案。

此外,无源器件陶瓷套管、插芯、FAU(光纤阵列单元)等用于光信号的精准传输与耦合。天孚通信、太辰光等为代表的厂商在光学元件领域具备全球竞争力;致尚科技光纤连接器全系列覆盖;在光学元件厂商中,东田微已实现全系100G滤波片、非球管帽量产。
中游:光引擎封装/光模块光引擎
光引擎是NPO和CPO的核心组件,集成激光器、探测器、光耦合器等,实现光电信号转换与初步处理。需支持800G/1.6T等高速率传输,同时通过优化电路设计、采用低功耗芯片如硅光芯片降低能耗。
华工科技在硅光封装、高速光耦合等领域取得突破,拥有自主知识产权的硅光芯片设计平台,今年9月发布全球首款3.2T NPO光引擎。光迅科技已推出800G光引擎样品,采用硅光集成方案,功耗较传统方案降低30%。
传统连接方式、NPO、CPO对比:

光模块
NPO光模块将光引擎与电接口集成,实现电-光-电信号转换,是数据中心与电信网络的关键设备。
光模块每一代技术升级往往伴随技术路径的演化,引导竞争格局变化。随着迭代周期缩短,带来行业技术门槛显著提升,头部厂商优势进一步凸显。
800G光模块已规模化部署,1.6T光模块进入商用前夜,硅光技术渗透率提升。
根据LightCounting最新发布的2024年全球光模块TOP10榜单显示,中国厂商已在该领域占据主导地位(占7席)。中际旭创、新易盛等国内厂商占据全球数通光模块市场主导地位。光迅科技、海信宽带、华工正源、索尔思光电位列前十。

硅光技术
高速率传输(如1.6T)需提高激光器调制速率或增加通道数,但会显著增加功耗。采用硅光技术,如硅基激光器、调制器降低能耗,或通过PAM4等高阶调制格式提升单通道速率。
硅光工艺设备厂商中杰普特自主研发的硅光晶圆测试系统设备可全自动测试硅光晶圆内设计的有源/无源硅基光电子微器件、汇绿生态控股公司钧恒创新硅光光学耦合工艺通过自研硅光耦合设备,创新硅光光学耦合工艺,实现多通道全自动化耦合、硅光耦合及封装设备相关厂商罗博特科子公司ficonTEC生产的设备主要用于硅光芯片、高速光模块和耦合封装等领域。
此外包括包括中际旭创、新易盛、剑桥科技、天孚通信、光库科技、博创科技、铭普光磁、亨通光电、汇绿生态、威腾电气、可川科技、熹联光芯等众多厂商参与到国内硅光模块市场中。德科立作为具备硅基波导OCS整机量产能力的企业,同时布局MEMS、硅基波导等多技术路线。
下游:应用场景根据应用领域划分,主要有数通市场和电信市场。
经历多年演进,形成了数通市场规模大于电信市场的格局。
数通光模块平均迭代周期约3-4年,速率的提升推动光模块技术快速迭代。
100G从2016年开始上量到2021年有5年的生命周期。
400G数通光模块:从2020年开始进入规模上量阶段,22-24年持续上量。
800G数通光模块:面向AI和通用计算,从22Q4开始规模化商用,2023年进入大规模交付,2024年开始成为800G光模块批量供应元年。
1.6T光模块:需求进入规模化启动阶段,部分超大规模数据中心已开始部署1.6T光模块,需求尚未完全爆发。
在数据流量激增和网络架构演进双重驱动下,光连接技术向高速率、大容量和低能耗等方向发展演进,其中高速率是最核心发展诉求。当前AI服务器需求持续推升800G/1.6T高速率光模块的增长动力。2025年超大规模运营商在数据中心内部及之间的光模块部署有望继续大幅增长。
关注乐晴行业观察,洞悉产业格局!