
《〈红楼梦〉版本探微》,刘世德著,中国社会科学出版社2025年9月版。
内容简介
该书是中国古典小说研究大家刘世德先生关于《红楼梦》版本学及相关问题的论著。本书以原始资料为基础,以微观研究为先导工作,实现了宏观研究与微观研究相结合。
卷上通过综合《红楼梦》版本比对,讨论小说人物的年龄问题、名字问题、人物关系、结局问题或某回的开端问题、结尾问题,最终落脚为作者创作意图及构思变化等小说创作问题。卷下为立足版本研究基础上的具体案例问题的讨论文章汇编。
该书体现了老一辈学者严谨扎实的学风与质朴晓畅的文风,兼具学术性与趣味性,是一部红学研究力作。
目 录
导言
说明
卷上
从红楼版本问题看曹雪芹创作过程
第一章 秦钟之死
——论第十六回的结尾
一 题外的话
二 字数的多寡
三 结尾的四个类型
四 甲种类型
五 乙种类型
六 丙种类型
七 丁种类型
八 四个类型出现的先后
九 秦钟的忏悔
十 最早的初稿
十一 三次不同的修改
十二 舒本先于彼本
十三 甲戌本最早
十四 晚于甲戌本的四种版本
十五 结语
第二章 薛蟠之闹
——论第九回的结尾
一 “闹”与舒本
二 两句奇文
三 第九回结尾——舒本特征之一
四 六种不同的结尾
五 六种类型的差异
六 第九回与第十回的衔接
七 断了尾巴的蜻蜓
八 异文出自谁手?
九 舒本第九回结尾为什么是初稿?
十 初稿与改稿为什么都会保留下来?
十一 五种改稿出现的先后
十二 何谓“调拨”?
十三 推测:第十回初稿的内容
十四 删改的原因
十五 结语
第三章 彩霞与彩云齐飞
——论彩云、彩霞的分与合
一 彩云、彩霞命名的规律
二 “彩凤”=彩霞
三 “彩鸾”何许人也?
四 彩云与彩霞是两个人——第一个奇怪的现象(上)
五 彩云与彩霞是一个人——第一个奇怪的现象(下)
六 谁是王夫人的“膀臂”?——第二个奇怪的现象
七 彩云与贾环——第三个奇怪的现象(上)
八 彩霞与贾环——第三个奇怪的现象(下)
九 彩云的分身术——第四个奇怪的现象
十 发放?未发放?——第五个奇怪的现象
十一 初步的推测
十二 七条脂批
十三 脂砚斋·“十二钗”
十四 畸笏叟·壬午孟夏· “风月之情”
十五 “彩云”隐藏的义蕴
十六 跳跃着写
第四章 迎春是谁的女儿
——从贾雨村的介绍说起
一 又一条途径
二 七种不同的说法
三 “老爹”与“老爷”
四 贾政与贾赦
五 “前妻”说的由来
六 “生”与“养”
七 从“前妻”到“妻”
八 “妾”与“姨娘”
九 结语
第五章 黑眉乌嘴的活猴儿
——论贾琮的身份
一 贾琮的初次亮相
二 邢夫人的语气
三 旁证之一
四 另外的三个旁证
五 留下的两个疑点
六 想起了第二回
七 老大、老二与老三
八 又想起了第七十三回
九 又一个疑点
十 两个问题
十一 初步的推测
十二 结语
第六章 一个多余的安分守己的好人
——论周姨娘的角色的改变
一 周姨娘身上的谜
二 周姨娘的初次登场
三 三次明出场
四 三次暗出场
五 周姨娘在旁人的嘴里
六 周姨娘在后四十回中
七 有的版本为什么要删掉周姨娘?
八 有些场合为什么不见周姨娘的身影?
九 两个姨娘的对比
十 两个老爷的对比
十一 奇怪的家庭
十二 孰前孰后
十三 改造与转移
十四 结语
第七章 贾兰=贾兰A+贾兰B
——论贾兰的一分为二
一 两个贾兰
二 不特别的贾兰
三 特别的贾兰
四 贾兰A的年龄
五 贾兰A与贾环
六 这贾兰不是那贾兰
七 初稿与改稿之别
八 撰写时间的先后
九 哪几回是《风月宝鉴》的旧稿?
十 结语
第八章 三春的住处(上)
——论秋爽斋、秋掩斋与秋掩书斋
一 “三春”与“住处”
二 人言言殊
三 歧异的名称
四 探春住在秋爽斋
五 秋爽斋=晓翠堂?
六 “掩”与“爽”
七 从秋掩书斋到秋爽斋
第九章三春的住处(中)
——论缀锦楼与紫菱洲
一 缀锦楼昙花一现
二 另外有一个缀锦阁
三 缀锦阁=缀锦楼?
四 四个可能的解释
五 紫菱洲频频亮相
六 缀锦楼=紫菱洲?
七 又一个可能的解释
第十章 三春的住处(下)
——论蓼风轩、藕香榭与暖香坞
一 惜春住在蓼风轩?
二 蓼风轩与暖香岛的歧异
三 惜春住在藕香榭?
四 藕香榭是个什么所在?
五 两种折中的猜测
六 两对矛盾
七 合理的解释
八 毗连的七回
九 脱榫、游离与过渡、衔接
十 第三十六回的特殊性
十一 结语
卷下
读红脞录
一 舒本的价值
二 太虚幻境的对联
三 痰盒·唾壶
四 宝玉的别号
五 曹雪芹的笔误
六 太虚幻境的司名
七 “生旦净末之则”
八 青儿与板儿
九 周大娘与周大嫂
十 贾蓉的身材
十一 “坑死人”与“巧死人”
十二 “媳妇们”的插话
十三 宝玉的举止
十四 成日家
十五 秦钟之父
十六 秦钟的岁数
十七 扫红与扫花
十八 金荣与璜大奶奶
十九 “走”与“去”
二十 干转
二十一 戳灯
二十二 净空何许人也?
二十三 避不避雍正之讳?
二十四 宝相
二十五 炕与杌子
二十六 老太太与太太
二十七 衾·炕·床
二十八 袭人不劝宝玉
二十九 倒扁儿
三十 借喷壶
三十一 几个姊妹
三十二 谁嫌茶叶颜色不好?
三十三 看视宝玉的名单
三十四 黛玉骂凤姐
三十五 黛玉“泪道不干”
三十六 茯苓有“胆”?
三十七 支吾——只问、质问、直问
三十八 龄官画蔷
三十九 凤姐的记性
四十 詹光的表字
四十一 平儿的话?
四十二 李纨联句
四十三 真真国女子头上的宝石
四十四 王和荣·王荣和
四十五 宝玉的奶兄
四十六 “受用”与“委屈”
四十七 装赏钱的笸箩
四十八 女先儿
四十九 林如海之死
五十 何婆的小女儿
五十一 热糕
五十二 “所长”
五十三 尤氏与鸳鸯,谁赢了谁?
五十四 第六十六回的开端
五十五 贾蓉称呼凤姐什么?
五十六 “和”与“如”
五十七 胡君荣看病
五十八 “众人”与“衣服”
五十九 时觉其人
六十 贾母的生日
六十一 贾母的年龄
六十二 尤氏晚间的活动
六十三 “人家”与“老人家”
六十四 鸳鸯眼尖
六十五 潘又安:表兄,还是表弟?
六十六 香袋与香珠
六十七 “各不能催”
六十八 配凤与偕鸾
六十九 文化·文花
七十 赏月与水
七十一 王夫人取人参
七十二 五儿与菂官
七十三 圆心·圆信
七十四 “冲善”与乡音
七十五 孙绍祖的辈分
七十六 桂花夏家没有儿子
七十七 香菱与宝钗的去向
七十八 “干”与“赶”
七十九 胡氏
八十 雪雁的下场
后记
导 言一
古代小说版本学,顾名思义,有着双重的属性。一方面,它是版本学下属的一个分支;另一方面,它又是古代小说学下属的一个分支。

《古代小说论集》,刘世德著,国家图书馆出版社2017年11月版。
然而,无论对版本学来说,还是对古代小说学来说,它都具有相对的独立性。它的特殊个性十分鲜明,也十分突出。因此,古代小说版本学实际上是一个介于版本学和古代小说学之间的学科。
古代小说版本学和一般的古代小说学之间的分界线是比较清晰的;然而,古代小说版本学和一般的版本学之间的分界线,在人们的心目中,反而是比较模糊的。对古代小说版本学,可以有高、低两个层次的要求。
低层次的要求,也就是等同于对版本学的一般的、基本的要求。凡是版本学能够做到的,它理应也能够做到。
高层次的要求,则是在版本学的基础上,再添加上古代小说学的特殊色彩。做到版本学和古代小说学的美满结合,是古代小说版本学所追求的理想目标。
从这个角度说,在内容、性质的距离上,古代小说版本学更应当近于文艺学、小说学、古代小说学,而远于一般的版本学、古籍版本学。
二
是书,就有版本问题。
有版本问题,就有版本学。
试以文学作品为例。在中国现代文学作品中,郭沫若的诗歌《女神》、叶圣陶的小说《倪焕之》、曹禺的话剧《日出》、老舍的小说《四世同堂》等,都有因后来的修改或其他的原因而引起的版本问题。在外国文学作品中,列夫·托尔斯泰的小说《安娜·卡列尼娜》、莎士比亚的戏剧《哈姆雷特》等,照样有着种种不一的版本问题。
此外,在社会科学著作,甚至政治理论著作中,也都不可避免地存在这样或那样的版本问题。

《中国古代小说百科全书》
版本问题,可以说,广泛存在。所以,在学术研究工作中,我们自然不可避免地会经常遇到版本问题。
版本问题,有大有小。有的复杂,有的简单;有的需要引起人们的应有的重视,有的则几乎可以不必给予任何的关注。
版本问题,有的显然能构成“版本学”的研究对象、研究内容,有的却不一定成其为“学”。
中国古代小说如《三国志演义》《水浒传》《西游记》《金瓶梅》《聊斋志异》《儒林外史》《红楼梦》等伟大的、杰出的、著名的作品,无不有着错综复杂的版本问题。对它们的版本问题进行整体的或局部的、综合的或分析的研究,完全属于古代小说版本学的题中之义。
那么,什么是古代小说版本学?
为什么要在版本学之下另立一个古代小说版本学的分支呢?
为什么要在低层次的要求之外,又对古代小说版本学提出高层次的要求?为什么要求它既要有版本学的基础,又要再添加古代小说学的特殊的色彩呢?

作者书法
三要谈古代小说版本学,必须先从版本学谈起。版本学是一门严肃的、科学的学问。它属于一门独立的学科。它以书籍的版本作为研究对象。不论是书籍的稿本、抄本,还是书籍的刊本、印本,也不论是书籍的校本,还是书籍的批点本,都属于版本的范畴。具体地说,有三个方面是需要进行研究的:
(一)版本形式的特征;
(二)版本内容的差异;
(三)版本流传的过程。
所谓“版本形式的特征”,包括书写、刊印、年代、版次、字体、刀法、版式、行款、纸张、墨色、装订等。“版本内容的差异”,主要指字句或章节的不同。“版本流传的过程”,则往往还包括收藏、印记、题识、批点、校勘和整理等。
对这三个方面进行研究,并进而探索版本的源流,鉴别版本的真伪、早晚和优劣,这就是人们常说的版本学的内容。
但,这是就一般的意义来说的。在一般的情形下,版本学所研究的对象,无非是经、史、子、集之类的古籍的版本。
如果改以古代小说的版本作为特定的研究对象,那么,我们立刻可以发现,研究的内容必须有所调整,研究的重点不免会有所转移,研究的方法也要或多或少地发生变化。
所以,在版本学之下,另立一个专门研究古代小说版本的分支,就显得十分必要了。它,我们称之为古代小说版本学。

《明清小说:刘世德学术演讲录》
四古代小说版本学是研究古代小说版本的学问。它的研究对象可以是某一部古代小说的版本问题,可以是两三部古代小说共同的版本问题,也可以是古代小说整体的版本问题。
古代小说版本学不能全等于版本学。版本学的范畴也不能全部容纳下古代小说版本学。古代小说版本学属于版本学的一个分支,但它在版本学中又具有一定的相对独立性。而这是由它本身的特点决定的。
和一般的版本学比较起来,古代小说版本学的特殊性主要表现为下列两点:
(一)研究的对象不同;
(二)研究的内容和重点不同。
古代小说版本学的研究对象当然是古代小说的版本问题。

《三国志演义作者与版本考论》
古代小说的版本问题和经、史、子、集之类的古籍的版本问题比较起来,研究的难度比较大。
在过去的悠长岁月里,古代小说作品曾深受广大人民群众的喜爱。在传播的广泛性和普及性上,它们可以说大大地超过了传统的经、史、子、集之类的书籍。
尽管如此,它们依然摆脱不了受歧视的地位。在社会上层,在文人学士的心目中,小说作品是一种非正统的、非正经的读物;喜爱和阅读小说,同他们在传统教育制度下的成长和仕进的前途不发生必然的、直接的或重要的关联。
小说只享受到作为人们茶余酒后的消遣物品的待遇。这就影响了历代的人们对小说版本的重视。
因此,产生了现今研究古代小说版本的学者引为遗憾的三个后果。
后果之一:书商们常常将刊印小说看作一种迅速地攫取利润的手段。
印刷的清爽、字体的美观,纸墨和装订的精致,统统不在首先或必须考虑之列,甚至文字的校勘也遭到了不同程度的轻视或忽视。无意的错讹、脱漏,有心的删节、窜改,比比皆是。
后果之二:在阅读的过程中,小说书很少受到阅读者细心的爱护。
看完了,或看得疲倦了,随手一丢,是常见的现象。小说书本往往被不止一人、不止一次地翻阅过。书页的磨损、残缺,书册的散失,随时都有可能发生。
后果之三:人们对小说的兴趣,在于阅读,而不在于收藏。
社会上普遍地存在珍视、珍藏经、史、子、集之类的书籍的风气,却极少有人会兴起搜集、保存和收藏小说书本的念头。所以,在国内,小说的早期版本(譬如说,明代的或明代之前的刊本)能够流传、保存到今天的为数不多。

《三国与红楼论集》
相反,今天还保存在日本和欧美各国的,却不在少数。这是因为,在明、清两代,外国的传教士、商人不断地涌入中国,由于各种各样的原因,他们迫切需要学习中国的语言和了解、熟悉中国的风土人情,就把形形色色的小说作品(用接近于日常生活语言的文字写成的、有人物对话、日常生活场景等细节描写的小说作品)看作是现成的教科书、参考书,仔细阅读,并刻意搜集各种各样的小说版本,携带回国。
这些都增加了今天国内学者研究古代小说版本问题的难度。
五
作为古代小说版本学研究对象的古代小说,主要指的是通俗白话小说。它们和经、史、子、集之类的古籍最大的不同,还在于下列两个特点。

《夜话三国》增订版,刘世德著,国家图书馆出版社2018年11月版。
第一,它们基本上是用通俗的白话文写作,而不是用比较简练的文言文写作的。
第二,一部在内容上和在形式上首尾完整的小说作品,篇幅大,字数多。有的长篇小说甚至达到一百回或一百万字上下的地步。
这两个特点使得古代小说的版本问题和经、史、子、集之类的古籍的版本问题之间的差异扩大了。
上文第三节列举了版本学研究的三个方面。其中,第一个方面(“版本形式的特征”)的任务是版本学和古代小说版本学相同的,但研究的难易程度存在较大的区别。第三个方面(“版本流传的过程”)的任务则是二者完全相同的。唯有第二个方面(“版本内容的差异”)的任务,二者有所不同。内容不同,侧重点也不同。
内容的差异,也就是文字的差异,大致说来,分为两类。一类是一字、一词或一句的细微差异。这类例证,在古代小说版本问题中,多如牛毛,举不胜举。另一类是涉及人物性格、故事情节、思想倾向以及其他细节描写的差异。
这类例证,在古代小说版本问题中,量少而质高。了解这些情况,注意这些情况,并进而研究这些情况,是必要的。在研究中,二者不可偏废。但从研究的过程说,却有先有后;从研究的意义说,也有轻有重。
古代小说版本学的主要目的(或主要任务),不在于比勘一字一词一句的异同。
从总体上说,研究古代小说的版本问题要分两步走。
第一步,考察与研究各个版本的异同,既包括文字的异同,也包括情节内容的异同。后者的重要性,当然大于前者。第二步,通过文字、内容异同的研究,来揭示作家创作过程中的某些重大的问题,揭示作品流传过程中的某些重大的问题。

《水浒论集》
第二步比第一步更重要,也更困难。对于第一步,在研究工作中,只要辛勤、细心,付出了必要的劳动,就一定能做出成绩来。关键是要钻进去,不要浮在外面。对于第二步,有更高的要求,需要具备综合的能力,理论思维的能力。不但要进得去,还要出得来。
试以蒲松龄《聊斋志异》为例。
《聊斋志异》稿本或康熙年间的抄本中的若干文字,甚至某些人名、细节,到了乾隆年间的青柯亭刊本中,却遭到了被删改的命运。删改则无一不是围绕着避讳的原因而展开。这表明乾隆时期的文网是多么的严密。
要想了解其他许多小说作品的抄本、刊本在乾隆时期的流传,《聊斋志异》的情况不正是一个很好的参照吗?而《聊斋志异》的被删改,也正可以从侧面说明蒲松龄的作品或思想中确实或多或少地潜伏着触犯封建统治阶级忌讳的因素。

《红楼梦版本探微》
再以曹雪芹《红楼梦》为例。
在《红楼梦》不同的版本中分别存在两个尤三姐的形象,她们的性格、思想、行为都不同。同样是自杀的结局,其思想意义却大不相同。
一个是清白的女子,性格刚烈,不肯遭受贾府中的老爷、少爷们的欺凌和侮辱,又被自己所爱慕的男子误解,遂以死来表达反抗到底的决心。
另一个是有缺点和犯过错误的女子,有所悔悟,不甘心继续同流合污和堕落,愿意踏上一条新路,但得不到自己所爱慕的男子的理解,那样的社会、那样的舆论环境不给予她以自新的机会,她终于不得不把宝剑“往项上一横”,做出了无言的控诉。
哪一个形象出于曹雪芹的笔下?哪一个形象的塑造更符合于曹雪芹的创作意图和艺术风格?如果说,两个尤三姐的形象全都出于曹雪芹的笔下,那么,他为什么要这样做,这又表明他的创作构思中出现了什么样的变化?这些,自然都是饶有兴味的研究课题。
关于秦钟之死,在现存的《红楼梦》版本中,至少有四种不同的写法。为什么会出现这种情况?它们是不是都是曹雪芹本人所设计的?如果说,它们都出于曹雪芹的初稿和修改稿,那么,它们一一先后出现的次序又是怎样的?通过这些问题的研讨,不难对曹雪芹的创作过程窥知一二。
六
在古代小说版本学中,要注意解决某些超越一部作品范围的带有普遍性的问题。
例如繁本、简本的关系问题,它们哪个成立在先、哪个成立在后的问题,在《三国志演义》《水浒传》《西游记》等作品的研究中,都会遇上。

《刘世德话三国》
在《三国志演义》的诸版本中,以“三国志通俗演义”为书名的嘉靖壬午本(或其底本)是不是早于大多以“三国志传”为书名的闽刊本(或其底本)?在《水浒传》的诸版本中,含有征田虎、征王庆故事内容的简本(或其底本)是不是晚于以天都外臣序本、容与堂刊本等为代表的百回本繁本(或其底本)?在《西游记》的诸版本中,杨致和的《西游记传》、朱鼎臣的《西游释厄传》(或其底本)是不是早于吴承恩的百回本(或其底本)?
如果使眼界开阔一些,作为数个小说版本的共同的问题,而不是作为一个小说版本的个别的问题来研究和解决,将会揭示出由繁到简或由简到繁的规律性,其结论也必会更科学、更有说服力。
七
古代小说版本学有助于解决某些小说作品的作者问题。
《红楼梦》后四十回的续作者是谁?红学界一直存在争论。张问陶在七律《赠高兰墅(鹗)同年》诗的小注中说, “传奇《红楼梦》八十回以后俱兰墅所补”。

《红楼梦之谜:刘世德学术讲演录》,刘世德著,中国社会科学出版社2025年1月版。
尽管如此,他说的这个“补”字究竟意味着什么?是“补作”“补撰”,还是如程伟元、高鹗自己所说的, “截长补短”“修辑”或“重订”?程甲本卷首刊载的高鹗的《序》,署“时乾隆辛亥冬至后五日”。程乙本卷首也载有程伟元、高鹗的《引言》,署“壬子花朝后一日”。 “辛亥”是乾隆五十六年(1791), “壬子”乃乾隆五十七年(1792)。仅从年份上看,二者只差一年。但“冬至”在十一月中, “花朝”则为二月十五日。
从“冬至后五日”到“花朝后一日”,不过八十来天。而后四十回,从程甲本到程乙本,增删的字数将近六千。那么短的时间,那么多的字数,自己改自己的作品,有这个必要性吗?这样做的可能性大吗?
更何况,经过细致的校勘,发现不止一两个例子,把人名改错,甚至把文句改成了相反的意思,如果是改自己写的作品,怎么会发生这种不可思议的事情呢?
所以,高鹗不可能是《红楼梦》后四十回的作者。正像他和程伟元在《红楼梦引言》中所说的,他们不过是《红楼梦》前八十回和后四十回的整理者、编辑者甚或出版者而已。后四十回的作者另有其人;晚于曹雪芹而早于程伟元、高鹗的一位无名氏。
关于《水浒传》的作者,过去有施耐庵作七十回、罗贯中“续成百二十回”的说法。直到现在,还有个别的学者相信它。
其实,运用古代小说版本学的常识就可以判断它能否站得住。《水浒传》最早的版本是一百回本;七十回本出现于明代崇祯年间;一百二十回本出现于明代万历年间;征田虎、征王庆的故事情节是万历年间“插增”进去的。而罗贯中乃元末明初人,在他的身上怎么可能发生续写一百二十回本的事情呢?

作者点校《三国演义》
八进行古代小说版本问题的研究,要注意研究方法。
只见树木、不见森林的方法是不可取的。同样,只见森林、不见树木的方法也是不可取的。既见森林,又见树木,这样才能获得科学的、符合实际的结论。
在一部几十万字或一百万字的小说作品当中,寻觅出个别的或少量的例子,来证明自己提出的某项结论,一般来说,是比较容易的。某甲这样做,某乙也依样画葫芦,考据岂不是沦落为游戏了?

刘世德、郑铭校点《三国志演义》
《金瓶梅》《红楼梦》中的北方话和南方话之争,不能形成共识,是必然的。
繁本和简本的关系问题,是同样的例子。有的学者说,由简到繁乃是文学创作过程中的通例;有的学者却说,由繁到简乃是书商大量出版畅销书、通俗作品、删节本的赚钱的手段。真是“公说公有理,婆说婆有理”。
光有“软件”是不行的。重要的是,要找到必要的,甚至大量的“硬件”。
光有一两个“硬件”也是不行的。问题在于,不能忽视反证的存在。要排除反证。为了证明某个结论而列举的例子,对它只能有唯一的解释;对科学性有严格要求的考据不能容许有第二种、第三种……解释的存在。任何结论都要经受得起任何的反驳。只有这样,它才是有力的。
九
现在有很多人热衷于侈谈宏观研究。其实,如果没有微观研究作为基础,所谓的宏观研究就会流于空洞无物的议论。
我认为,应当提倡宏观研究和微观研究相结合。在做法上,则以微观研究为先。
试以《水浒传》《红楼梦》的版本研究为例。
我有志于研究《水浒传》《红楼梦》的版本问题。我的研究方处于开始的阶段。我的具体步骤是——
《水浒传》:先对总的情况有大略的了解,再一个版本一个版本地排队,逐个地进行专门的探索;揭示某一版本的特殊的个性,它在版本系统中的地位,它和左邻右舍的关系;研讨某一版本或某一版本系统成立的先后;对全部版本进行综合的考察,清理发展的线索,勾画出演变的图样;最后,企图解决两个问题:(1)从原本开始的《水浒传》版本演变史是怎样形成的?(2)《水浒传》是不是作家施耐庵的创作?

作者校注《红楼梦》
《红楼梦》:先选择若干具体的问题和事例(例如某个人物的年龄问题、名字问题、结局问题,某回的开端或结尾问题等等),逐个地进行探讨和研究,然后再对各个版本和各个版本系统进行综合的考察;从版本问题入手,着眼于曹雪芹创作意图和构思的变化,研究曹雪芹的创作过程。
我所说的步骤、方法不一定可行,结果好坏也很难说,仅供参考而已。
总之,从原则上说,应先进行局部的深入的考察,再进行整体的综合的研究;先产生个别的结论,再归结为普遍的结论。当然,具体的步骤、具体的方法,可以根据具体的情况作适当的调整。
十
研究工作必须建立在大量占有资料的基础上。
古代小说版本学也不例外。
不看完版本,不看全版本,怎么谈得上版本的研究?这是浅显之极的道理。

《红学探索:刘世德论红楼梦》
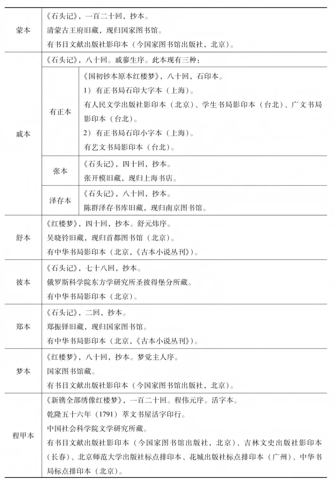
研究《红楼梦》的版本问题具有优越的条件。现存脂本,计十三种。这十三种是:1甲戌本;2己卯本;庚辰本(3北京大学藏本,4北京师范大学藏本);5杨本;6蒙本;戚本(7有正本,8张本,9泽存本);10舒本;11列本;12郑本;13梦本。
其中的十二种保藏在国内,大多有影印本行世。另外的一种(甲戌本)在国内也有影印本。最早的两种程本(程甲本、程乙本),也保存在国内,各有影印本或标点排印本。原始资料可谓全矣。这给研究《红楼梦》版本的学者造成了很大的便利。
比起《红楼梦》来,其他的几部小说的版本研究条件就不那么便利了。
《三国志演义》和《水浒传》都存在繁本、简本的问题,都有大量明代的闽刊本(刊于福建建阳)。
以《三国志演义》而论,闽刊本构成它的四大版本系统之一。它们是不是最接近于罗贯中的原本?
拿《水浒传》来说,它的简本系统主要由闽刊本构成。以闽刊本为代表的简本的产生与成立是不是在繁本之先(作为一位伟大的作家,施耐庵所创作的《水浒传》的原本是完整的繁本呢,还是在文字和情节上都有不同程度的欠缺的简本)?所有的简本是不是一致的(它们是不是同出一源?在文字和情节上,它们有没有巨大的差异)?
对这些问题,如果不看到现存的全部的简本(闽刊本),将无法给出作出令人满意的答案。
然而,这些闽刊本绝大部分都收藏在海外。国内的大多数学者一时都无法目睹它们。
其他一些小说的明刊本同样有很多保存在海外。国内的图书馆即使有,也作为善本珍贵地储藏着,一般人轻易看不到。

《红楼梦眉本研究》
这都给今天国内研究古代小说版本的学者们带来了极大的不方便,在时间、地点、精力等方面要受到很多的限制。
我认识一位澳大利亚的学者,她发表过研究《三国志演义》版本的精彩论文。她的研究集中于《三国志演义》几种明刊本中的关索问题。我曾对她说,关索问题不过是一个局部性的问题,何不从更广泛的角度,着眼于更多的带全局性的问题,来考察《三国志演义》的版本的演变?
她回答说,仅仅这样一个问题,由于要反复地看很多的缩微胶片,她的眼睛已经受到了一定程度的损伤,再要扩大研究的范围,她的健康承受不起了。
听了她的话,我很有感慨。她是外国学者,在美国等地进修过,有机会见到或借到许多收藏于海外的《三国志演义》明刊本的缩微胶卷。她的情况尚且如此,国内许多学者目前还享受不到她那样优越的条件,困难自然就更大了。

《罗贯中全集》
必须看到原书。看不到原书,就必须看到缩微胶片。连缩微胶片也看不到,那就必须求助于影印本了。而前提在于,要有影印本面世。
由郑振铎倡议、中国社会科学院文学研究所编辑、中华书局出版的《古本小说丛刊》已经开了一个很好的头儿,希望他们再接再厉地继续编印下去,为古代小说版本学做出宝贵的贡献。
研究古代小说的版本问题,需要对小说作品本身作全面的、比较深入的阅读和比勘。这时,如果不掌握原始的资料,而仅仅依靠间接的资料,将会遇上意想不到的问题。
例如《聊斋志异》的“会评”本,有很大的欠缺:某处,它注明A本作“X”字,可是,一查原书,却发现他“会校”过的A本根本不作“X”字,而作“Y”字;再一查,作“X”字的竟是另外一个性质不同的B本。这是该“会评”本中屡屡出现的、并非个别的错误,难道不算是它的致命伤吗?
又如《红楼梦》的“汇校”本,是个大部头的非常有用的工具书,但在它才出版不久,某省的刊物已为它连载了它所“汇校”过的某刊本的勘误表。这样一来,在使用它的时候,难道会不产生提心吊胆的感觉吗?
所以,不能偷懒,必须亲自去考察原始资料,千万不要迷信、依赖第二手的资料。
十一
前几年,我在外地和在祖国台北、香港访问或讲学时,曾多次从研究《红楼梦》版本问题的实例谈起古代小说版本学的重要性。我把它比喻为一座风景优美的花园。关于它,我说过八个字:“别有天地”, “大有可为”。

《红楼梦舒本研究》,刘世德著,社会科学文献出版社2018年版。
我希望有更多的青年学者涉足古代小说版本学的领域。它并不像有些人所想象的那样,是一项枯燥乏味的工作。至今,我仍然是这样看。对这八个字,我始终坚信不疑。
说 明
一、本书的内容之一,是通过各种大大小小的具体的例子来论述《红楼梦》的版本演变问题(例如作者曹雪芹创作构思的变化,某些具体的故事情节的修改,版本产生或成立早晚的顺序,版本系统的归属等等)。
在对例证的考察和分析中,我得出了一些结论,提出了一些看法。这些例证有一定的典型意义。这些结论和看法,也具有普遍性。但在个别的情况下,这些结论和看法有时候却又带有某种局限性,往往只适用于一定的范围(譬如说,只适用于某版本的某一回,或者某一段,甚至某一句)。

《红楼梦甲戌本研究》
这是因为:
1.许多版本,从它们的底本的来源说,都是拼凑起来的。各回的情况,常常不同。我的结论和看法也许仅仅适用于第A回,或第B回、第C回……但很可能不适用于第X回,或第Y回、第Z回……
2.许多版本,在形成的过程中,有时候会被后人(包括整理者、收藏者、抄录者、阅读者等)有根据地或无根据而随心所欲地改动它们的文字。我的结论和看法也许仅仅适用于这一段、这一句,而不适用于那一段、那一句。
为了行文的方便,我对各种版本都使用了代称或简称。兹列举并解释于下,供阅读时参考:



三、书中常有“某本(具体地指甲戌本、己卯本、庚辰本、杨本、蒙本、戚本、舒本、彼本、郑本、梦本等)如何如何”之说。这里有两层含义。第一,当然是指现存的“某本”自身;第二,也可能是指“某本”的底本或祖本。到底是指前一点,还是指后一点,或者是二者兼指,则视不同情况而定。
四、书中所论述者,仅涉及《红楼梦》版本的一些个别的、细微的、具体的问题。关于《红楼梦》版本的总的、一般的介绍和系统的见解,将另撰专著。
五、限于学力,在本书的论述中,谬误之处定然在所难免。诚恳地期待着专家、学者和读者们的指教。

《红楼梦皙本研究》,刘世德著,社会科学文献出版社2019年11月版。
后 记
本书由上、下两卷组成。
卷上“从红楼版本问题看曹雪芹创作过程”分为十章,也可以作为十篇有连续性的研究《红楼梦》版本问题的系列论文看。
卷下“读红脞录”分为八十节,也可以作为八十篇有连续性的关于《红楼梦》版本问题的系列札记看。
上、下两卷的性质略有不同。但它们的内容有着内在的联系,都是从“探微”的角度,用“探微”的方法,去讨论和研究《红楼梦》的版本问题。
书前冠有序言一篇。序言的副标题为《关于建立古代小说版本学的几点认识》。严格地说,它只能算是一篇“代序”。它原是我为“《文学遗产》创刊四十周年暨复刊十五周年纪念”学术研讨会(1995年10月10日至12日,北京,龙都宾馆)而写的一篇论文。
在那次会议期间,我曾根据此文的内容作过一次学术报告。当时,此文的打印稿曾散发给出席会议的一部分学者。会后,此文刊载于《〈文学遗产〉纪念文集》(文化艺术出版社,1998年,北京)。

《中国古代小说研究》
在此文中,我提出了“古代小说版本学”的概念,并对它的内涵作了一些阐述。我曾根据此文的内容,先后在北京大学、清华大学、北京师范大学、中国社会科学院研究生院、辽宁师范大学、福建师范大学、嘉应大学以及日本东北大学等处作过数次讲演。此文概括地表达了我对古代小说(尤其是对《红楼梦》)版本研究的看法,所以移用为此书的“代序”。
又,1996年7月举行“第三届大连明清小说国际研讨会”,林辰兄作为会议的操办者,在北京打电话给我,邀请我参加,话语诚恳,使我很受感动。但我终因家中临时有事,不克分身,有负老朋友的盛情。他又说,会后准备出版论文集,无论如何,希望能收入我的一篇论文。
当时《〈文学遗产〉纪念文集》的出版尚遥遥无期,因此就把此文的打印稿寄给他,以表示对他的友情和支持。此文后来果然发表于《稗海新航》(春风文艺出版社,1996年,沈阳)一书中。
令我感到遗憾的是,在发表之前,不知是何人,既没有通知我,更没有事先征求我的同意,径自对此文原稿做了大刀阔斧的删改,致使文意受到了不必要的损伤。

《红楼梦论丛》
又,此文此次收入本书时,接受友人的意见,删去了原稿中有关《欧阳海之歌》和《论人民民主专政》版本问题的两段文字。
卷上第一章《秦钟之死》初稿完成于1994年4月,系为“甲戌年台湾红学会议”(1994年6月10日至12日,中坜市,台湾“中央”大学)而写,打印稿曾发给每一位与会者。此文刊载于《红楼梦学刊》1995年第一辑。此次收入本书,仅对个别的词句作了必要的修改。
第二章《薛蟠之闹》是在《解破了〈红楼梦〉的一个谜》(刊载于《红楼梦学刊》1990年第二辑)一文的基础上改写的。该文系为“国际《红楼梦》研讨会”(1986年6月13日至19日,哈尔滨,友谊宫)而写,我曾根据此文的内容在小组会上作过专题发言。
《解破了〈红楼梦〉的一个谜》一文第一次公开地肯定了舒元炜序本的重要价值。舒元炜序本的收藏者吴晓铃先生,是我的同事,我一直把他当作师长来对待的。
感谢他先后两次慷慨地把这个珍贵的抄本借给我用;尤其是20世纪70年代初期的那一次,舒元炜序本放在我手上有三年之久,这无疑向我提供了对它进行深入研究、发掘它的未为人知的价值的一个难得的机会。
后来,吴晓铃先生又接受了我的建议,趁着《古本小说丛刊》第一辑影印的机会,请人把这个显得破旧和残损的抄本重新作了精心的装订。当《解破了〈红楼梦〉的一个谜》一文改写为本书卷上第二章《薛蟠之闹》的时候,噩耗传来,吴晓铃先生已撒手人寰。失去一位良师,不胜悲痛之至。谨在这里表达对他的深深的悼念。

《曹雪芹祖籍辩证》
第三章《彩霞与彩云齐飞》完成于1995年冬,本是应白化文学兄之约,为《周绍良先生欣开九秩庆寿文集》(中华书局,1997年,北京)而写。周绍良兄与我相交甚厚,时相过从。
当年,他住在东四五条,我住在东四头条,他上下班都要在敝寓的窗前经过。我们差不多天天见面,或长或短地谈上几句。我们二人还合写过几篇文章。他曾撰有《彩云、彩霞》短文一篇(《红楼梦研究论集》,山西人民出版社,1983年)。因此,我想,拾起他的话头,继续探讨彩云、彩霞问题,借以表示对他的华诞的祝贺。
完稿后,即呈交白化文学兄。不料竟被他退回,说是篇幅太长,不合要求,命我另撰短文。匆促之间,不得已,遂以另外的五篇札记充数。后将此文提交“乙亥海峡两岸《红楼梦》研讨会”(1996年1月31日至2月3日,哈尔滨),并连载于《红楼梦学刊》1996年第二辑至第三辑。
此文在大会上宣读时,美国威斯康星大学的周策纵教授曾问我有没有读到过他的一篇关于《犬窝谭红》的论文。我立即回答说,没有看过。他没有再继续说什么。当时我也没有把此事放在心上。

《犬窝谭红》
后来,杜春耕兄赠给我一部他所复印的吴克岐的《犬窝谭红》。我才发现,《犬窝谭红》中有一些地方涉及彩云、彩霞问题。由于此文已经发表,来不及增加有关的内容和注释。
杜春耕兄又提醒我,周策纵教授曾在“92国际《红楼梦》研讨会”(1992年10月,扬州)上发表过一篇关于《犬窝谭红》的论文。我却已记不清这件事,也许情况是这样的:当周策纵教授在会场上宣读论文之时,我正好接受黄进德兄的邀请,到扬州大学去做专题讲演了,因而没有听到。
因为当时我的注意力几乎全部集中在有关曹雪芹墓石真伪问题的争论上。后来,又因为俗事冗杂,始终未能找到周策纵教授的论文来细读,以致直到今天仍然不知道我的论点和周策纵教授的看法有没有相同的、相似的或相异的、相反的地方。
第四章《迎春是谁的女儿》的撰写时间其实在这十章中是最早的,写于1990年。它刊载于《红楼梦学刊》1991年第四辑。收入本书时,又增补了当时一度不慎迷失的其中的一节。
贾琮问题是多年来心中存在的疑惑。记得当年在清华大学为深圳大学的《红楼梦》光盘检索做鉴定的时候,和与会的两位朋友交谈,就曾议论过此事。其后,在日本东北大学任客座教授时,从电脑上检索出所有的贾琼出现的场合,方始产生了撰写一篇研究论文的兴趣。回国后,又进一步阅读了一些相关的资料。
真正的动笔,则在2000年夏秋之际。是为本书的第五章《黑眉乌嘴的活猴儿》。该文脱稿后,发表于《红楼梦学刊》2001年第一辑。
第六章《一个多余的安分守己的好人》、第七章《贾兰=贾兰A+贾兰B》、第八章《三春的住处(上)》、第九章《三春的住处(中)》、第十章《三春的住处(下)》则在写出初稿后尚未公开发表过。“三春的住处”问题,原拟写成一章,结果越写越长,为了维持各章之间在篇幅上的平衡,不得不把它们再细分为上、中、下三章。

《红楼梦之谜:刘世德学术演讲录》
由于受到全书字数的限制,还有几篇系列论文(有的已定稿,有的尚未杀青)错过了收入此书的机会。它们向专家和读者求教,只有留待于异日了。
一旦“探微”系列论文的撰写暂告结束,如果时间允许的话,我将转入《红楼梦》版本的综合的、总体的研究。
卷下八十节,一共收录了八十篇以“读红脞录”为名的札记。
“脞录”和“探微”两个名词,我想,在一定的意义上,是相通的。
近年来,我尝试着撰写一些每篇一千字至三千字的学术性的札记。关于《三国志演义》的,大部分已收入《夜话三国》一书(书目文献出版社,1995年,北京)。关于《水浒传》的,一部分已刊载于《文史知识》。

《周绍良先生欣开九秩庆寿文集》
八十篇“读红脞录”,大部分在《红楼梦学刊》《红楼》《周绍良先生欣开九秩庆寿文集》以及《人民政协报》《北京农工报》上刊载过(发表时,有时用的是笔名)。
不少的友人读后建议和催促我把它们集为一册付印。我总觉得, “脞录”单独出书,分量似乎过于单薄。后来考虑到,我在开始撰写“读红脞录”时,原是作为整个“《红楼梦》版本探微”写作计划的内容之一来策划的,所以把它和“从红楼版本问题看曹雪芹创作过程”系列论文放在一本书内,倒也不失原意。
这八十篇札记的排列,不是按照撰写时间的先后,而是以各篇所涉及的内容在《红楼梦》书中的回次的顺序为依据。
“读红脞录”各节引述或评论了俞校本、红校本、蔡校本的文字。校订《红楼梦》的文字,是个复杂的问题。见仁见智,各人有各人不同的想法。我只不过是提出一些商榷的意见。我所提到的几个字、词的问题,在它们也仅仅是纤瑕微纇而已。我相信,作为三部优秀的《红楼梦》读本,它们在《红楼梦》传播史上的重要地位是不会被人们忘记的。
有的读者可能会问,你在“读红脞录”中提到的例句,为什么和你自己的校本的某些文字有差异呢?我的简单的回答是,第一,这恰恰表明,我的那个校本并非十全十美的;第二,存在着“时间差”的问题。
该校本和读者见面是在1994年年底,但,它却是完成于20世纪70年代的产物。在那二十年内,以及在该校本出版之后,我又对一些问题从不同的角度进行了比较细致、深入的思考和研究——这就是产生差异或矛盾的由来。

《红楼梦学刊》
我还要感谢《红楼梦学刊》编辑部的同志们,没有他们的邀请,《秦钟之死》《解破了〈红楼梦〉的一个谜》《迎春是谁的女儿》《彩霞与彩云齐飞》《黑眉乌嘴的活猴儿》和《读红脞录》等文不可能和广大的红学爱好者提前见面。
同样的感谢也要献予《红楼》编辑部的同志,《读红脞录》的一部分曾在那里刊载过。此书的如期完成,和竺青兄、陶文鹏兄、徐公恃兄的鼓励分不开。竺青兄更是仔细地审阅了此书的初稿,并提出了不少中肯的意见。我也要特别向他们表示衷心的感谢。
写书的艰苦不必提了,那是几年以前的事。
看清稿和清样却有着不同的感受。
初稿整理成书的时候,我住在北京的方庄小区。窗外是一所中学的大操场。高音喇叭声、哨声、老师的训话声、同学们的嬉笑打骂声,不时地传入耳中。我不为其所动,专心致志地拿着笔,翻阅、修改着稿纸。天色暗淡下来了,好不容易看完、改完,才舒出了一口气,伸了一下懒腰。
看校样比看原稿更累。对我来说,在出书之前,这是最后的一道工序。我认真地一个字一个字看着,一页一页翻着。累是累,心情却愉快。

古代公案小说丛书
这时,我已住在丽水师专校园的一座小楼内。窗外是个小山坡,距离很近,就像和楼墙毗连在一起的样子。山坡上,铺满了不知名的小草,大树小树一棵又一棵,低矮的灌木丛一片又一片,构成了奇妙的立体组合。举目望去,除了绿色,还是绿色。偶尔有两三只白色的蝴蝶飞舞着,追逐着。窗外的景色和我的心境保持着一致。我消除了紧张和疲劳的感觉。整整三天,我把这四十万字的校样啃完了。纸上少不了我用红笔勾画的痕迹。
2000年12月28日,芳星园
2001年4月11日,梅州旅次
2002年4月20日,丽水三岩寺
作者简介

作者近照
中国社会科学院荣誉学部委员,中国社会科学院文学研究所研究员,中国社会科学院研究生院教授、博士生导师。1955年毕业于北京大学中文系,同年任职于中国科学院文学研究所(现中国社会科学院文学研究所)。主要从事中国古代小说、中国古典戏曲研究。
著有《夜话三国》《刘世德话三国》《三国志演义作者与版本考论》《水浒论集》《曹雪芹祖籍辨证》《〈红楼梦〉之谜:刘世德学术讲演录》《红学探索——刘世德论红楼梦》《三国与红楼论集》《红楼梦眉本研究》《红楼梦舒本研究》《红楼梦皙本研究》《红楼梦甲戌本研究》等。