01
提问
什么是靶向治疗?它和化疗有什么区别?
回答
化疗是利用化学药物来杀死或抑制快速增殖的细胞,从而抑制癌症生长的治疗方法。然而,由于化疗药物在攻击癌细胞的同时,也可能会对一部分正常细胞造成伤害,因此患者可能会经历一系列的副作用,如疲劳、恶心、脱发等。
相对于化疗,靶向治疗更为精准,它专注于癌细胞特定的分子机制或通路。这种治疗方式能够更有针对性地影响癌症细胞,减少对正常细胞的伤害,从而降低副作用。
02
提问
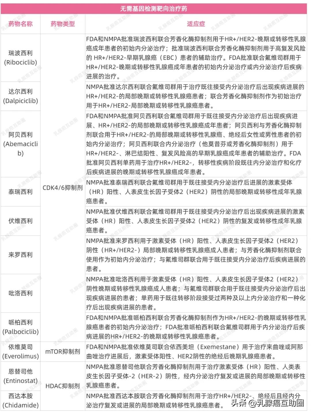
目前治疗乳腺癌的靶向药都有哪些?
回答
截止2025.9.7,觅健君整理了针对乳腺癌国内外已获批上市或指南推荐靶药。详情如下!记得转发收藏!

ADC药物

无需基因检测靶向药

需要基因检测靶向药
03
提问
乳腺癌靶向药怎么储存?要不要放在冰箱里?
回答
目前,曲妥珠单抗、帕妥珠单抗、瑞波西利等靶向药是需要冷藏的乳腺癌药物。除此之外,升白针、部分内分泌药(如氟维司群),益生菌类药物也需要放在冰箱。
冷藏的原因在于药物有效成分的不稳定性(对温度敏感)。比如,有些乳腺癌药物中含有“蛋白成分”,冷藏环境(2-8°C)是其“舒适区”,如果温度高了会导致药物蛋白失活、变性,冷冻保存也会让蛋白结构断裂,从而影响药效。
04
提问
靶向药漏服怎么办?
回答
漏服药物是常见问题,处理方式因药物而异。一般来说,漏服<4小时可立即补服;漏服4-12小时,若当天想起可补服,次日想起则跳过;漏服>12小时无需补服,直接到下次时间服用。研究表明,依从性<80%的患者复发率升高2.3倍,规律服药至关重要。
05
提问
靶向治疗期间出现副作用应该如何处理?
回答
1.胃肠道不良反应
当乳腺癌姐妹在进行靶向治疗期间发生腹泻[1]。,应对照腹泻分级(表1)进行症状分析,并及时告知医生,以便进行针对性处理(如服用止泻药、减量或停药等)。期间,患者应当选择易消化、清淡的食物,通过盐糖水补充电解质,同时注意腹部保暖和肛周清洁。
表1 腹泻分级[2]。

如果出现恶心、呕吐等情况,姐妹们应少食多餐,减少油腻、煎烤食物的摄入,并在进食前1小时或进食后2小时再服药,如仍不能缓解,需与医生沟通开具止吐药,切勿自行购买服用。
2.血液学不良反应
在日常生活中患者应避免受伤、摄入高蛋白易消化的食物[3]。平时应注意个人卫生、维持环境清洁和远离传染源,一旦发生发热等感染迹象时应立即就医[4]。平时要多注意休息、多摄入一些猪肝、牛肉和菠菜等高铁元素食物。
3.皮肤不良反应
姐妹们在治疗开始时应尽量避免使用肥皂、沐浴露等清洁用品、应用无乙醇润肤霜保湿、减少日晒并使用物理防晒霜。出现皮损或瘙痒的患者可遵医嘱使用抗菌药或止痒剂等[5,6]。
06
提问
哪些食物或药物可能影响靶向药物的疗效?
回答
1.远离葡萄柚及其制品:切记:服药期间不要吃葡萄柚(西柚)!哪怕是一小瓣西柚或半杯西柚汁都可能产生显著影响 。如果喜欢柑橘类水果,可以用橙子、橘子等替代,它们不含有问题成分或剂量相对安全,可以适量食用 。
2.避免圣约翰草等诱导剂保健品:不要服用含“贯叶连翘”的情绪调节中成药或西式草药保健品 。这类产品常用于改善睡眠、情绪,但会严重降低抗癌药疗效 。如果需要助眠安神,可咨询医生推荐不干扰治疗的替代品。
3.大蒜适可而止:日常饮食中正常用蒜无妨,但不建议服用大蒜精油胶囊等高浓度制剂。如果患者特别爱吃生大蒜,也尽量控制摄入量(例如每日不超过1-2瓣生大蒜),避免过量长期食用导致酶诱导 。烹调炒菜时熟蒜影响很小,可正常饮食。
4.慎用草本补充剂:在未经肿瘤科医生同意的情况下,不要自行服用中草药汤剂或保健品。原则上,癌症治疗期间应以医生处方药为主,不要叠加偏方。若确有需要中医药调理,一定要让中医和西医沟通,权衡利弊。
07
提问
乳腺癌患者在感冒发烧期间是否可以继续服用或注射靶向药物?
回答
如果乳腺癌患者在服药期间也需要服用感冒药,一般不建议感冒药和抗癌药同时服用,因为药和药之间有相互作用,两种或两种以上的药物同时服用会导致药效降低或增加药物的毒性[7]。
为了安全起见,科普君更多的是建议大家在服感冒药前先咨询医生,告诉医生目前正在服用的所有药物,并在医生的指导下服用,具体服药顺序遵医嘱。
愿天下无癌!
温馨提醒:文章旨在传递疾病知识,不作为诊疗方案推荐及医疗依据。
图片来源:稿定设计
责任编辑:觅健羊羊羊
参考文献:
[1] MOY B, GOSS P E. Lapatinib-associated toxicity and practical management recommendations[J]. Oncologist, 2007, 12(7): 756-765.
[2] 北京大学肿瘤医院患者居家照顾手册——腹泻篇张建雨.乳腺癌术后的护理及康复[J].中国医药指南,2019,17(17):192.
[3] 中华医学会肿瘤学分会乳腺肿瘤学组,中国乳腺癌靶向治疗药物安全性管理共识专家组.中国乳腺癌靶向治疗药物安全性管理专家共识[J]. 中国癌症杂志, 2019, 29 (12): 993-1006.
[4] THILL M, SCHMIDT M. Management of adverse events during cyclin-dependent kinase 4/6 (CDK4/6) inhibitor-based treatment in breast cancer[J]. Ther Adv Med Oncol, 2018, 10: 1758835918793326.
[5] SEILER S, KOSSE J, LOIBL S, et al. Adverse event management of oral mucositis in patients with breast cancer[J]. Breast Care (Basel), 2014, 9(4): 232-237.
[6] FRANKEL C, PALMIERI F M. Lapatinib side-effect management[J]. Clin J Oncol Nurs, 2010, 14(2): 223-233.
[7] 张海英,张黎,李玉珍.抗感冒药的临床评价及合理应用[J].中国医院用药评价与分析,2011,11(04):295-298.