2026年,青年人才创办企业,可以申请最高1万元的初创企业补贴、最高3万元的创业带动就业补贴;收购存量商品房转为保障性住房、安置房、人才房等,既为市场去库存,又为新市民和青年人提供更多可负担的住房。
2026年将正式开启“十五五”规划的开局之年,对于普通年轻人来说,这一年不仅仅是时间的更迭,更是一系列政策、技术和生活方式的深刻转折点。

无论是就业市场上的“政策大礼包”,还是住房保障的全周期支持,从AI技术深度融入日常生活到生育保险覆盖范围的扩大,每一个变化都在重塑年轻人的生存与发展环境。

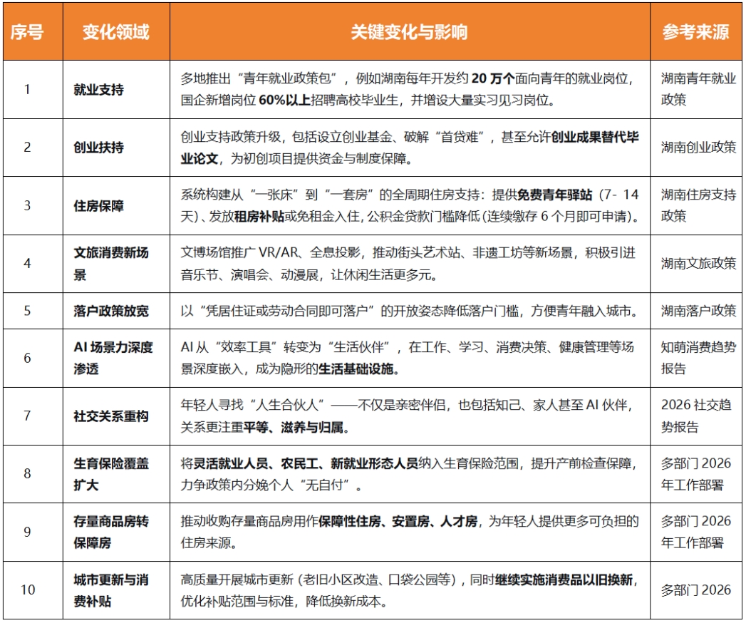
湖南推出了青年就业“政策大礼包”,每年为年轻人群体开发归集约20万个就业岗位,国企新增岗位60%以上招聘高校毕业生。各地也密集出台稳就业促开局政策,为毕业生提供政策咨询、供需对接、就业见习、技能培训等公共就业服务。
就业是年轻人进入社会的第一道门,2026年各地推出的“青年就业政策包”将这道门开得更宽。
02 创业扶持深圳青年人才政策规定,青年人才创办企业,可以申请最高1万元的初创企业补贴、最高3万元的创业带动就业补贴。内蒙古呼和浩特市将于2026年1月1日起施行《就业促进条例》,建立创业担保贷款担保基金和风险补偿机制,对符合条件的创业者给予培训补贴、贷款贴息、创业补贴等支持。
创业不再是少数人的冒险,而是有系统政策支持的普遍选择。甚至有些高校已允许用“创业成果替代毕业论文”,为青年创业扫清了制度障碍。
03 住房保障江苏2026年住房工作路线图显示,将分类施策满足不同群体需求:公租房兜底“双困”家庭,保障性租赁住房满足新市民、青年人阶段性需求,配售型保障性住房解决工薪群体住房困难,同时加大货币补贴力度。
深圳为青年人才提供租住政府过渡性住房的选项,租金约为市场参考租金的60%,优惠租期最长可达3年。上海自2026年1月1日起,多个公租房项目将统一按照保障性租赁住房相关政策实施供应管理。
04 落户政策浙江岱山自2026年1月1日起施行落户新政,扩大“零门槛”落户群体、放宽合法稳定住所和就业人员落户条件、放宽亲属投靠条件、实行居住证转户籍制度。
公安部明确部署,将全面落实城区常住人口300万以下城市取消落户限制要求,全面放宽城区常住人口300万至500万城市落户条件,完善超大特大城市积分落户政策。
年轻人“凭居住证或劳动合同即可落户”正在从个别城市的试点,变为全国性的普遍趋势。
05 存量商品房转保障房2026年,各地将重点推动收购存量商品房用作保障性住房、安置房、宿舍、人才房等。广州已推出首个存量商品房转化的配售型保障房项目。
这一政策既为过剩的房地产市场库存提供了稳定的消化渠道,又有效拓宽了保障性住房的供给来源,能够以较低的社会成本解决中低收入群体、新市民和青年人的住房困难。
06 生育保险覆盖扩大国家医保局要求,2026年将推动将灵活就业人员、农民工、新就业形态人员纳入生育保险覆盖范围,力争全国基本实现政策范围内分娩个人“无自付”。
宁夏、上海等地已发布通知,明确将灵活就业人员同步纳入生育保险保障范围,享受与职工同等的生育医疗费用保障待遇。
07 城市更新与消费补贴2026年“两新”政策优化实施方案发布,消费品以旧换新方面,在保持汽车补贴上限不变的基础上,将定额补贴调整为按车价比例进行补贴。
家电以旧换新调整为补贴1级能效或水效产品,补贴产品售价的15%,单件补贴上限为1500元。
08 AI场景力深度渗透知萌咨询发布的2026年消费趋势报告将“AI场景力”列为十大趋势之一,标志着AI正从“效率工具”转变为“生活伙伴”,在工作、学习、消费决策、健康管理等场景深度嵌入,成为隐形的生活基础设施。
中央经济工作会议在部署2026年经济工作的重点任务时,明确提出“深化拓展人工智能+,完善人工智能治理”。
09 社交关系重构《2026社交趋势报告》以“寻找人生‘合伙人’”为主题,揭示年轻人正从追求宏大命题转向关注日常行动,强调平等、相互滋养的“关系”叙事。
年轻人通过“Soulmanyships”等多样化社交模式,寻找与建构属于他们的新型社会支持系统——彼此平等,相互滋养,妥帖安放归属与爱。
10 职业技能培训补贴案例:红瓜子传媒学院的补贴实践
红瓜子传媒学院作为一家专注于视频制作、视频拍摄剪辑培训、影视后期培训、新媒体运营等数字技能培训的机构,深刻理解学员的经济压力。学院积极响应国家“技能照亮前程”培训行动,为每一位符合条件的学员申请职业技能补贴。
这一行动源于国家对职业技能培训的高度重视。从2025年到2027年底实施的“技能照亮前程”培训行动,每年补贴职业技能培训1000万人次以上。
人社部明确表示,对培训后取得相应职业资格证书或职业技能等级证书符合条件的人员,按规定给予技能提升补贴。
红瓜子传媒学院的课程,如“短视频拍摄与剪辑”、“直播电商运营”等,正属于各地发布的2026年职业技能培训项目目录范畴。例如,某地2026年职业技能培训项目预算资金共249.2万元,计划实施焊工、无人机驾驶员、电子商务师等工种就业技能培训和创业培训。
学院设有专门的补贴申请指导老师,帮助学员准备材料,确保他们在取得证书后的12个月有效期内成功申领补贴。许多学员通过补贴,实际承担的学费降低了30%至50%,大大减轻了经济负担。
这不仅让更多年轻人得以无障碍地提升数字技能,也正好契合了2026年AI技术深度渗透的趋势,为年轻人赢得未来竞争力提供了实实在在的支持。
湖南发布的青年就业“政策大礼包”中,每年为年轻人群体开发归集约20万个就业岗位。江苏2026年住房工作路线图显示,保障性租赁住房将满足新市民、青年人阶段性需求。
国家医保局力争2026年全国基本实现政策范围内分娩个人“无自付”。年轻人社交热衷找“搭子”,建构彼此平等、相互滋养的新型社会支持系统。
红瓜子传媒学院积极为学员申请职业技能补贴,正好契合了国家“技能照亮前程”培训行动的目标。