DC娱乐网
HR小白问:n+1中的1是基本工资还是平均工资
2024-01-30 12:13:39
宛筠说职场
职场
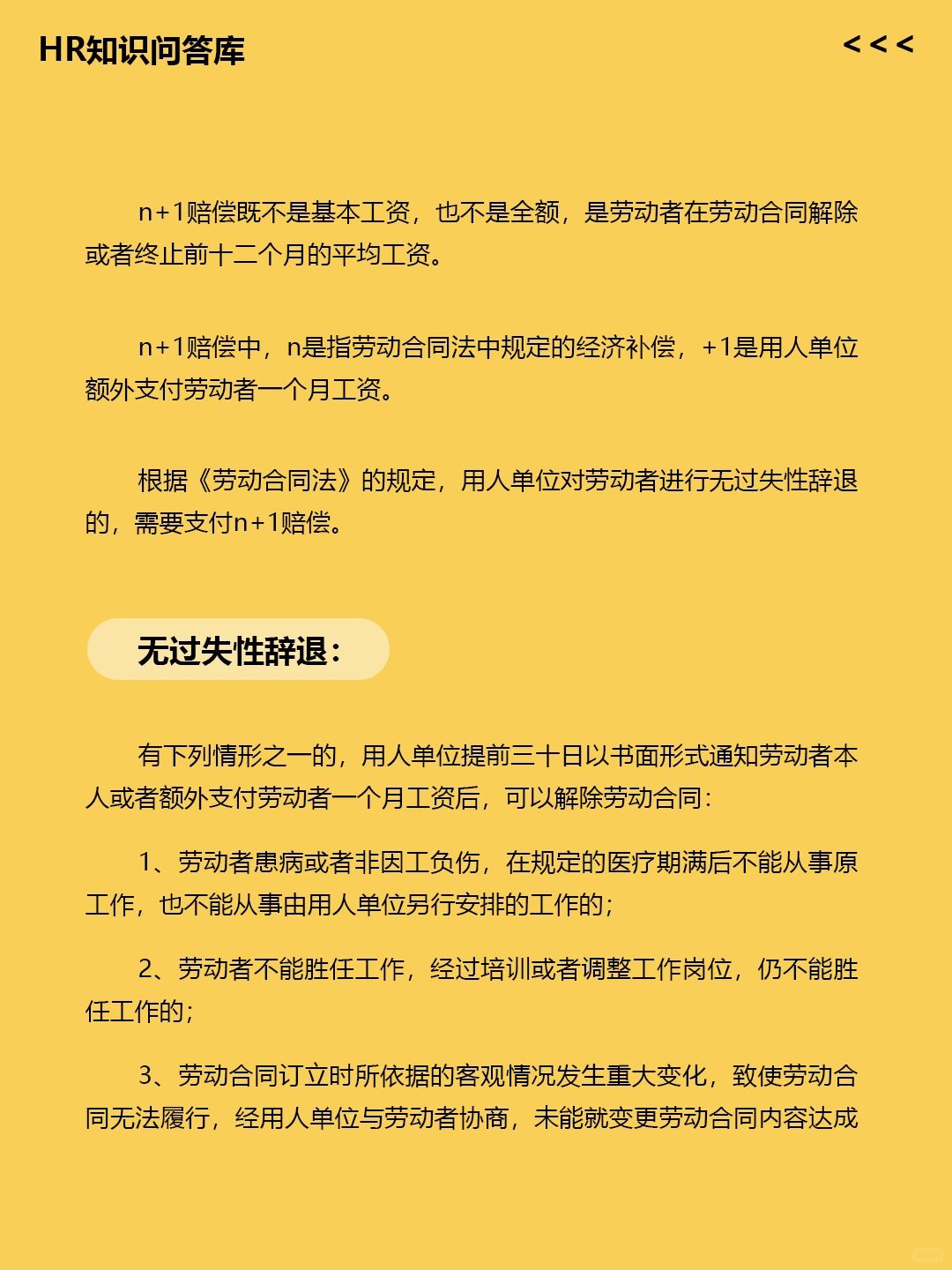
n+1赔偿既不是基本工资,也不是全额,是劳动者在劳动合同解除或者终止前十二个月的平均工资。 n+1赔偿中,n是指劳动合同法中规定的经济补偿,+1是用人单位额外支付劳动者一个月工资。 根据《劳动合同法》的规定,用人单位对劳动者进行无过失性辞退的,需要支付n+1赔偿。 . ⭕更多hr干货,可以右划进主页查看👉 ♥️hr资料包,可以留言💬戳圈圈领取 .
热门分类
推荐
热榜
军事
NBA
体育
社会
明星八卦
娱乐
财经
科技
汽车
历史
国际
游戏
动漫
公益
搞笑
商业
互联网
数码
国际足球
房产
家居
时尚
科学探索
职场
育儿
股票
教育
影视
情感
热点
中国军情
武器
中国南海
中国足球
亚洲杯
科比
综合体育
CBA
投资
楼市
大咖秀
外汇
创业
风口
SUV
豪车
概念车
优惠
新能源
美国
欧洲
朝日韩
俄罗斯
孕期
街拍
恋爱攻略
婚姻
正能量