普林斯顿大学土木与环境工程系Reza Moini教授团队近日在材料科学领域国际期刊《Advanced Materials》发表研究,首创水泥基多材料增材制造技术,制备出断裂韧性较浇筑纯砂浆提升187倍、延性提升22.6倍的仿生胶凝复合材料。

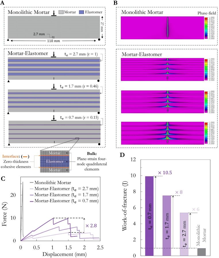
研究受深海玻璃海绵骨针的硬-软交替层状仿生结构启发,首次实现水泥砂浆与弹性体硬-软交替层状结构的精准3D打印。团队建立了大变形相场-内聚区耦合数值框架,系统量化了软层厚度与刚度对复合材料力学性能的调控规律,揭示了“薄而高刚度的软层可同时实现强度与韧性双向提升”的核心设计准则。

基于数值优化制备的砂浆-聚氨酯仿生层状复合材料抗折强度与纯砂浆基体无统计学差异。研究阐明了裂纹止裂与偏转、软相桥接、层间裂纹重新形核三大协同增韧机理,实现了水泥基材料从灾难性脆性断裂到稳定延性失效的本质转变。


该技术突破了传统混凝土3D打印仅能单材料成型的技术瓶颈,构建了“制造-设计-力学”一体化的胶凝复合材料研发体系,可适配建筑抗震、海洋工程、风电基础等极端荷载工况下的结构工程需求。Reza Moini教授此前曾在混凝土增材制造领域发表多项研究成果。
来源:维度网