DC娱乐网
退钱啦❗HR们快来看看怎么操作吧
2024-02-22 12:13:53
宛筠说职场
职场
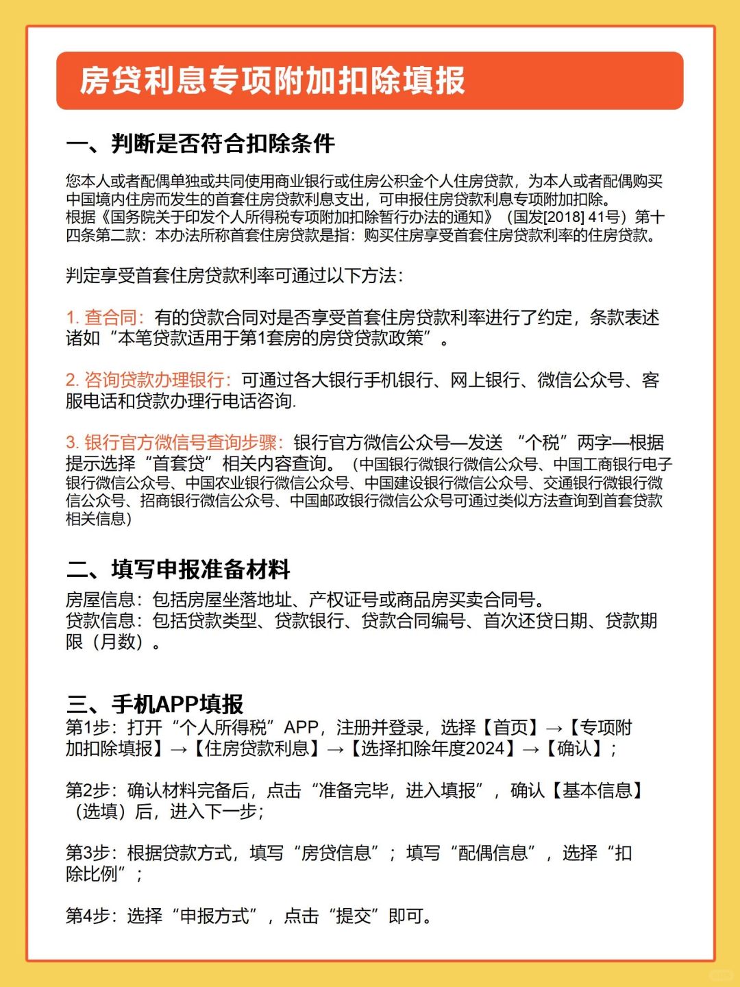
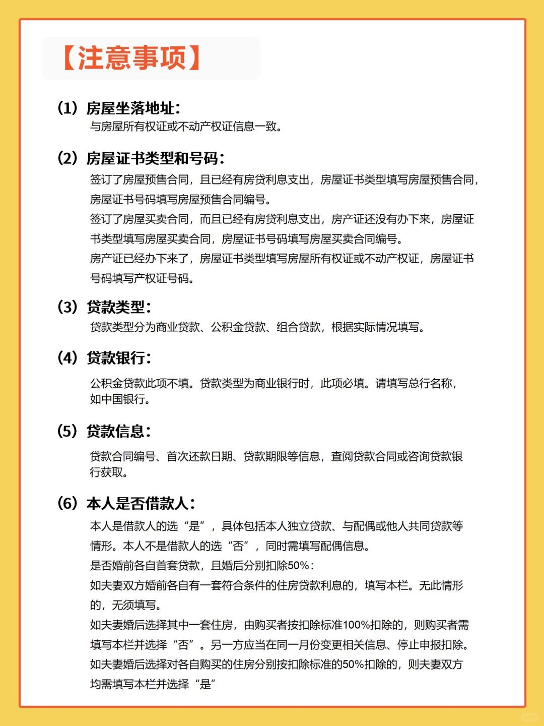
今天,圈圈给大家整理了专项附加扣除填报图文详解。内容有点多,先列个目录: [一R]子女教育专项附加扣除填报详解 [二R]继续教育专项附加扣除填报详解 [三R]住房租金专项附加扣除填报详解 [四R]房贷利息专项附加扣除填报详解 [五R] 赡养老人专项附加扣除填报详解 [六R]3岁以下婴幼儿照护专项附加扣除填报详解 [七R]大病医疗专项附加扣除填报详解 .
热门分类
推荐
热榜
军事
NBA
体育
社会
明星八卦
娱乐
财经
科技
汽车
历史
国际
游戏
动漫
公益
搞笑
商业
互联网
数码
国际足球
房产
家居
时尚
科学探索
职场
育儿
股票
教育
影视
情感
热点
中国军情
武器
中国南海
中国足球
亚洲杯
科比
综合体育
CBA
投资
楼市
大咖秀
外汇
创业
风口
SUV
豪车
概念车
优惠
新能源
美国
欧洲
朝日韩
俄罗斯
孕期
街拍
恋爱攻略
婚姻
正能量