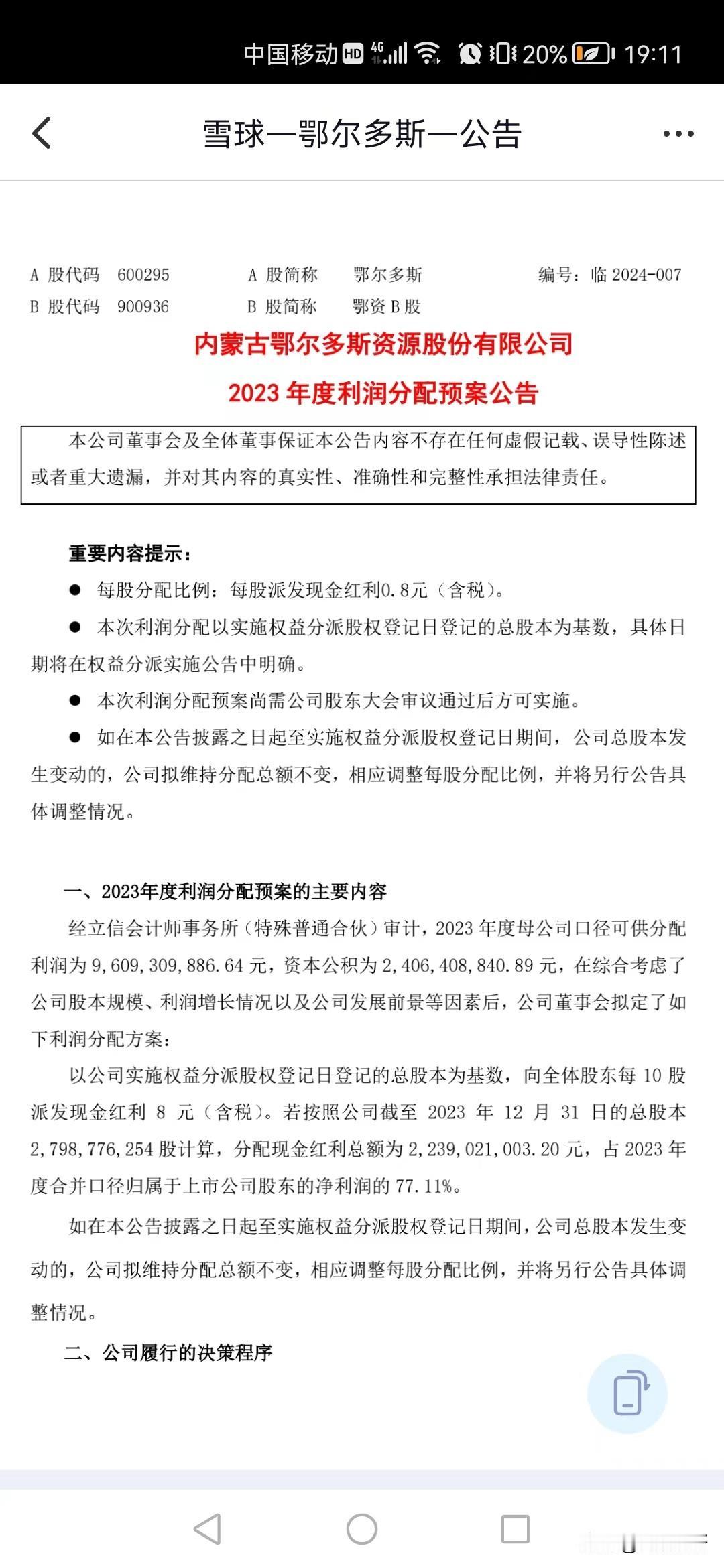
本人持有的鄂尔多斯B股(鄂资B),刚刚发布2023年度分红预告(详见图4),2023年可分配净利润的77%全部用来分红,每股分红0.8元人民币,折合0.11美元每股。 本人持有4000股,成本0.909美元,股息率12%,股市投资,赚取分红的钱才是王道!B股分红,好比桶里打鱼!稳稳的幸福! 今天上午操作,按照0.11美元每股,4000股分440美元,利用现有账户余额继续在0.978买入500股,对于鄂尔多斯这只股票,整个24年操作结束,后续分红到账,留作备用金。 鄂尔多斯投资逻辑: 鄂尔多斯,也是管理层非常厚道善待股民的一家上市公司,硅铁、羊绒规模均是世界前列,自有煤矿,烧煤发电搞化工,搞钢铁冶炼,成本比同行业低很多;缺点是周期性行业,一个大周期大致三到五年;目前B股不到1美元的股价,低估。 #分享股市的幸福时刻##股市分析##期待A股雄起#



