DC娱乐网
卫健委0-6岁发育量表,家有娃的码住了❗️
2024-09-11 13:13:26
我是登哥妈妈
育儿
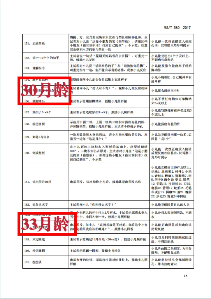
这份量表列出了儿童早期发展的各个阶段 每个月龄孩子应该掌握的技能 如果孩子没有达到预期 就应该引起关住并及早采取干预措施 可以根据孩子的年龄,参考前后两个月的量表项目,选择适合孩子的早教练习哦❤️ 这也是很多育儿专家珍藏的宝贵资料,大多数儿保👩⚕️都是依据这份文件来评估儿童早期行为发展。 👉建议打印出来,每月参考,就更清楚的了解自己的孩子了,只有懂孩子才能更好的爱孩子❤️
热门分类
推荐
热榜
军事
NBA
体育
社会
明星八卦
娱乐
财经
科技
汽车
历史
国际
游戏
动漫
公益
搞笑
商业
互联网
数码
国际足球
房产
家居
时尚
科学探索
职场
育儿
股票
教育
影视
情感
热点
中国军情
武器
中国南海
中国足球
亚洲杯
科比
综合体育
CBA
投资
楼市
大咖秀
外汇
创业
风口
SUV
豪车
概念车
优惠
新能源
美国
欧洲
朝日韩
俄罗斯
孕期
街拍
恋爱攻略
婚姻
正能量