体验了刚刚开通的北京东六环地下隧道,最担心的还是发生了[微笑]
先说结论:隧道+限速80+全程实线+国内司机的驾驶习惯,注定实现不了安全且高效的通行。
限速80,大部分时间的通行时速是50-60[微笑]在车子没有增多的情况下,个别地方时速甚至降到了40……
我和司机师傅讨论,这种限速80+全程实线的设置,是否科学合理。
司机认为,这么做肯定是为了安全,大家不并线就不会发生剐蹭事故。
我的观点很简单:全程实线,确实能减少并线引发的事故。
但引发事故还有其他原因啊:比如车辆没有按照通行速度有效分类。
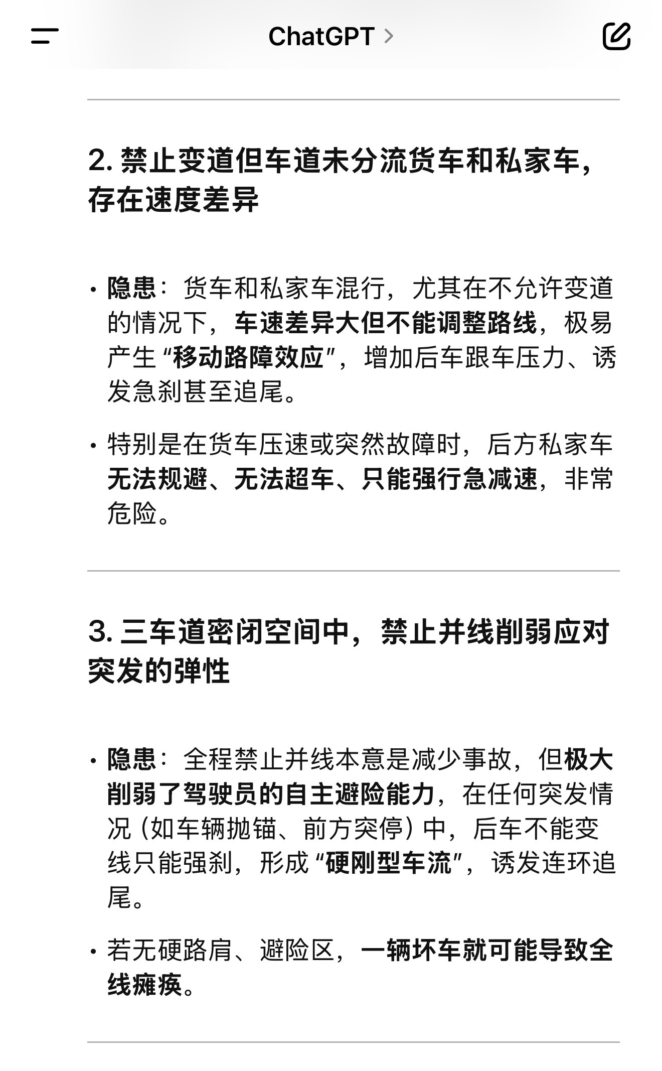
因为大家通行速度不同(货车会比私家车慢),通行需求不同(有的司机有急事,自然想快一些,有的司机就习惯龟速爬)
目前的设定,几乎是把不同的通行速度强行塞到一起,每条车道的通行效率,会被车道最慢的那台车锁死……
花了这么多钱,却没有根本上提升通行效率,冤不冤你说[二哈]









评论列表