工信部或将规范隐藏式车门把手标准
讲个笑话,上周打了个车,下车的时候找了半天没看到门把手,提示一下:是个日系电车。
所以,这种如果是在紧急情况下,乘客想要快速逃生,应该怎么办呢?
所以我认为,很有必要规范一下新能源车的隐藏门把手问题,不仅是从外部,包括内部把手也要规范。
这次的工信部发文,对于一些门把手设计起了强制性要求:
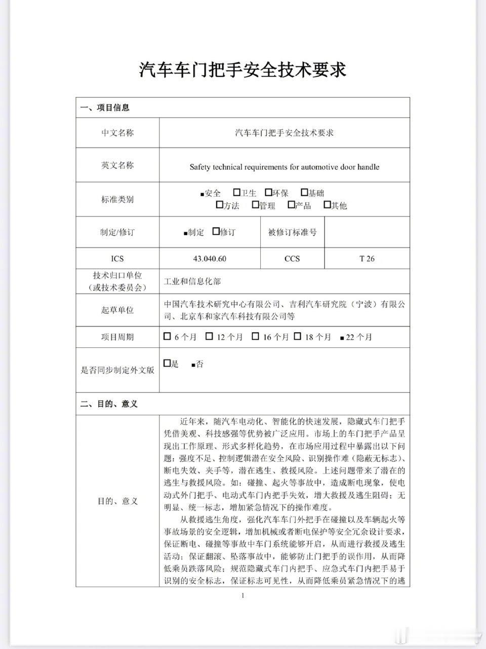
✅从救援逃生角度,强化汽车车门外把手在碰撞以及车辆起火等事故场景的安全逻辑,增加机械或者断电保护等安全冗余设计要求,保证断电、碰撞等事故中车门系统能够开启,从而进行救援及逃生活动。
✅保证翻滚、坠落事故中,能够防止门把手的误作用,从而降低乘员跌落风险。
✅规范隐藏式车门内把手、应急式车门内把手易于识别的安全标志,保证标志可见性,从而降低乘员紧急情况下的逃生难度。
✅保证车门把手的结构强度,防止事故发生后门锁操纵机构功能丧失。
这其中就有我遇到的那个问题,所以,在这次规范之后,门把手问题应该会得到一个比较好的解决。
新能源大牛说热点解读


