1⃣看净化能力CADR
建议选固态CADR值和气态CADR值双高的空气净化器,净化效率高,放在家里空气焕新也快。
2⃣看累计净化量(CCM)
建议选择高CADR、CCM的机型能显著提升空气质量,同时长期使用成本较低。
📝以IAM长效空气净化器M9为例,全效性能增强,一台顶两台,净化又快又猛,甲醛CADR、颗粒物CADR,较行业新高
📝关于CCM的计算公式是:滤网寿命=滤网CCM值÷滤网每天吸附量选CCM值高的空气净化器,滤芯用的久,更加省钱!以IAM长效空气净化器M9为例,炭魔方滤网3年免更换,长效吸附分解甲醛,成本低,后期不需要花费多余的滤芯成本
3⃣看滤网结构
建议:选滤芯重量(活性炭含量)高的,过滤器体积越大,净化时间越持久,HEPA滤网等级选H13级的,等级越高单次净化效果越好
📝以IAM长效空气净化器M9为例,滤网初效滤网2层+高等级H13滤层2层+氨基酸除醛骨架2层+负离子层+高压静电消杀层2层+氨基酸除醛因子2层+纳米微孔活性炭2层组成,四重除醛系统,主动分解甲醛一除到底,不管是净化效率还是除醛净味都很不错
4⃣看除醛方式
建议选择带有复合除醛(多层滤网)的空气净化器去提高除醛效果
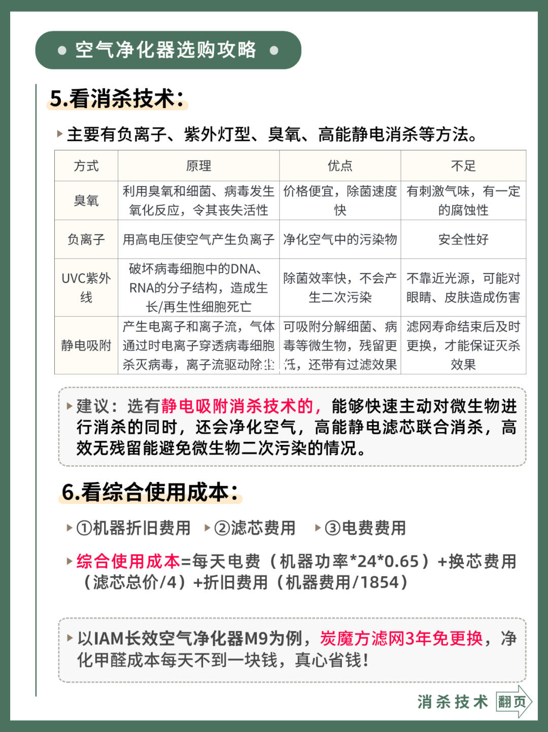
5⃣看消杀技术
建议:选有静电吸附消杀技术的,能够快速主动对微生物进行消杀的同时,高效无残留能避免微生物二次污染
6⃣看使用成本
7⃣看认证
选择认证齐全的产品,有医护、母婴、宠护、除过敏、静音睡眠认证的
8⃣看风机结构
建议:预算范围内,塔式双风机>塔式结构>立式结构
9⃣看加分项 +一机双色
①童锁保护②静音脚轮③轻音熄屏④手机APP智联
~~选购建议
✅全效性能增强,一台顶两台,甲醛CADR值高达1046.1m³/h,颗粒物CADR值高达1406m³/h,净化又快又猛,可以覆盖家中每个角落,非常适合装修除醛和净化污染物
✅炭魔方滤网简直是甲醛克星,滤网寿命长达三年,能把甲醛分解成水分子和二氧化碳,没有二次污染。累计可净化 22000mg甲醛,远超国家标准
✅主动静电消杀,细菌病毒去除率 99.99%,安全不带副作用,家里有老人孩子或者是养宠家庭有这个就非常安心
✅星动双色,一机适配多种家居风格,机身线条流畅利落,柱状造型不占地,摆客厅、卧室、书房都超和谐~隐藏式屏显 + 格栅出风口细节拉满,开机是空气净化器,关机秒变「家居装饰」









