前几天,一位朋友纠结到底是买松山湖北部还是中部的房子,细问才知道,她是纠结小学选松山湖的中心小学、还是北区、或者说松山湖二小,到底哪个好?
🌲
关于松山湖的学校,飞鱼哥认为,无论是家长层次、学校硬件还是师资水平,都是东莞top1
对于小学,哪个近哪个好,小学还是多睡点长身体,我家老二在北区学校,是从东城转学插班北区学校,对比东城的小学,松山湖的学校真的是好太多!
🌲
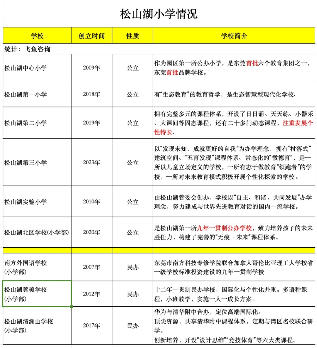
1、对于松山湖的小学,图二有列出每一所学校的特色,总结如下:
a、公立学校:根据 课程特色 与 地理位置 进行选择。
科技兴趣强 → 第二小学、第三小学;
注重全面发展 → 中心小学、北区学校。
.
b、民办学校:根据 经济能力 和 教育需求 进行选择
性价比 → 南方外国语;
国际化 → 清澜山学校;
多语种 → 莞美学校。
🌲
2、松山湖学位:
🌟松山湖小学:分为三个片区,根据对应的片区划分,楼🏠盘房籍生入读不同的小学,具体见图3/图4
🌟松山湖初中,所有楼🏠盘户籍生均可报名,根据报名志愿抽签摇号录取。
.
松山湖现有初中:松山湖未来学校,东莞中学松山湖学校,松山湖北区学校,松山湖实验中学,松山湖第 一初级中学-->今年九月份正式开学
注:松山湖未来学校2024年95%的学位提供给松山湖房产户籍生,第 一志愿远超招生人数,蕞后采取电脑摇号抽签的形式。
🌲
3、松山湖学位实行家庭户籍学位申请房锁定制度,入学后,房屋所对应的学位即锁定6年(初中锁定3年)这一点非常关键,买二手房务必要详细调查该学区是否曾被占用。
.
🌈我是飞鱼哥,家中两位孩子目前均在松山湖上学,如果你需要了解松山湖学位房,欢迎链接。



