面板龙头公司又有元老请辞,曾在京东方任职22年
10月11日,我国面板龙头京东方发布重大人事变动,元老级人物高文宝辞去所有职务。
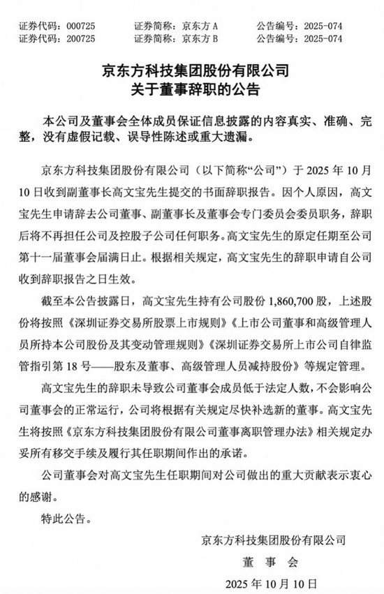
相关公告内容显示,京东方董事会于10月10日收到副董事长高文宝先生提交的书面辞职报告。因个人原因,高文宝先生申请辞去公司董事、副董事长及董事会专门委员会委员职务,辞职后将不再担任公司及控股子公司任何职务。

京东方表示,截至目前为止,高文宝持有公司股份1860700股,公司董事会对高文宝先生任职期间对公司作出的重大贡献表示衷心的感谢。京东方强调,高文宝先生的辞职未导致公司董事会成员低于法定人数,不会影响公司董事会的正常运行,公司将根据有关规定尽快补选新的董事。
公开资料显示,高文宝系微电子学与固体电子学博士。2003年加入公司。曾任北京京东方光电科技有限公司产品技术科长、部长、技术副总监、常务副总经理,TPCSBU总经理,重庆京东方显示技术有限公司总经理,北京中祥英科技有限公司董事长,公司第九届董事会董事、执行委员会委员、执行副总裁,公司第十届董事会董事、总裁、执行委员会副主席等职务。
值得一提的是,南都湾财社记者梳理发现,就在今年1月,高文宝被选举为第十一届董事会副董事长,兼任京东方精电董事会主席,任期自本次董事会审议通过之日起三年。
公告表示,高文宝先生的原定任期至公司第十一届董事会届满日止。高文宝先生的辞职申请自公司收到辞职报告之日起生效。后续高文宝先生将按照相关规定办妥所有移交手续及履行其任职期间做出的承诺。
值得一提的是,南都湾财社记者梳理发现,自去年以来,京东方发生多起高管离职事件。如在2024年就是京东方高层辞职高峰期,全年共有7位高管辞职,涉及董事、副董事长、执行副总裁等多个关键职位,包括副董事长潘金峰、刘晓东、执行副总裁孙芸等人。高层变动呈现短期集中、多因工作调整或年龄因素等原因辞职。
如原董事、副董事长潘金峰对外宣称因工作变动原因,在去年1月23日辞去相关职务;2024年3月12日,董事、副董事长刘晓东,董事、执行副总裁孙芸,双双提前一年辞职;7月8日公司董事、副董事长朱保成,对外宣称因工作变动原因,辞职后将不再担任公司任何职务……
而在今年,京东方的“离职潮”仍在持续。除了高文宝外,2025年7月9日,京东方科技集团股份有限公司高级副总裁、首席文化官郭华平申请辞去相关职务。此外,京东方系公司也有高管离职事件——今年7月25日,根据上市公司华灿光电公告,公司董事会近日收到公司执行委员会委员、副总裁、首席运营官COO佘晓敏的书面辞职申请,佘晓敏因工作调整原因申请辞去公司执行委员会委员、副总裁、首席运营官职务,辞职后将继续担任公司董事等职务,辞职申请自送达公司董事会之日起生效。
值得关注的是,南都湾财社记者注意到,2025年8月时,京东方还发布了《京东方科技集团股份有限公司董事离职管理办法》(下简称办法),办法强调:本办法适用于公司全体董事的辞任、任期届满、解任等离职情形。办法表示,董事可以在任期届满以前辞任。董事辞任应当向公司提交书面辞职报告。公司收到辞职报告之日辞任生效。公司将在两个交易日内披露有关情况。

值得关注的是,办法第五条标注着:股东会可以决议解任董事,决议通过之日解任生效。无正当理由,在任期届满前解任董事的,董事可以要求公司予以赔偿。

而在此次高文宝的辞职公告中,则表示其辞职原因是因个人原因。
全新妙想投研助理,立即体验