👏前天倒计时100天
给大家分享了领票攻略,很多朋友中了
虽然要靠各位的运气,但是多个机会总是好的
.
😍很快项目会各类项目要出来了
之前提醒6月19号游泳,网球,跳水等赛事开票
具体情况还是要看明天系统是否更新
不过提前做好准备总是好的👆
.
多宝妈妈为你分享了
👆买票渠道,见评论区
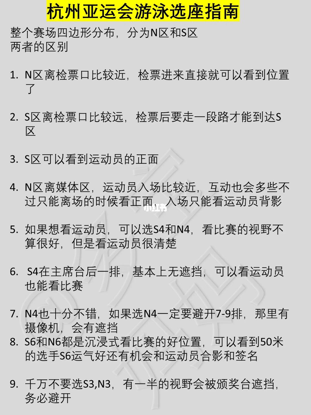
👆热门赛事电竞赛,游泳赛选座攻略和赛程,具体见图
🌻各类热门比赛的场馆分布如下
🌟
开闭幕式
田径赛
🌟
网球
软式网球
🌟滨江体育场
羽毛球
🌟
游泳
跳水
🌟
乒乓球
体育舞蹈-霹雳舞
🌟
电竞赛
现在也有韵味杭州测试赛可以看
.
👏其他热门赛事,乒乓球,网球,开幕式时间以及选座攻略后面陆续出
👍等系统更新,也会同时发抢票攻略,让你事半功倍买到心仪赛事
感兴趣的可以码住
最后祝大家都能看到心仪赛事
我是多宝妈妈,为你分享亚运会信息
你要来看亚运会什么项目 [投票]







