DC娱乐网
刚从乌镇回来😭听我的真实感受
2025-10-30 05:44:11
邦鼎看旅游
旅游
👍被国家地理评为zui美的古镇
这里也是刘若英最爱的江南古镇
.
趁着年华正好,总要下一趟江南
如果你来杭州旅游,还有时间
一定要去这个在杭州周边的小镇
.
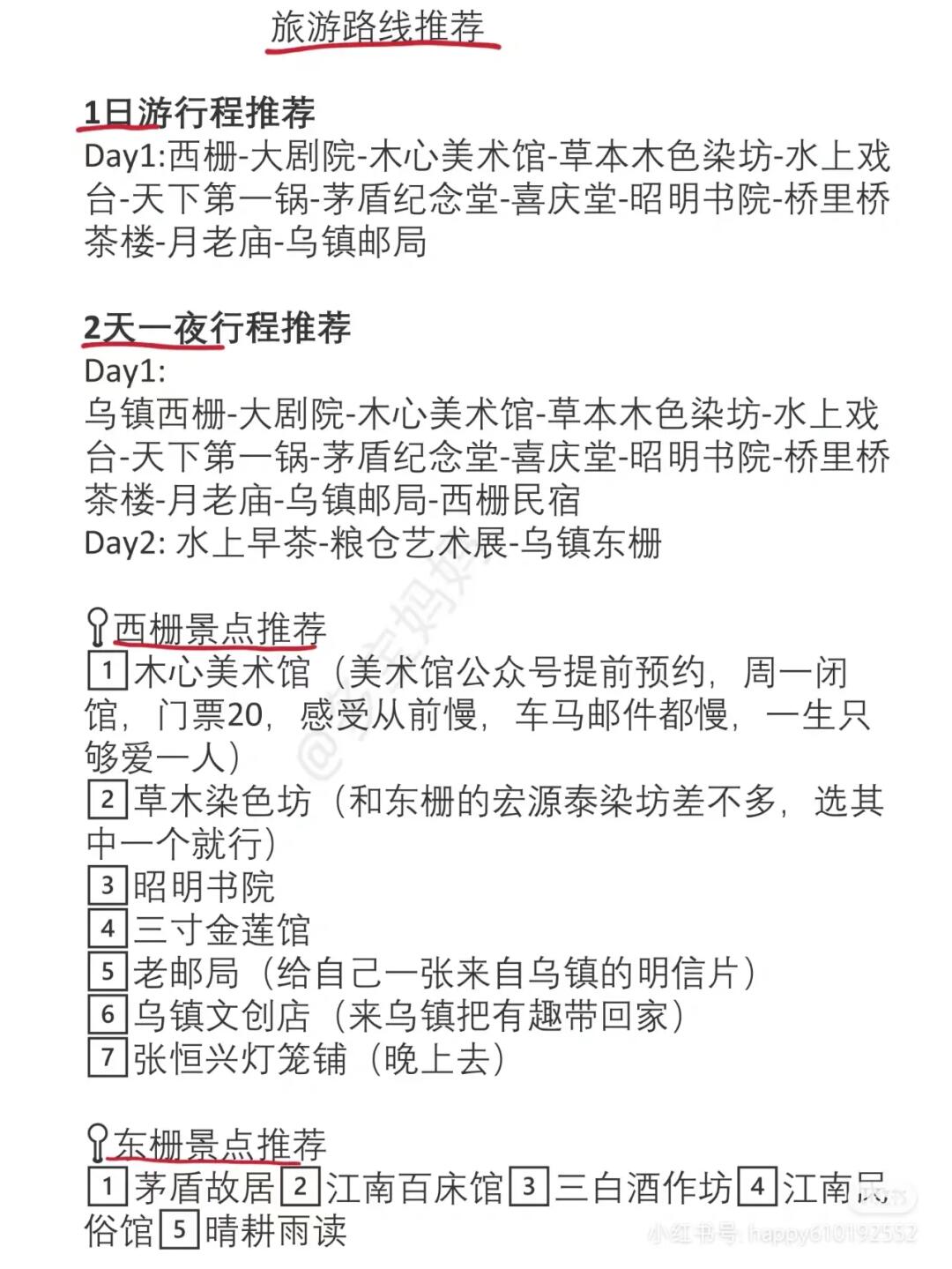
今天多宝妈妈,给你分享去乌镇一定要做的25件小事!
.
以及2日游,关于住宿,交通,美食的详细攻略👍
‼️注意:
1👆如果你有学生证,老年证,是可以享受半价优惠的
2👆订民宿一定要多多比较
3👆建议留一晚住乌镇西栅景区内,感觉很好,一定要感受下早上的早茶,很有感觉
其他详细攻略见图片
我是多宝妈妈,关注我,带你玩遍江浙沪😄
热门分类
推荐
热榜
军事
NBA
体育
社会
明星八卦
娱乐
财经
科技
汽车
历史
国际
游戏
动漫
公益
搞笑
商业
互联网
数码
国际足球
房产
家居
时尚
科学探索
职场
育儿
股票
教育
影视
情感
热点
中国军情
武器
中国南海
中国足球
亚洲杯
科比
综合体育
CBA
投资
楼市
大咖秀
外汇
创业
风口
SUV
豪车
概念车
优惠
新能源
美国
欧洲
朝日韩
俄罗斯
孕期
街拍
恋爱攻略
婚姻
正能量