[火R]在初中三年,几乎每次大大小小的考试都会考非连续性文本阅读,其考察的形式也越多来越灵活多样,文字、图表、漫画······很多孩子在考场遇到就头疼。近几年中考,非连续性文本的材料不仅增多了,内容也越来越贴近时代热点。
[鼓掌R]这部分不是难,是没抓准 “提分公式”!很多娃要么不会筛信息,要么答题没模板,明明看懂材料,分数却拿不全😭
我整理了非连续性文本阅读专题资料,帮助大家高效提升👇
✅ 4 大核心考法:经典设问+答题思路+答题公式
1、提取信息,概括要点 答题公式:材料主要阐述了……的问题,表达了作者……的观点和态度
2、分析材料,得出结论 答题公式:根据材料对……的论述,得出……的结论
3、理解文意,判断正误 紧盯“一读”、“二找”、“三比”
4、拓展探究,迁移运用 笞题模板:结合材料内容,联系生活实际表达启示或感悟即可
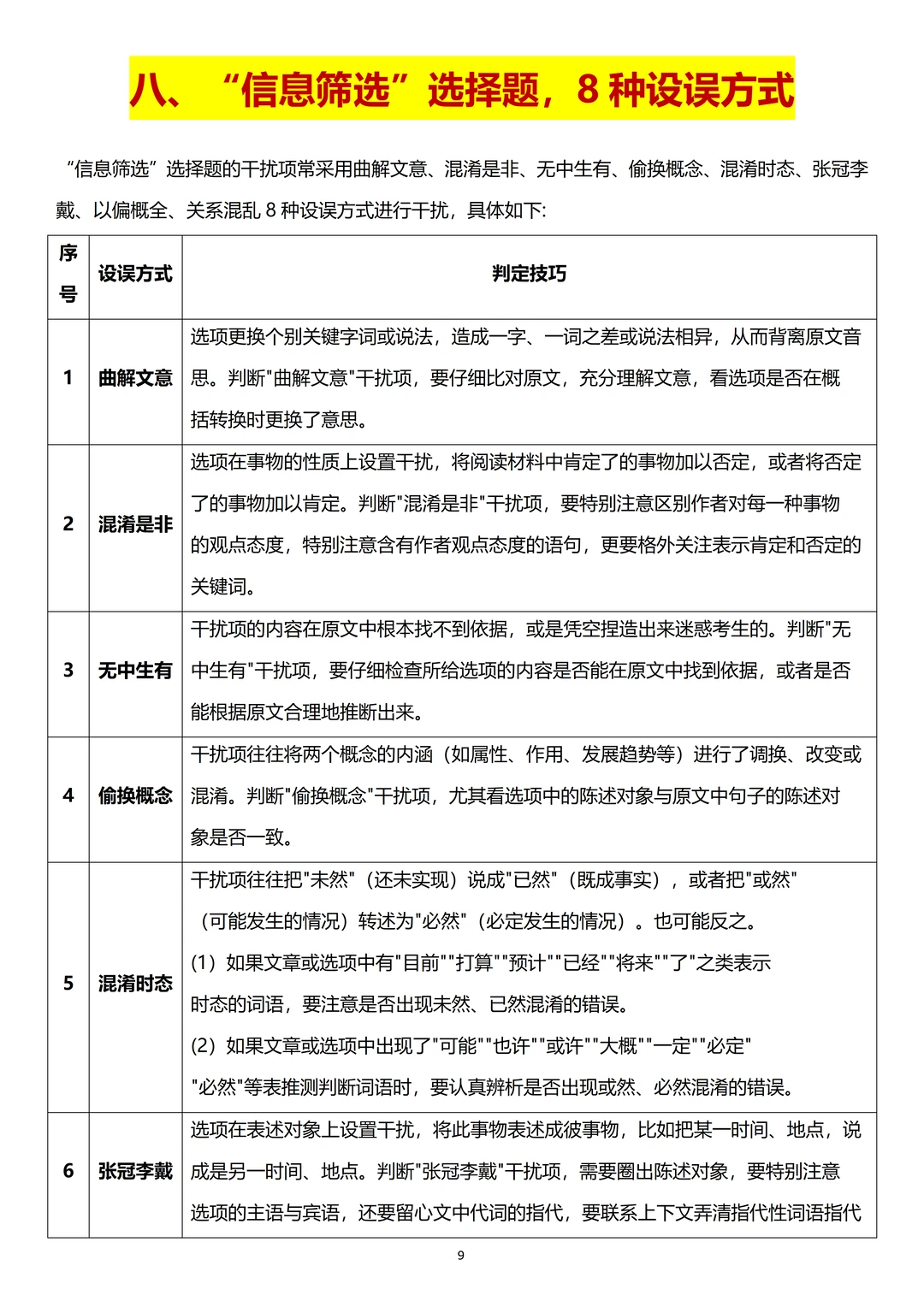
✅ “信息筛选”选择题,8种设误方式: 曲解文意、混淆是非、无中生有、偷换概念、混淆时态、张冠李戴,掌握类型辨析才能火眼金睛辨对错👀
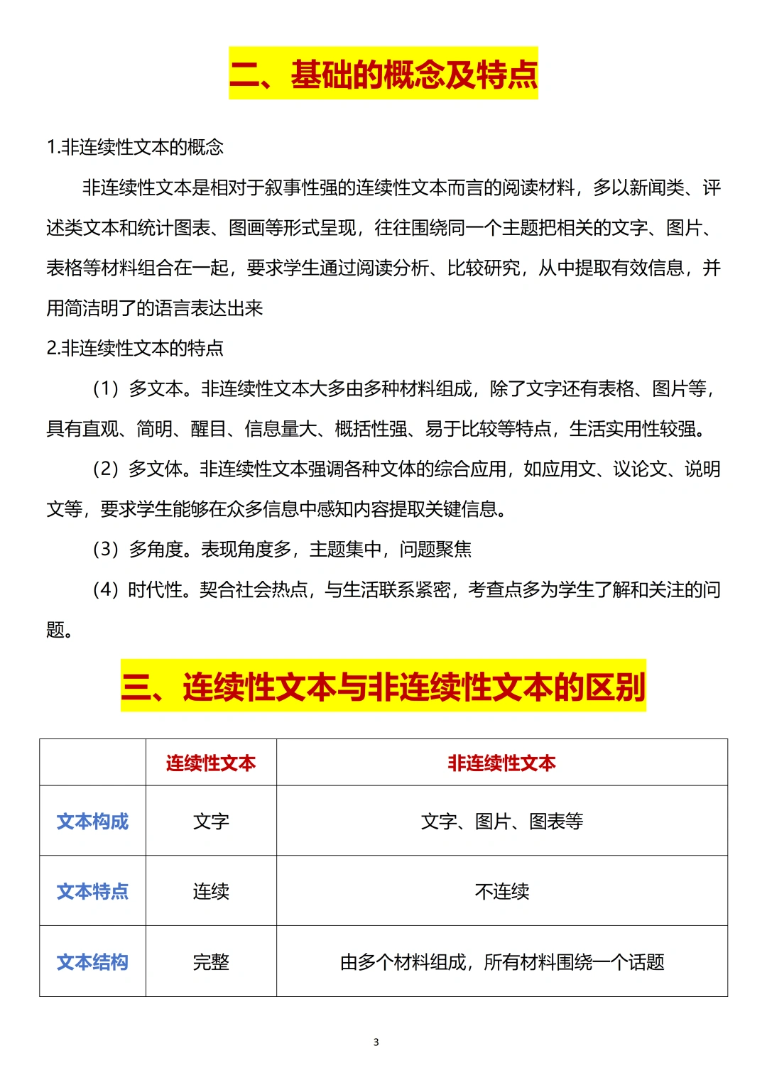
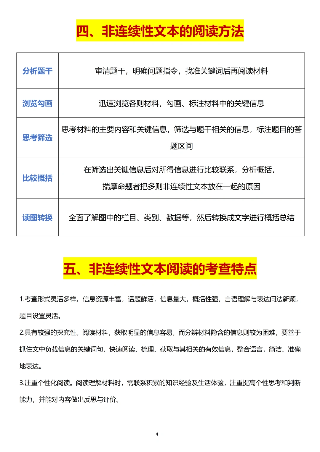
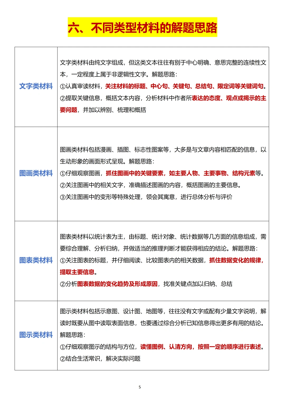
除此之外,还可以帮娃理清:基础概念与连续文本的区别,熟记非连续性文本5 大阅读步骤和 4 类材料解题思路,一步一步教会孩子文字 、图画 、图表 、图示的专项解法,考场上遇到再杂的材料也不用怕
📚 20道高频真题和答案 老师精选了近 3 年各地中考的20道高频非连续性文本阅读真题,覆盖各个考点,练好这20道,考试遇到就稳稳拿分!














