🌐中亚气候干旱的主要原因:
[一R]位置因素:
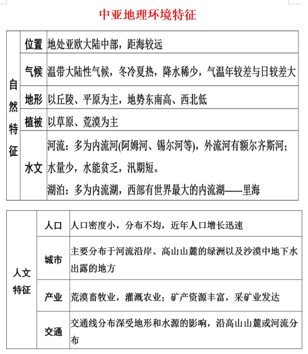
深居世界最大的大陆——亚欧大陆的内部,海洋水汽难以到达,是中亚干旱的根本原因。
[二R]地形因素:
以丘陵、平原为主,平坦开阔,利于地面吸热、辐射,导致蒸发量增大,助长旱情深居世界最大的大陆——亚欧大陆的内部,海洋水汽难以到达,是中亚干旱的根本原因。
以丘陵、平原为主,平坦开阔,利于地面吸热、辐射,导致蒸发量增大,助长旱情。
南部为高原山地气候,并靠近热带沙漠气候加剧了旱情。
林木稀少,以温带草原、荒漠为主,涵养水源、调温调湿功能弱。
河流较少,且分布不均,湖泊多咸水湖,地面水资源不足,且现有水资源日趋减少。
河流较少,且分布不均,湖泊多咸水湖,地面水资源不足,且现有水资源日趋减少。




