许多家长反映,看不懂《简·爱》怎么办?[可怜R]
[火R]作为中考的必考名著,《简·爱》在2023-2025年间,在全国各地的中考考了70多次,其中最常考的五个情节为:盖茨海德府的反抗、洛伍德义塾的成长、桑菲尔德庄园初遇罗切斯特、婚礼上得知罗切斯特已婚以及简・爱继承遗产后的回归
老师在这里整理了初中《简·爱》的常考知识点和必练真题:
[一R]创作背景
[二R]作者简介
[三R]写作背景
[四R]作品主题
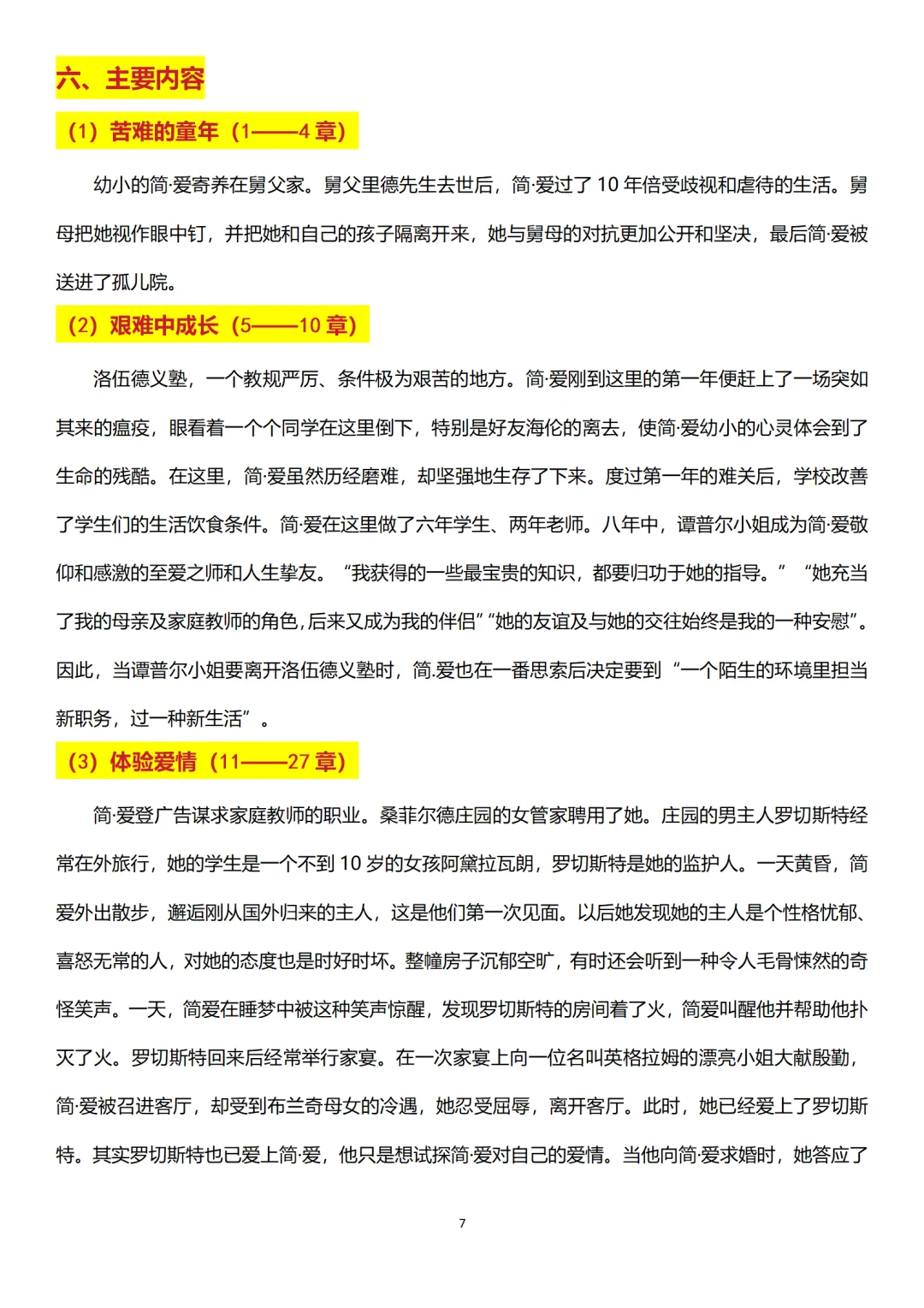
[五R]主要内容
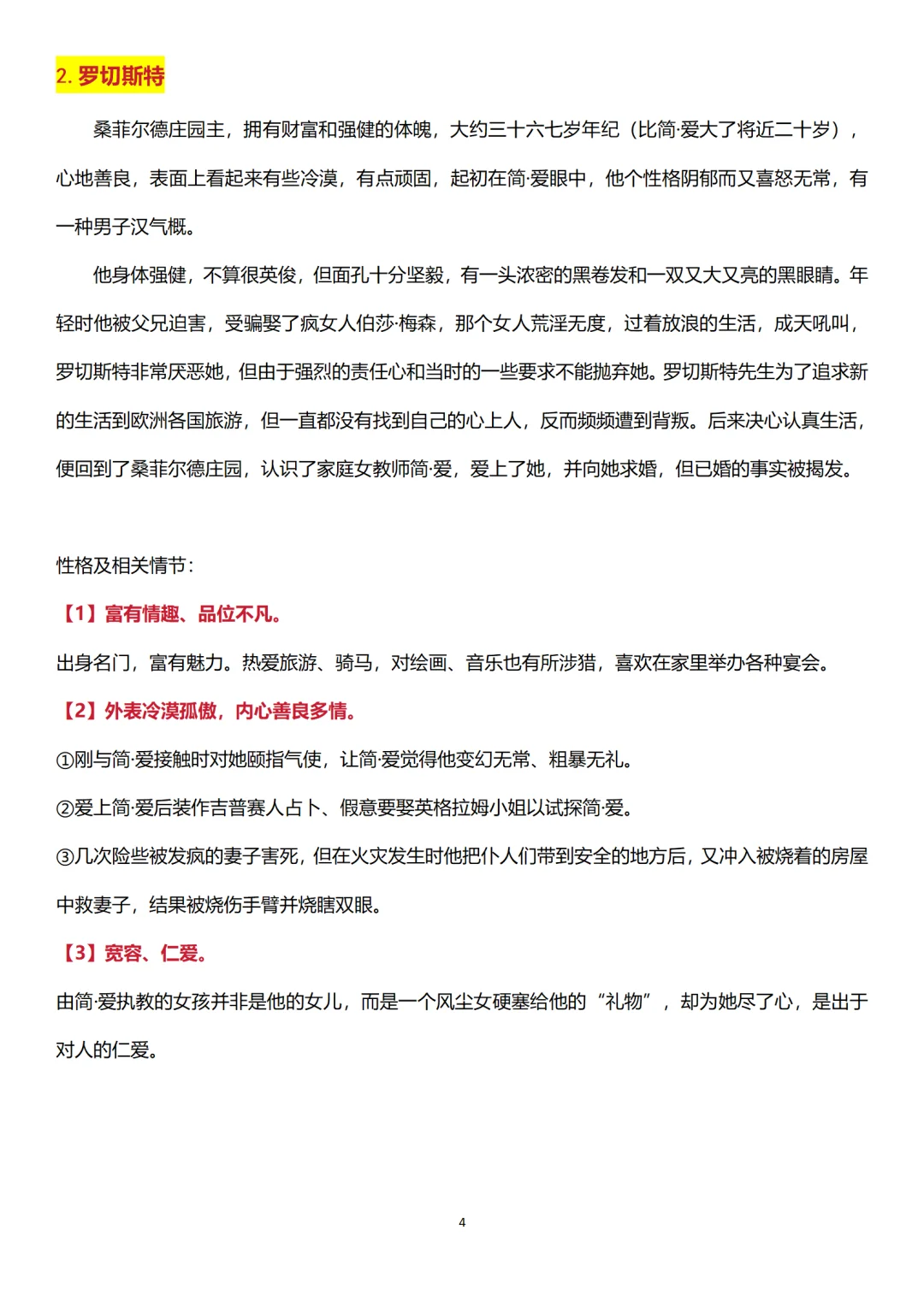
[六R]人物形象分析
[七R]艺术特色
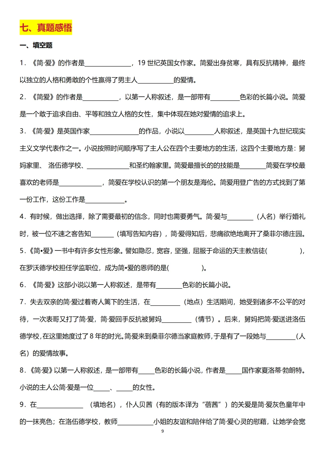
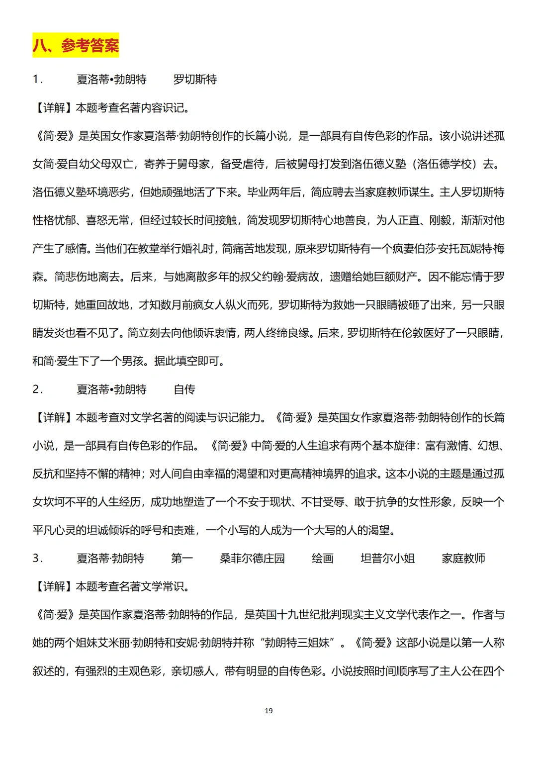
[八R]真题感悟
[九R]参考答案
我的学习进化论 全科课代表在此 九年级下册语文必读名著 简爱 简爱读书笔记 初中名著 简爱必考知识点 名著导读 新初三语文 家有初中生








