💥九年级上册期末考试,语文名著阅读如何高效复习?盯紧这7类考点
·
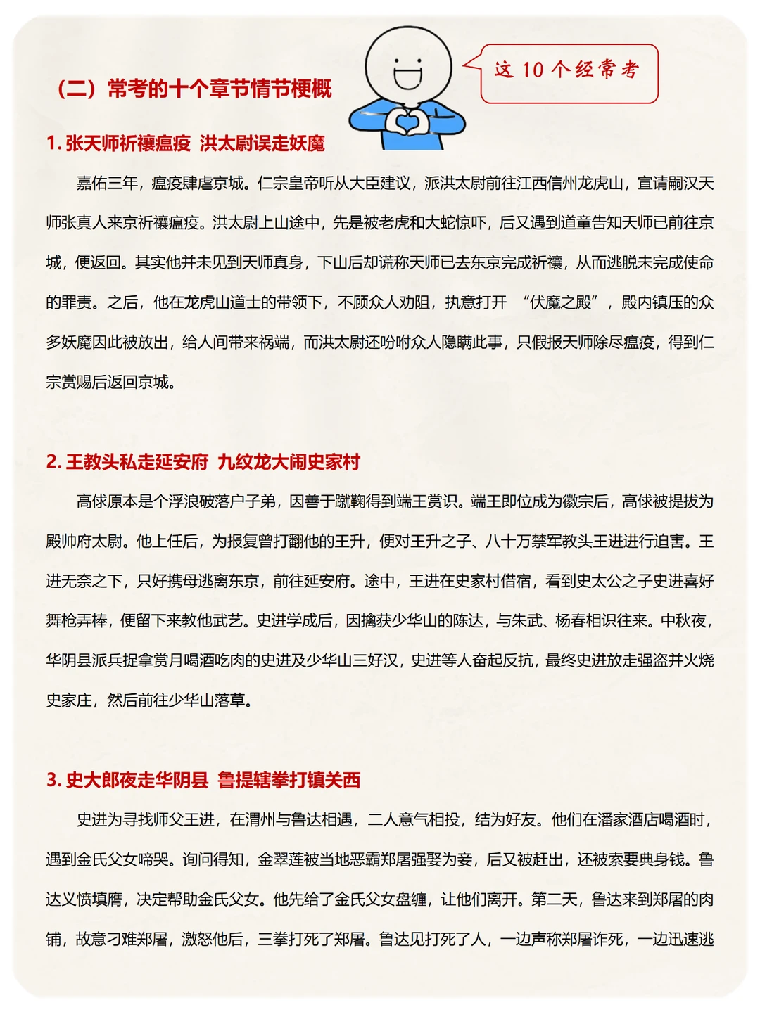
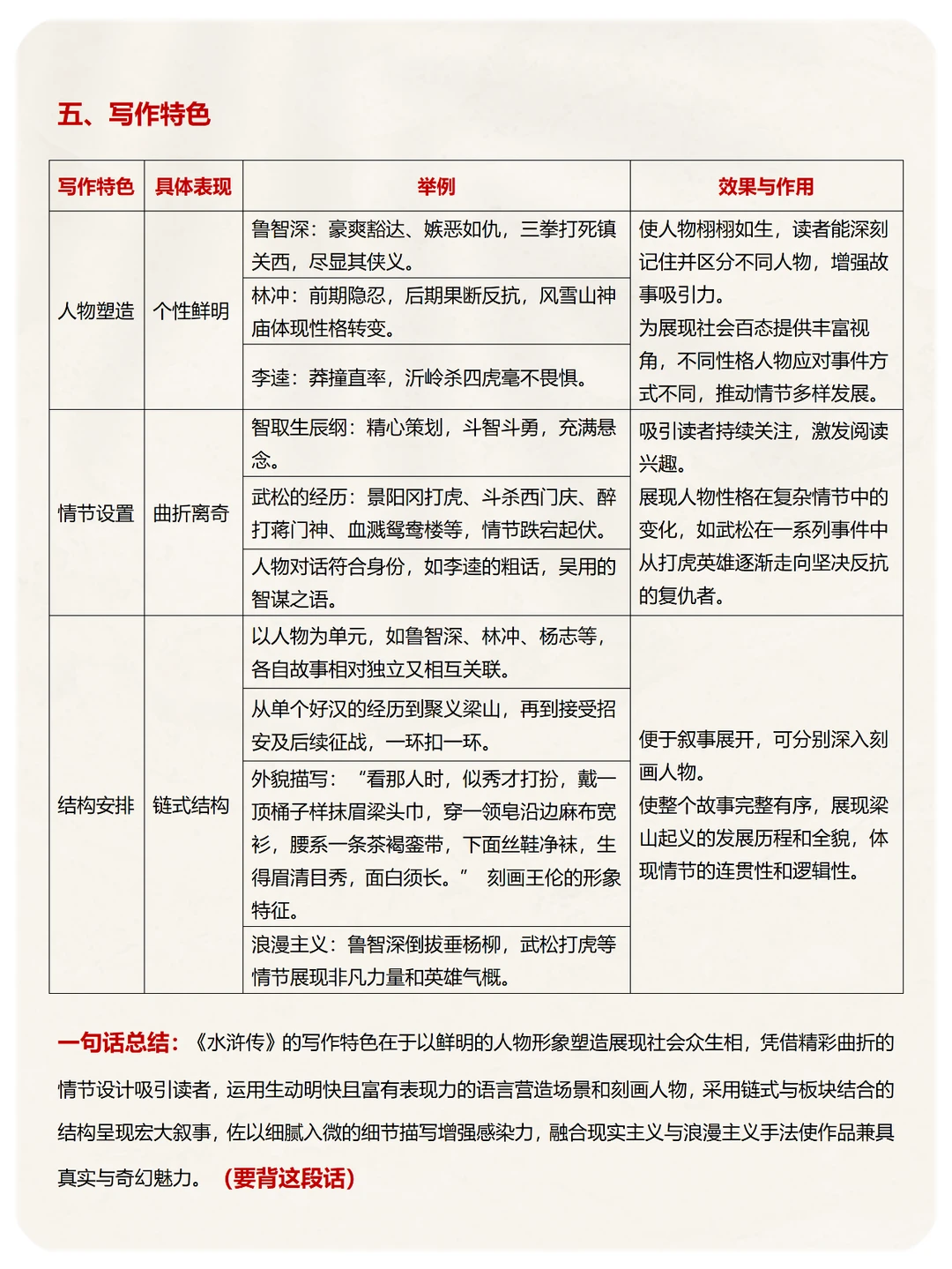
🔥《水浒传》高频考点:
1️⃣、文学常识(作者、背景介绍)
2️⃣、宋江等主要人物的形象特征及对应的事件
3️⃣、武松打虎等经典情节
4️⃣、作品推荐语
·
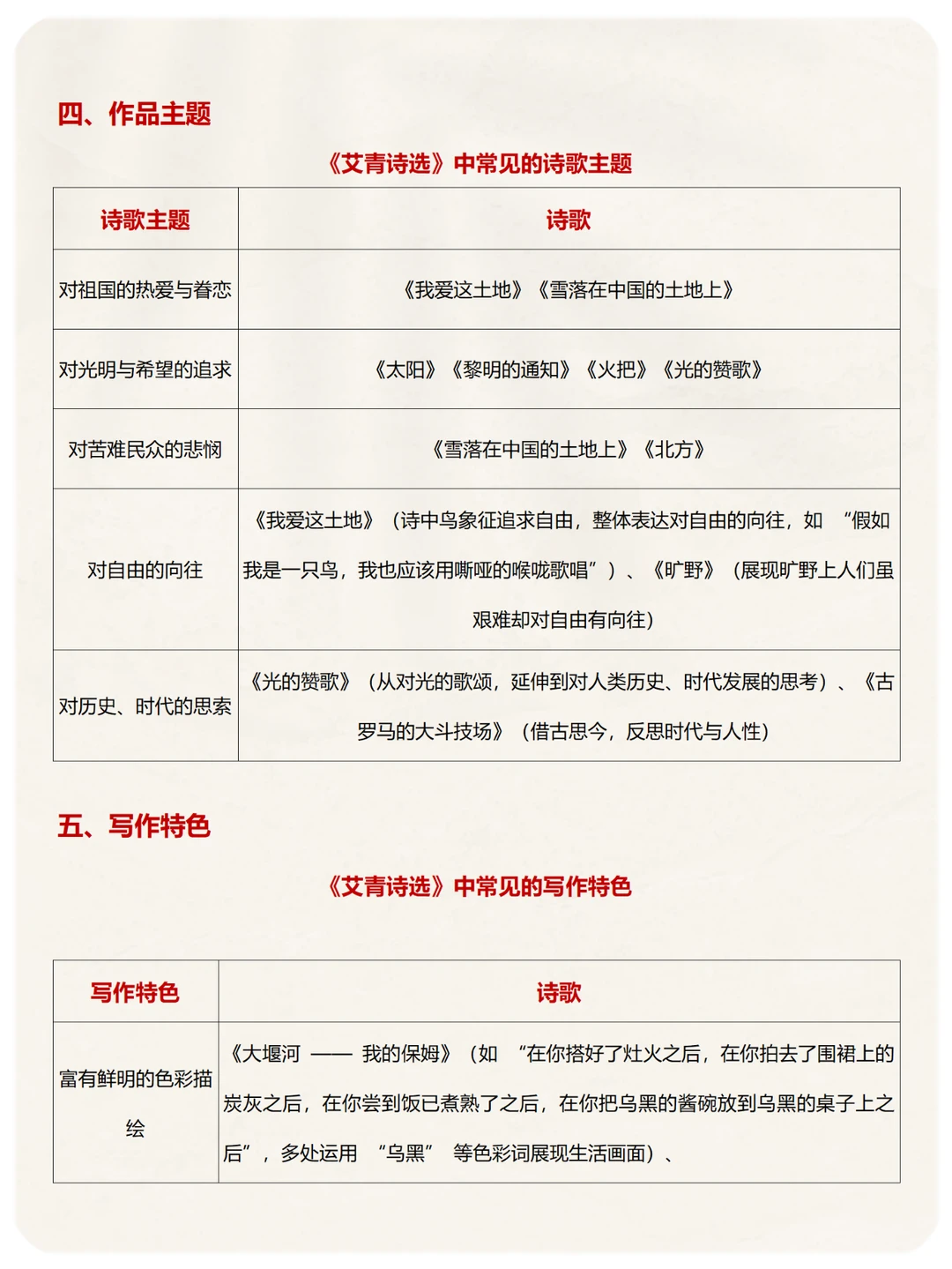
🔥《艾青诗选》高频考点:
5️⃣、文学常识(作者、作品介绍)
6️⃣、诗歌中常见的意象及含义
7️⃣、诗歌的主题及写作特色
·
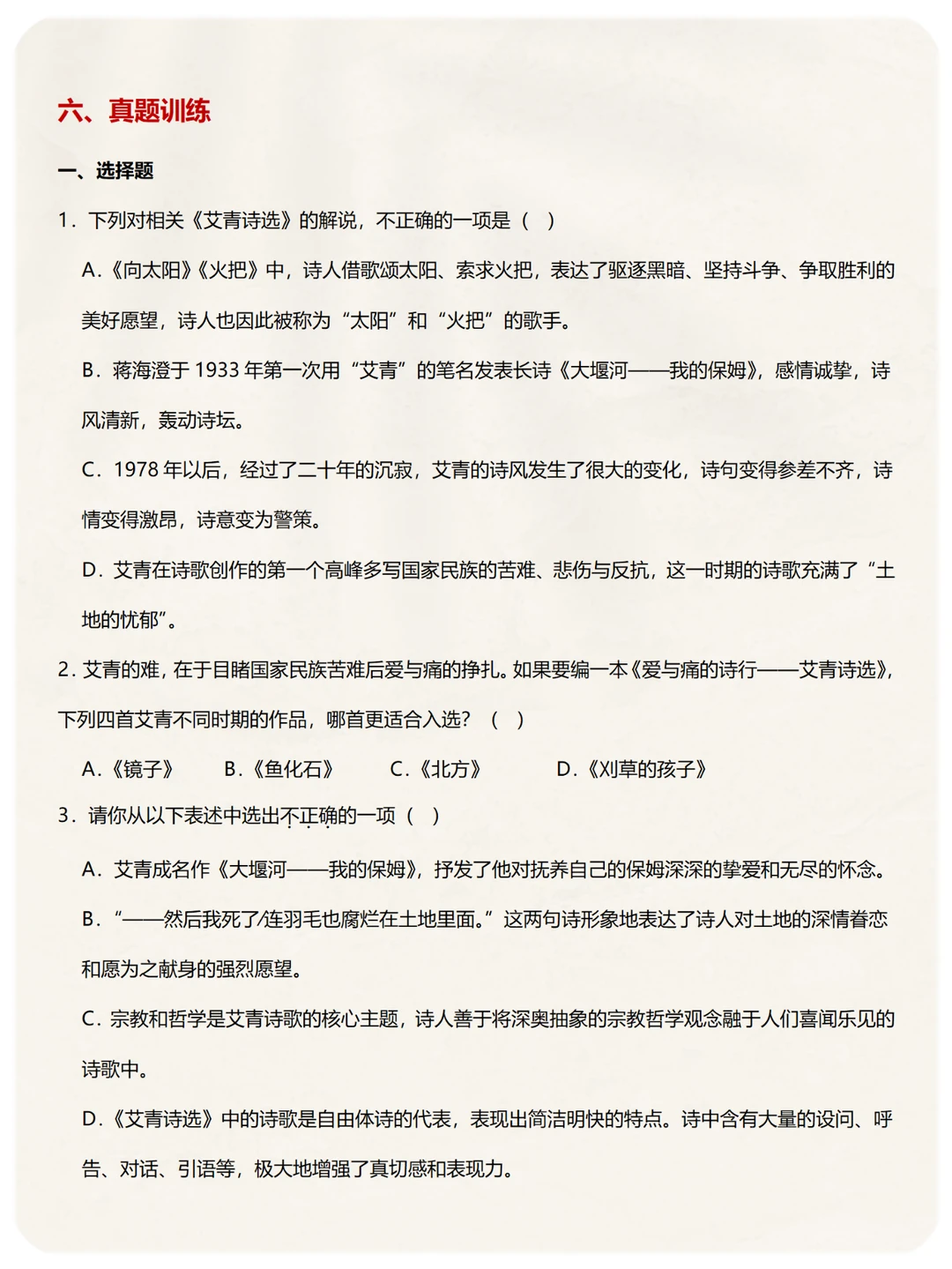
➡️以上知识,都给大家梳理出来了,并附上了近年的真题,在考前一定要先背后练。
九上语文 九上语文期末考试 九上语文期末复习 九上语文名著 九上名著水浒传 九年纪上册名著艾青诗选 九年级上册语文名著导读 陪读妈妈












