DC娱乐网
七年级家长,听我一句劝,这套方法适合逆袭
2025-11-29 00:04:26
和小蓝语文
教育
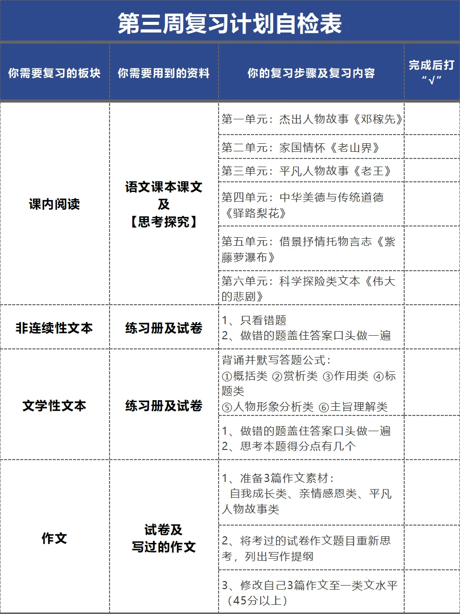
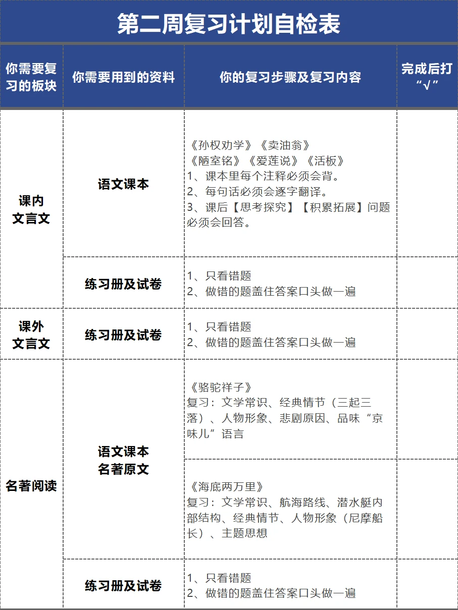
工欲善其事,必先利其器。学习除了刻苦用功,方法同样重要。 这个笔记的灵感来源一位家长问我:“小蓝老师,我是七年级家长,马上要期末考了,我家小孩语文才80多分,我很着急,我看你发了很多小升初的复习计划和资料,有没有七年级的” “上分享资料的很多,但很多都是资料贩子,您的资料我看得出来都是经验总结” 听完我很受感动,于是就回忆了一下当时我上学的时候用的一套方法,加以总结整理发出来,希望能帮到更多的人。
热门分类
推荐
热榜
军事
NBA
体育
社会
明星八卦
娱乐
财经
科技
汽车
历史
国际
游戏
动漫
公益
搞笑
商业
互联网
数码
国际足球
房产
家居
时尚
科学探索
职场
育儿
股票
教育
影视
情感
热点
中国军情
武器
中国南海
中国足球
亚洲杯
科比
综合体育
CBA
投资
楼市
大咖秀
外汇
创业
风口
SUV
豪车
概念车
优惠
新能源
美国
欧洲
朝日韩
俄罗斯
孕期
街拍
恋爱攻略
婚姻
正能量