DC娱乐网
🚢航行问题,做完升学考试就是捡分💯
2025-12-01 00:07:09
重庆小柏
教育
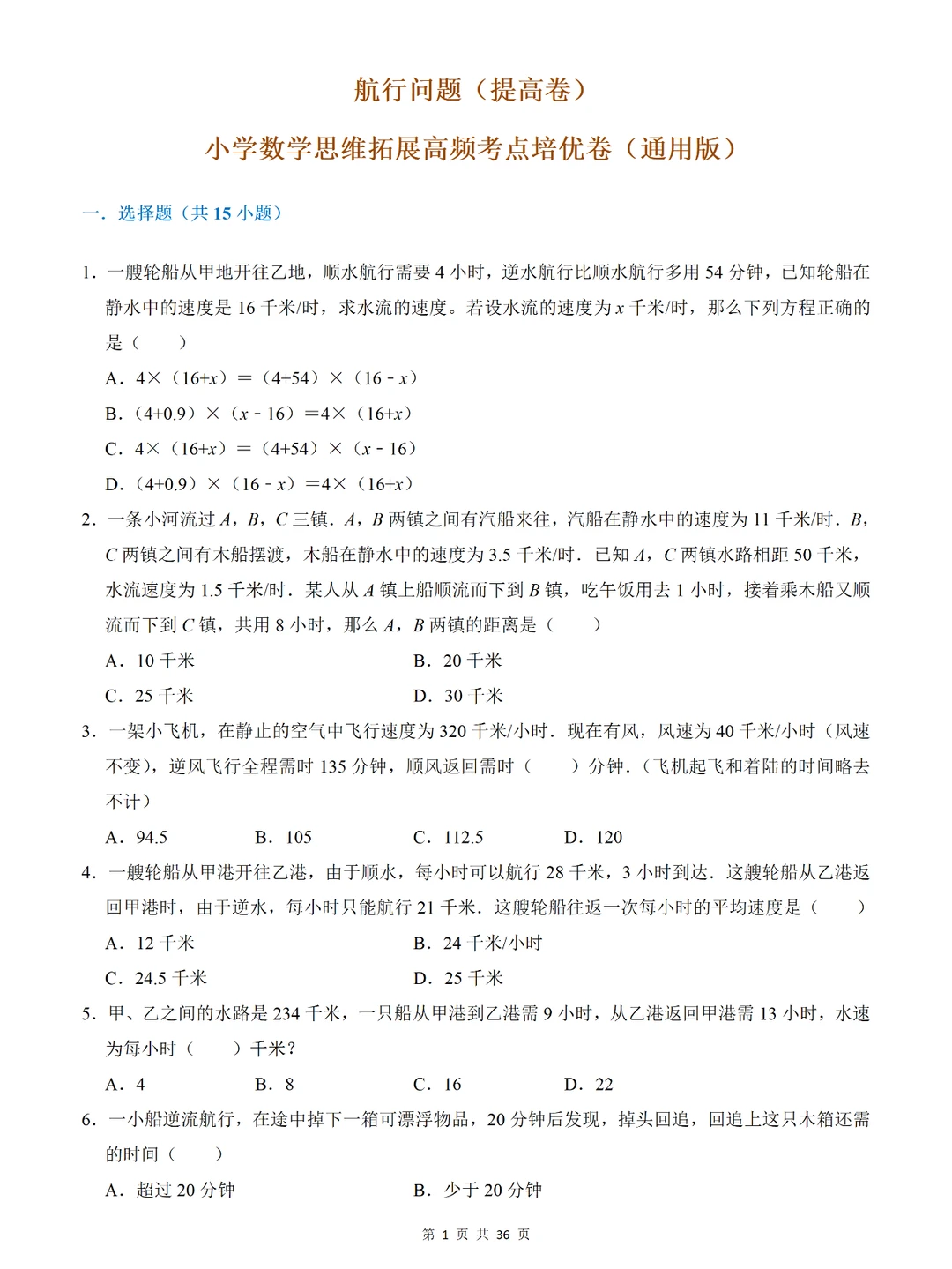
🌈解答航行问题类的应用题时,首先要熟练掌握航行问题中的所有公式,特别是顺水和逆水公式是重中之重,同时抓住两码头之间距离不变,水流和船速不变的特点来考虑问题!数量关系如下: 1️⃣(顺水速度+逆水速度)÷2=船速 2️⃣(顺水速度-逆水速度)÷2=水速 3️⃣顺水速=船速×2-逆水速=逆水速+水速×2 4️⃣逆水速=船速×2-顺水速=顺水速-水速×2
热门分类
推荐
热榜
军事
NBA
体育
社会
明星八卦
娱乐
财经
科技
汽车
历史
国际
游戏
动漫
公益
搞笑
商业
互联网
数码
国际足球
房产
家居
时尚
科学探索
职场
育儿
股票
教育
影视
情感
热点
中国军情
武器
中国南海
中国足球
亚洲杯
科比
综合体育
CBA
投资
楼市
大咖秀
外汇
创业
风口
SUV
豪车
概念车
优惠
新能源
美国
欧洲
朝日韩
俄罗斯
孕期
街拍
恋爱攻略
婚姻
正能量