DC娱乐网
八下期末,综合性学习记住6点,不然就⬆️
2025-12-02 00:12:01
和小蓝语文
教育
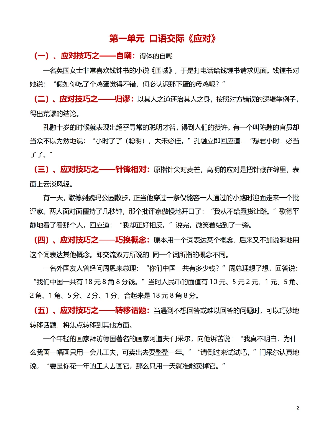
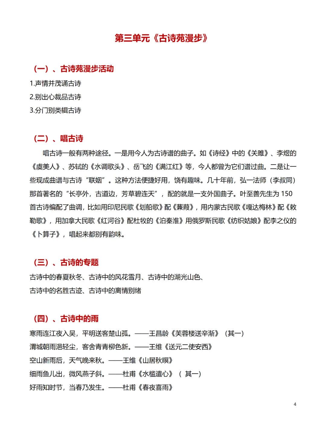
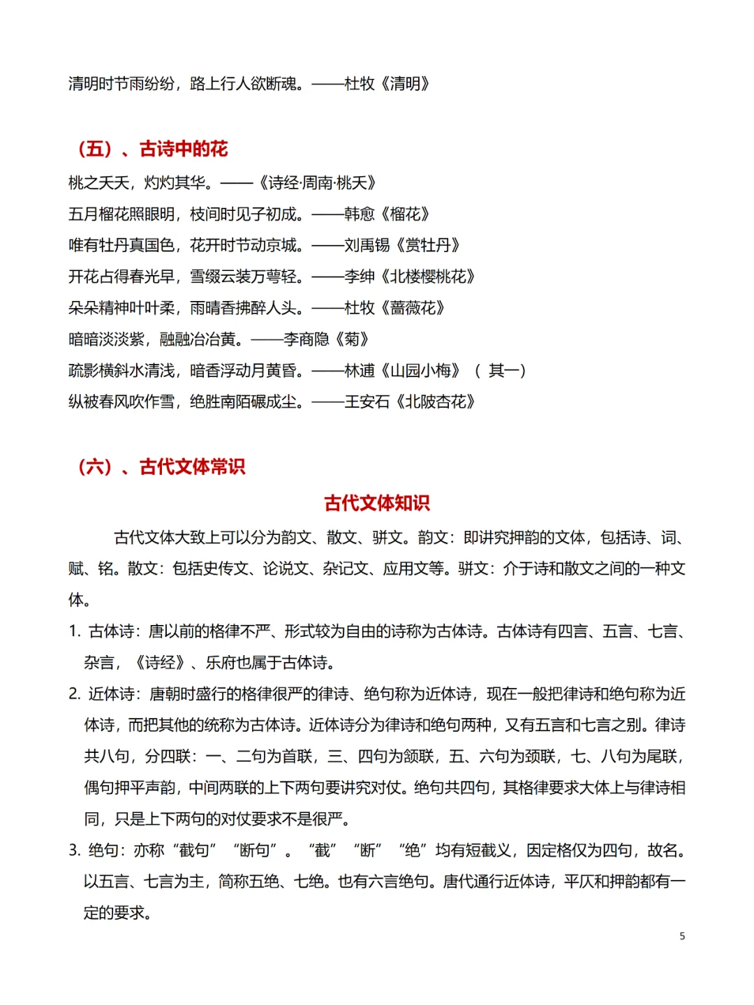
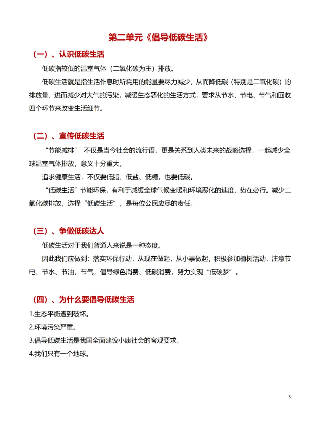
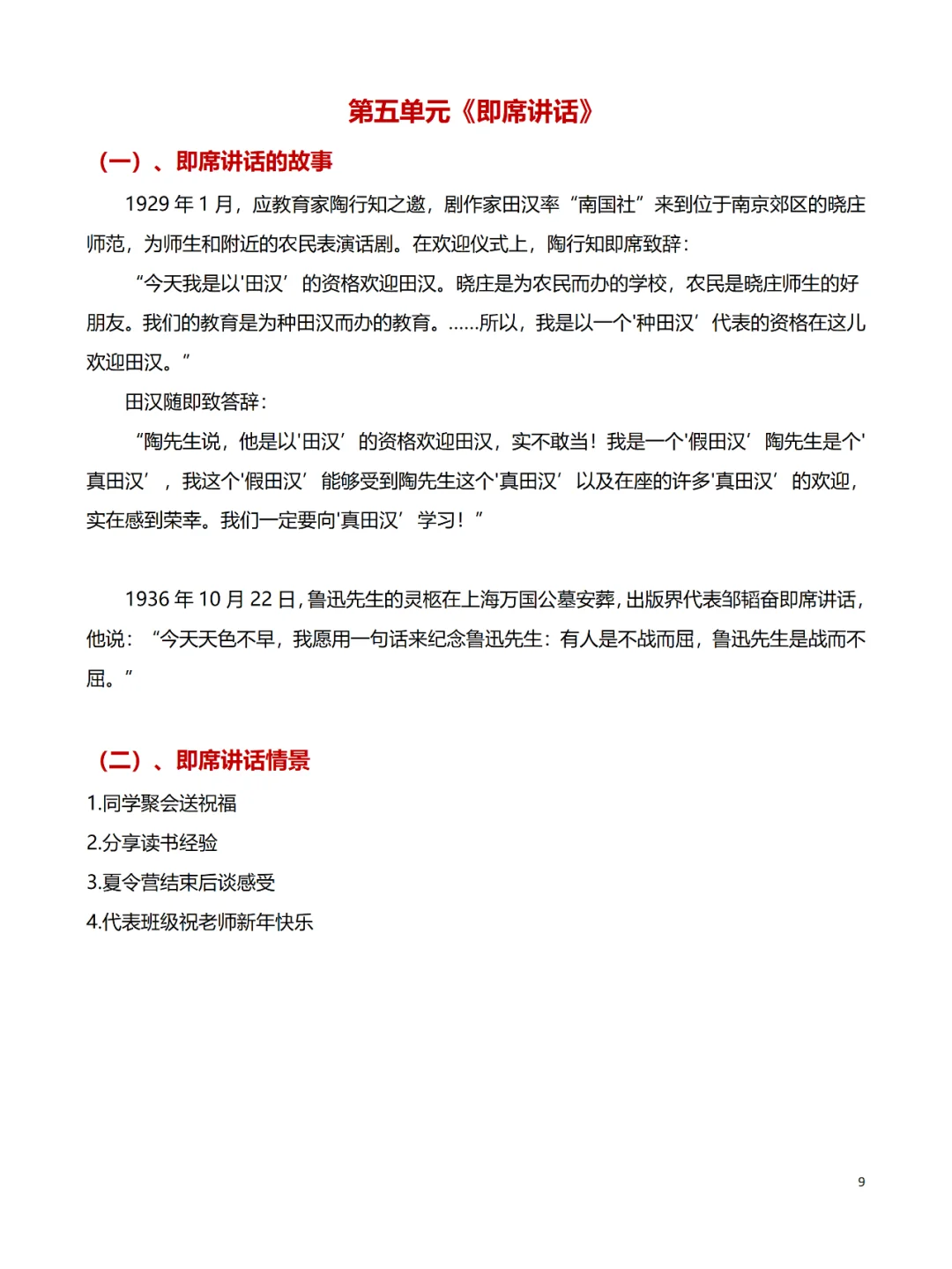
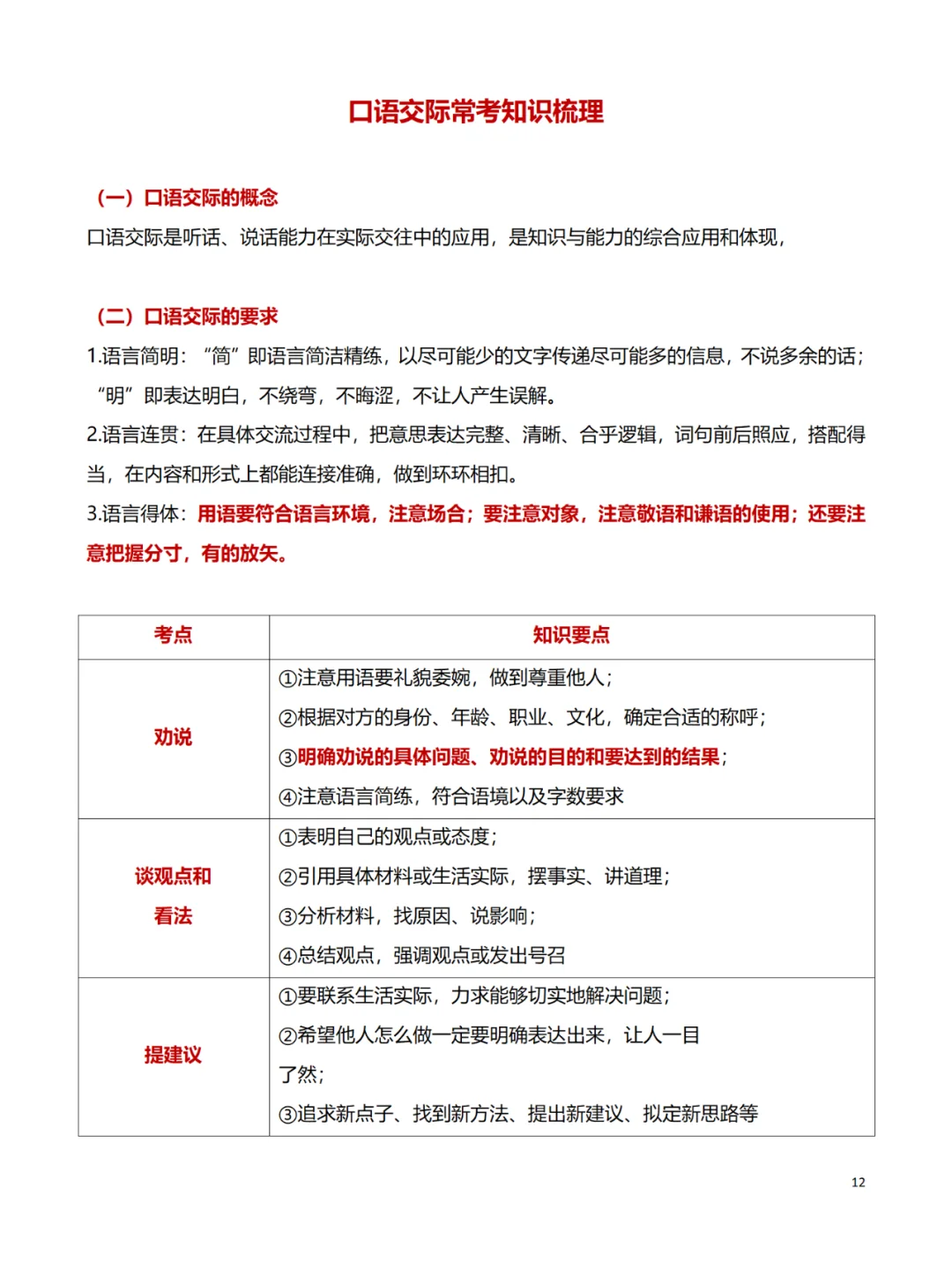
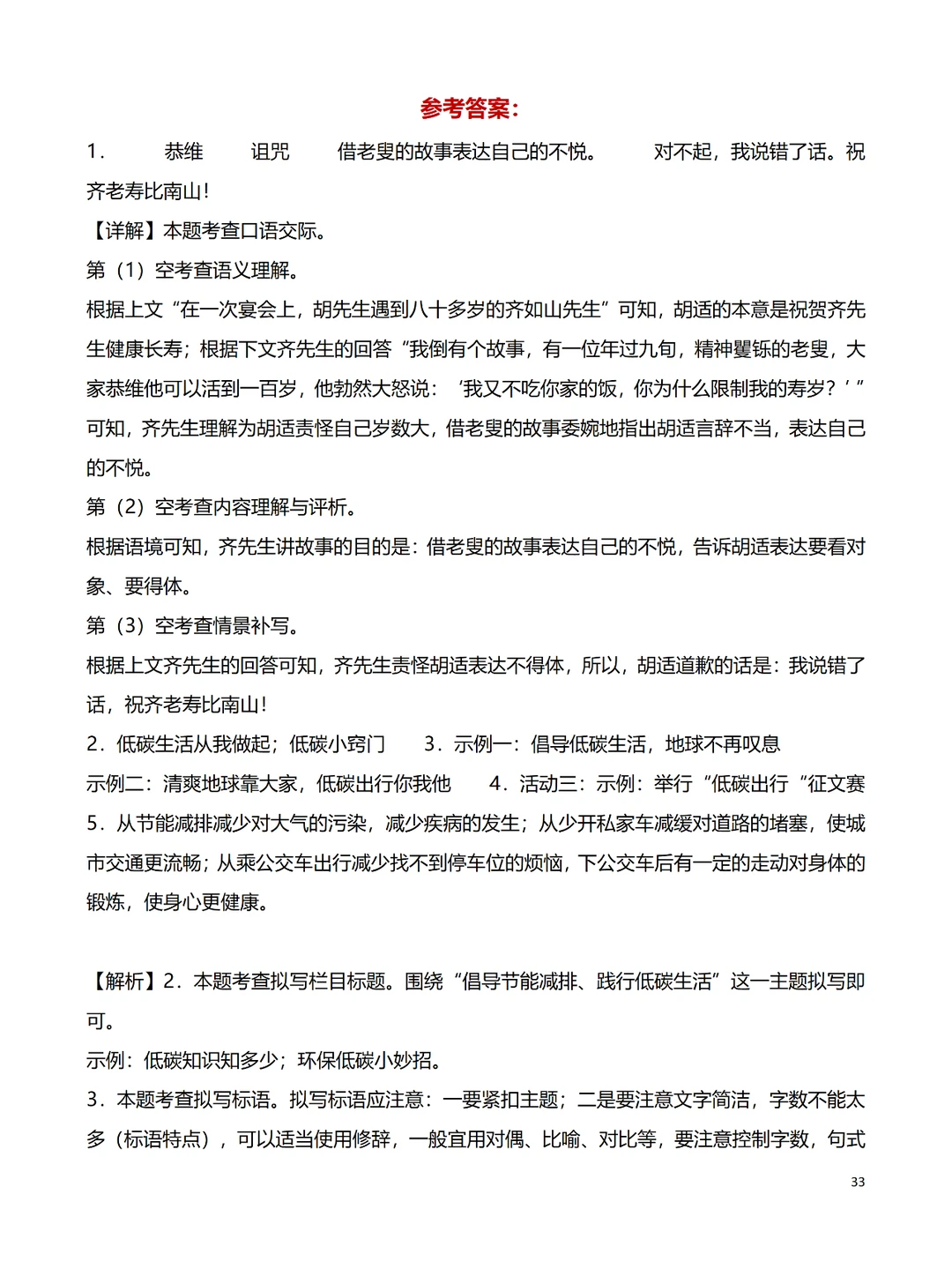
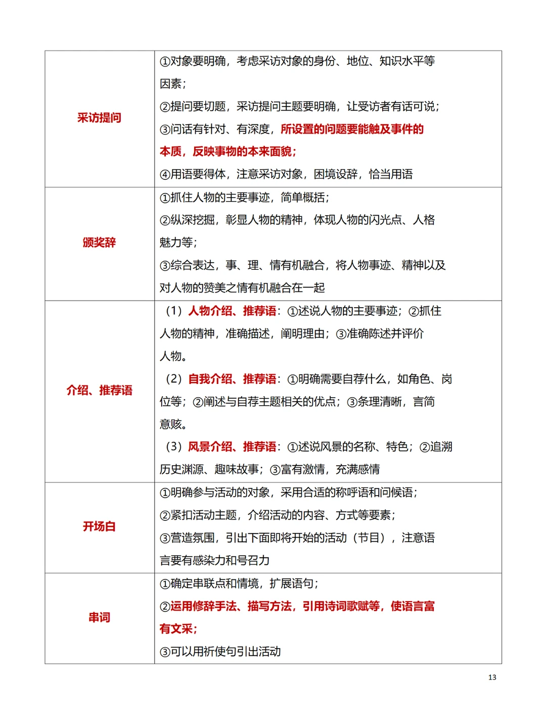
八年级下册语文期末考试,综合性学习板块复习要点: 第[一R]点:第一单元口语交际《应对》 · 第[二R]点:第二单元综合性学习《倡导低碳生活》 · 第[三R]点:第三单元综合性学习《古诗苑漫步》 · 第[四R]点:第五单元口语交际《即席讲话》 · 第[五R]点:劝说词、谈观点和看法、提建议、采访和提问、推荐语、开场白、串词.... · 第[六R]点:结合往年真题感悟考法,提前心里有数 ·
热门分类
推荐
热榜
军事
NBA
体育
社会
明星八卦
娱乐
财经
科技
汽车
历史
国际
游戏
动漫
公益
搞笑
商业
互联网
数码
国际足球
房产
家居
时尚
科学探索
职场
育儿
股票
教育
影视
情感
热点
中国军情
武器
中国南海
中国足球
亚洲杯
科比
综合体育
CBA
投资
楼市
大咖秀
外汇
创业
风口
SUV
豪车
概念车
优惠
新能源
美国
欧洲
朝日韩
俄罗斯
孕期
街拍
恋爱攻略
婚姻
正能量