🔥八年级上册语文期中考试,名著阅读板块如何复习?
·
做好这5步,肯定能拿高分
·
➡️1、梳理考试范围《红星照耀中国》《昆虫记》。
➡️2、理解记忆两本名著的【名著档案】【作者简介】【创作背景】【内容概要】【文章分析】【重点人物/昆虫分析】。
《红星照耀中国》最经常考的就是毛泽东、周恩来、朱德、彭德怀等人的形象分析,
《昆虫记》最常考也最难记的就是各种昆虫的名称、外号、外形、习性。
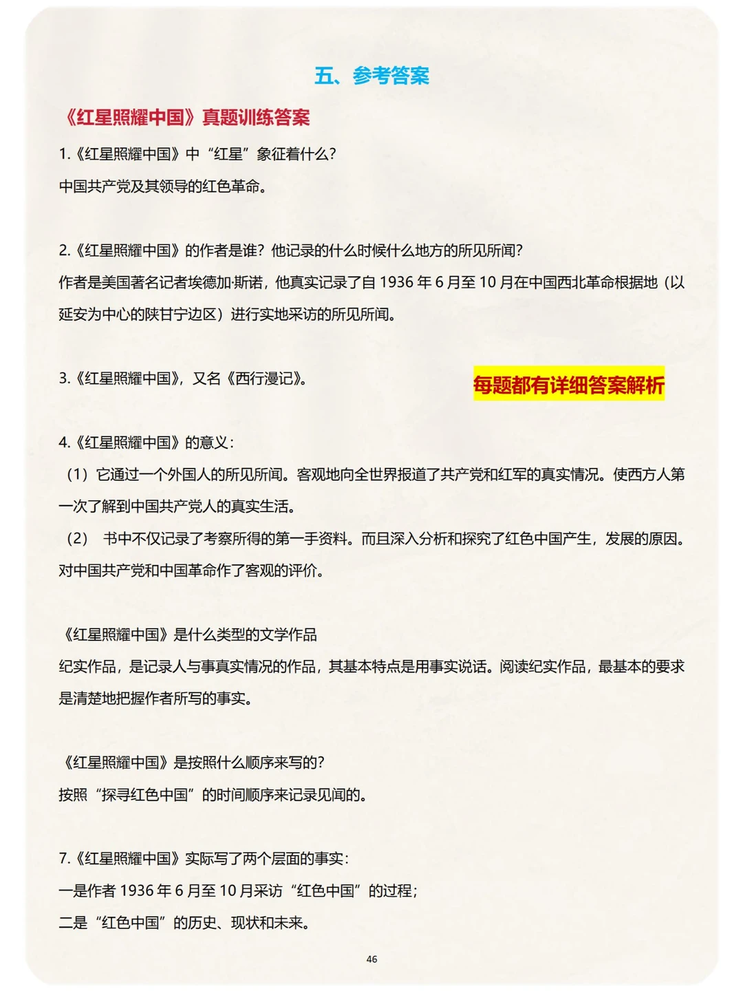
➡️3、完成真题训练(附有详细解析答案,家长检查)
➡️4、错了的地方回翻原著,找到出处。
➡️5、考前背知识点梳理、看错题。
·
💕 知道你没有时间整理,所以我都帮大家梳理好啦,拿去用吧













