[火R]最近,很多家长和孩子问我,月底就要考试了,不知道怎么复习八上第一次月考的文言文板块😭
[爆炸R]小蓝老师看了上百张全国各地八上的第一次月考试卷。连夜肝出这份「八上第一次月考文言文专题汇总」,从文言文翻译、断句、写作手法到主旨情感,4类必考点和10道真题全覆盖。语文要想得高分,文言文板块必须拿下!
👉 小蓝老师给大家梳理了文言文常考的题型和技巧
一、文言文字词和句子翻译
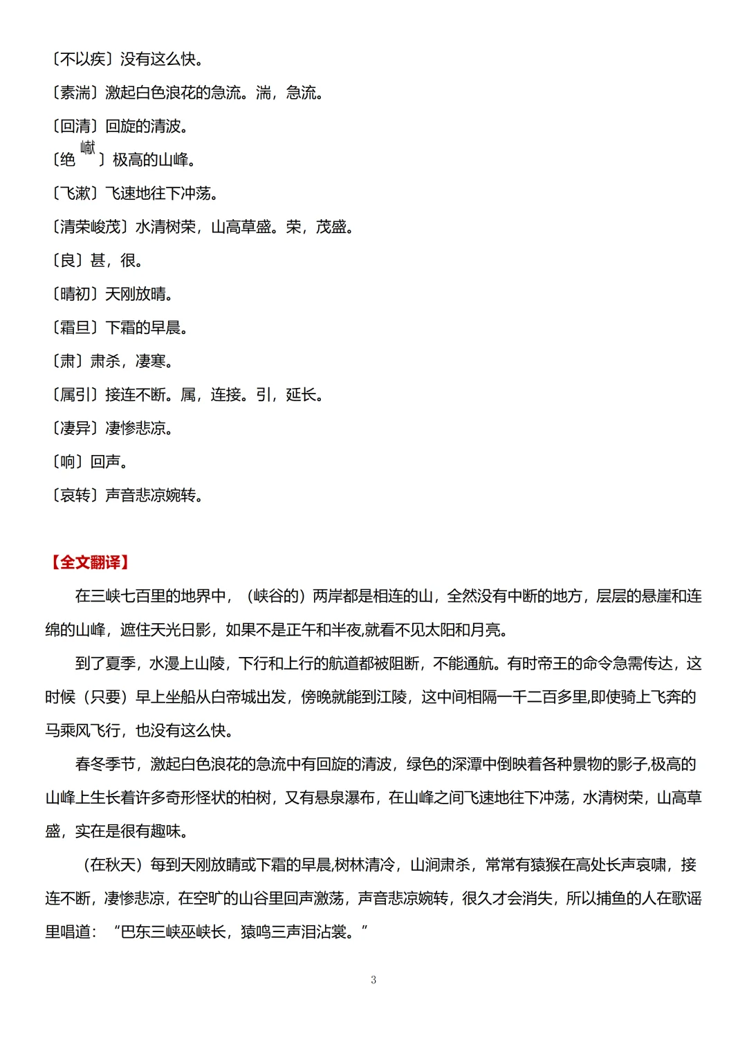
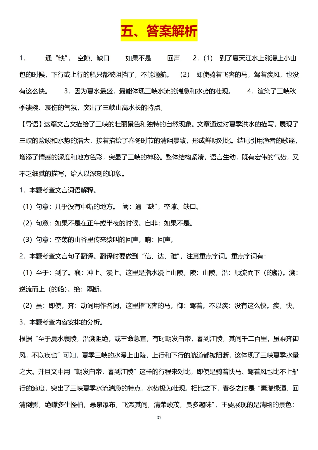
针对八上第一次月考的文言文考试范围,小蓝老师总结了《三峡》《答谢中书书》《记承天寺夜游》的重点字词和句子翻译。
像略无阙处的“阙” 同 “缺”,空缺。虽乘奔御风的“奔”是名作动,飞奔的马。还有“自非亭午夜分,不见曦月。”的翻译等都是高频考题,大家需要重点记忆。
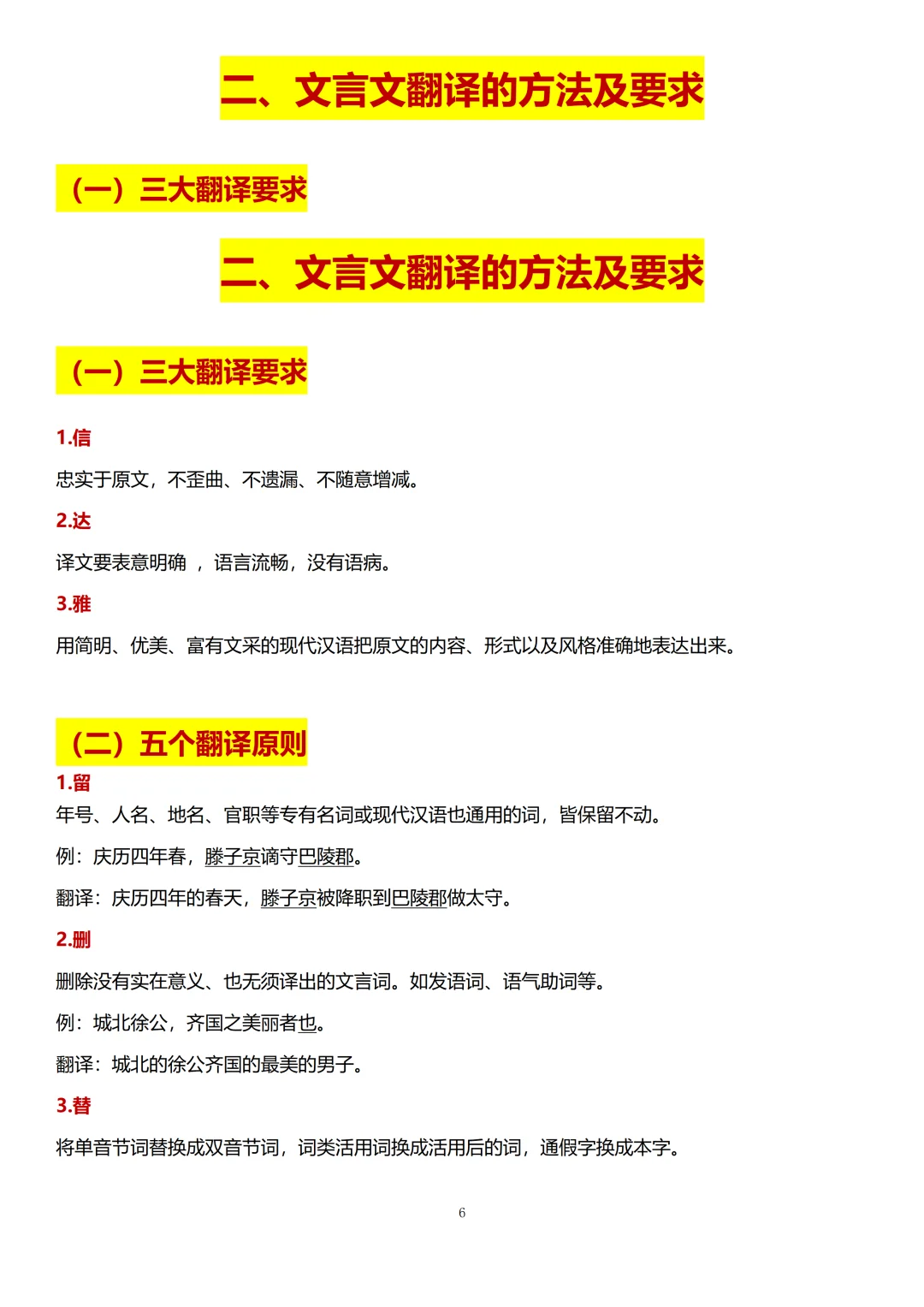
二、文言文翻译的方法及要求
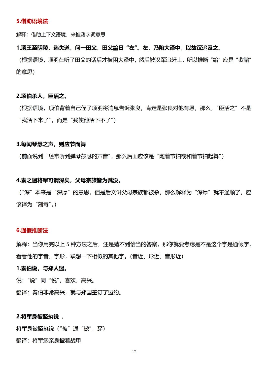
除了课内翻译之外,为了让大家更好的理解和推测课外文言文的翻译。我总结了翻译的3大要求、5种原则以及6种推测翻译的技巧。
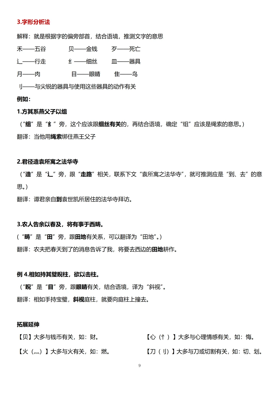
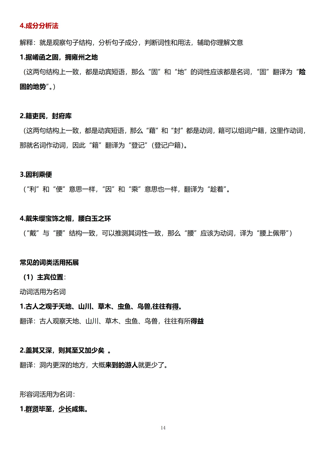
大家可以利用组词法、知识迁移法、字形分析法、成分分析法、借助语境法以及通假推断法来推测文言文的翻译。
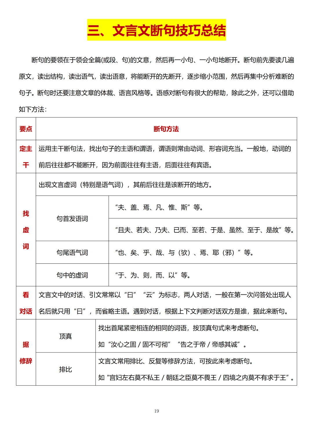
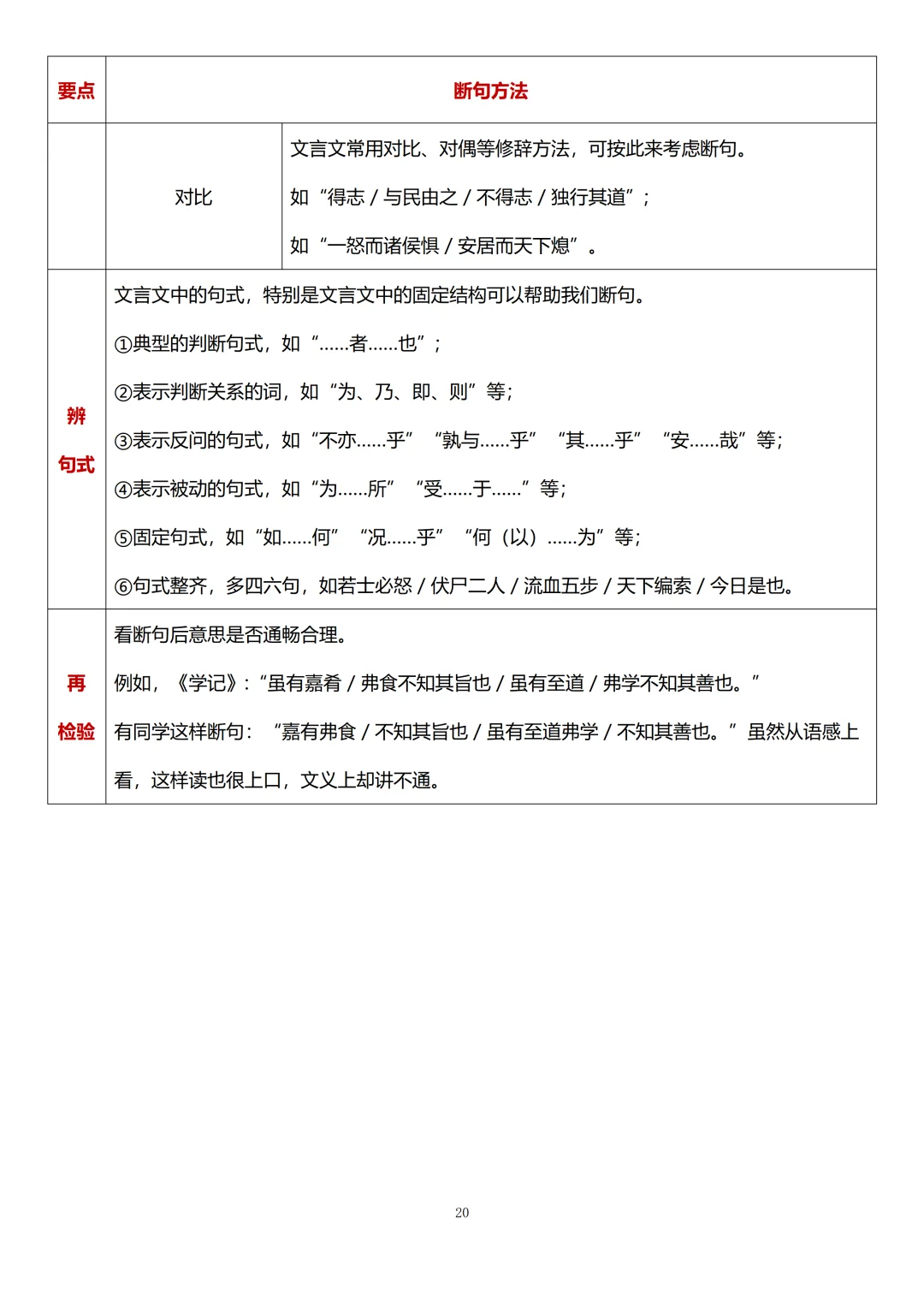
三、断句
断句也是文言文常考的题型,它的要领在于领会全篇(或段、句)的文意。小蓝老师从定主干、找虚词、看对话、据修辞、辨句式,到再检验,一步步教会大家如何做好文言文断句。
四、写作手法和情感主旨
小蓝老师归纳了《三峡》《答谢中书书》《记承天寺夜游》的情感主旨和常考的一些写作手法,大家可以通过练习来加深记忆。
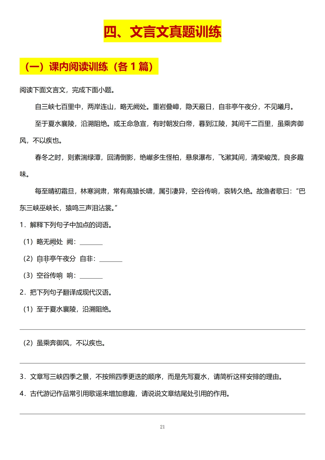
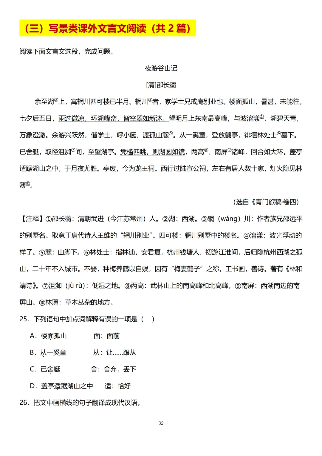
📚 10道文言文高频真题和答案
为了帮助大家提高月考文言文板块的分数,老师精选了近 3 年各地第一次月考的10篇文言文真题,包括课内文言文、课内外对比阅读以及课外文言文阅读,提前练好,无论考试考到哪种类型都不用慌。
做完对照答案批改,哪里弱补哪里,效率超高!

















