✨七年级上册语文期末考试,名著阅读考什么?
今天小蓝老师带着大家梳理《朝花夕拾》《西游记》两本名著的高频考点。
·
➡️《朝花夕拾》高频考点
1、文学常识(作品简介、作者简介)
2、10篇散文的故事情节
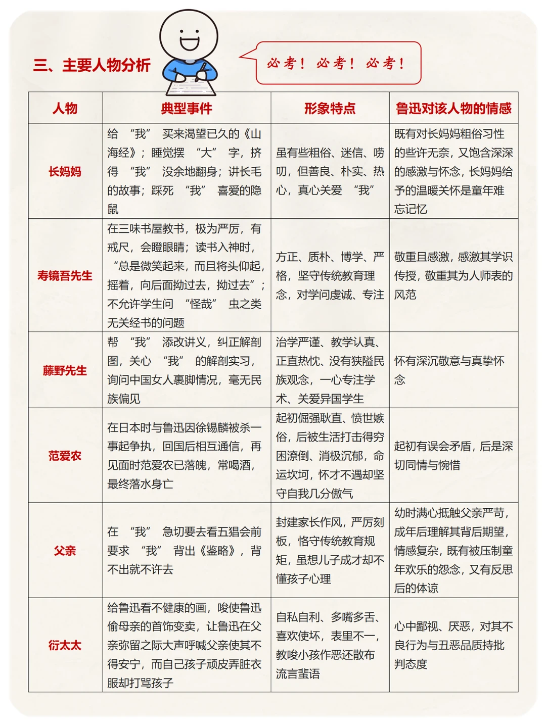
3、长妈妈、藤野先生等主要人物的形象特征及其对应的事件
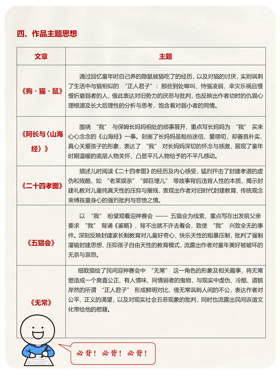
4、10篇散文的主题思想
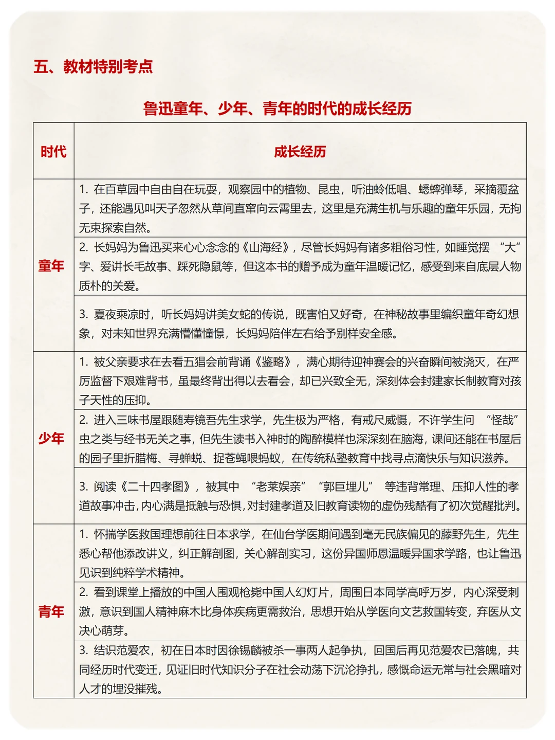
5、鲁迅童年、少年、青年时期的经历
·
➡️《西游记》高频考点
1、作者简介
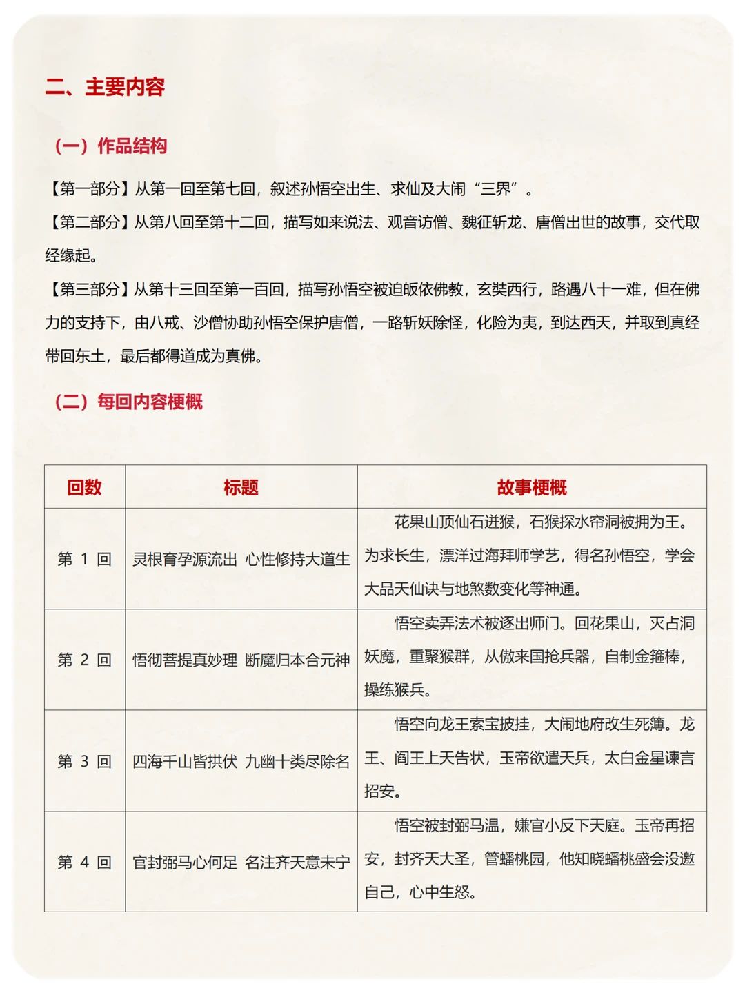
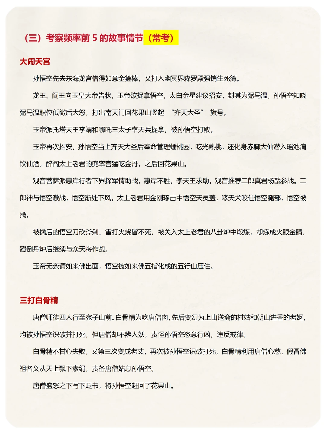
2、大闹天空、三打白骨精等精彩情节
3、孙悟空、唐僧等主要人物的形象特征及其事件
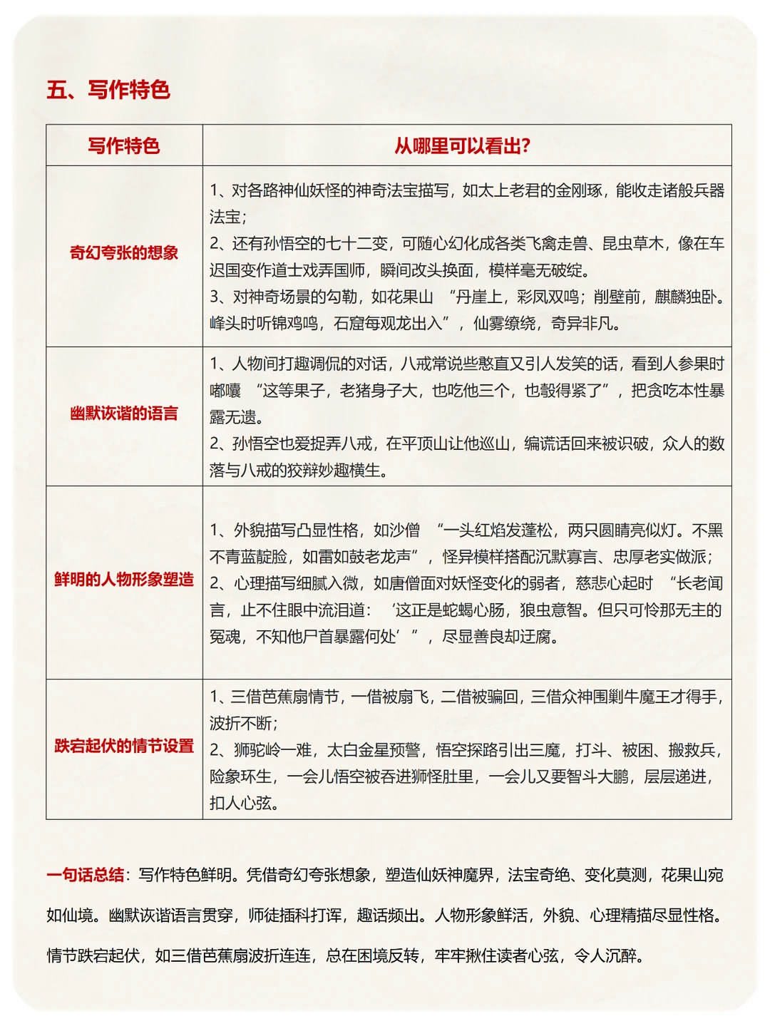
4、本书的写作特色
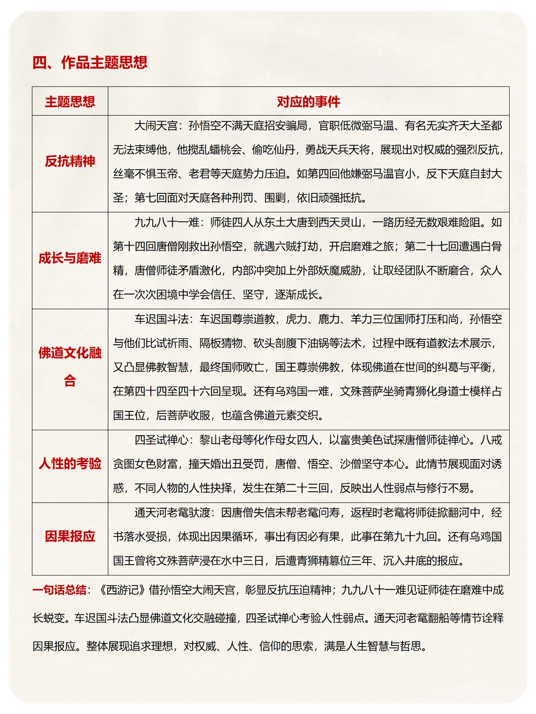
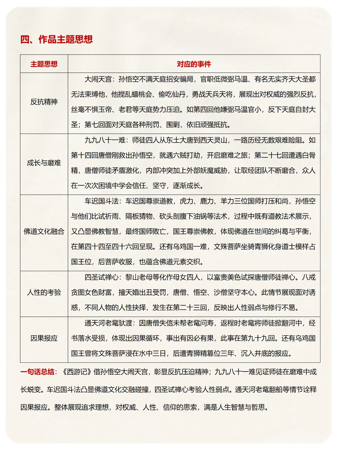
5、本书的主题思想
·
➡️理解记忆以上考点,然后结合真题进行训练,七上期末考试,名著稳了。
七年级上册语文 七上期末 七上语文期末复习 七上名著阅读 七上名著朝花夕拾 七上名著导读西游记 七上语文名著考点 初一家长 陪读妈妈














