DC娱乐网
九年级阅读理解,答题公式+知识点默写卡
2025-12-06 00:45:53
和小蓝语文
教育
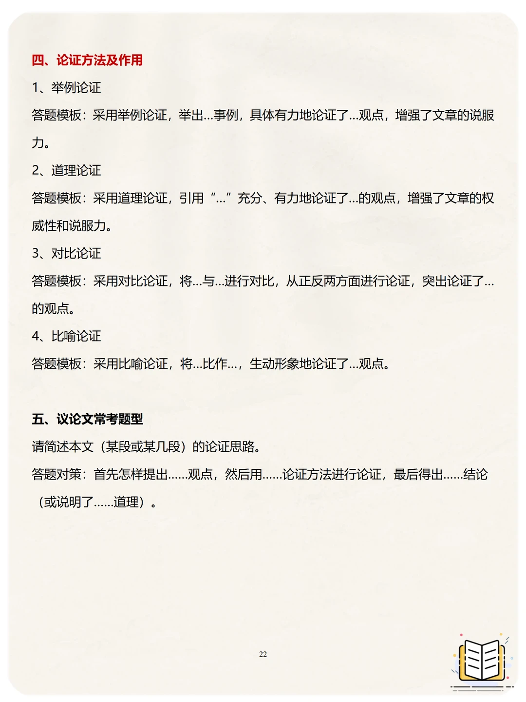
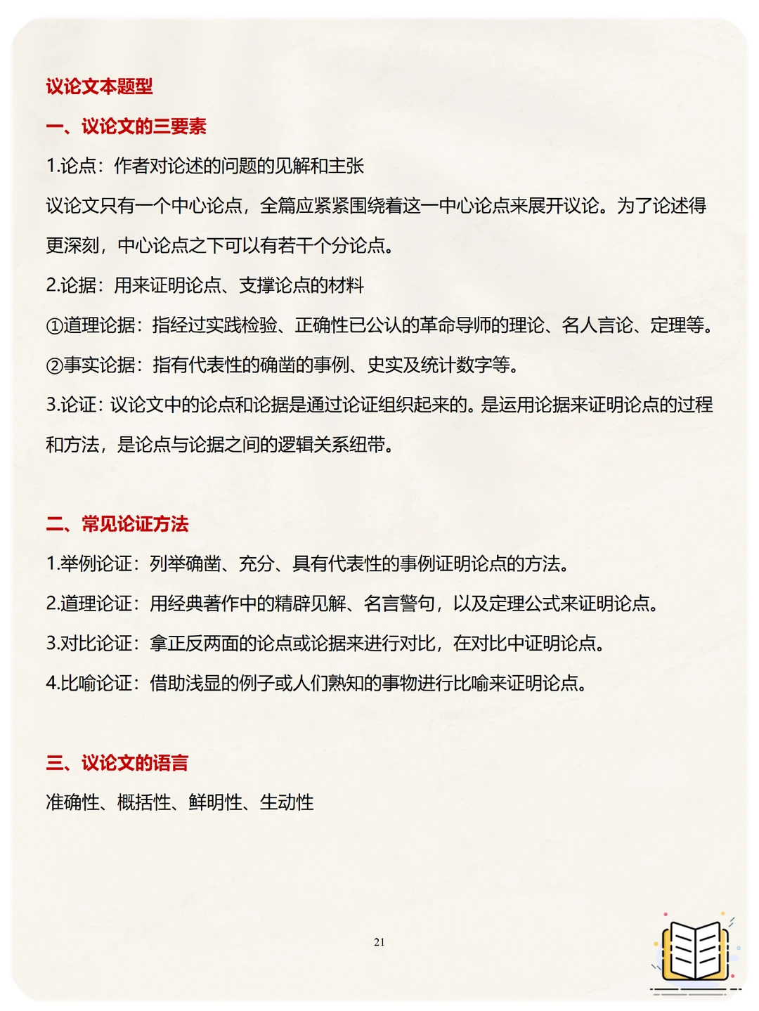
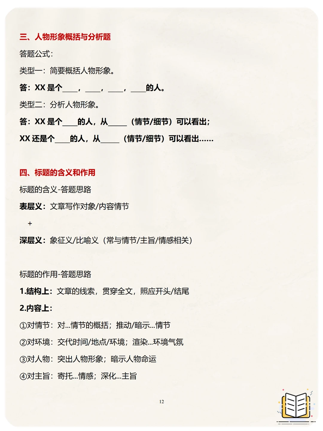
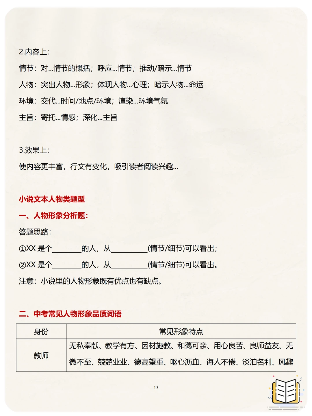
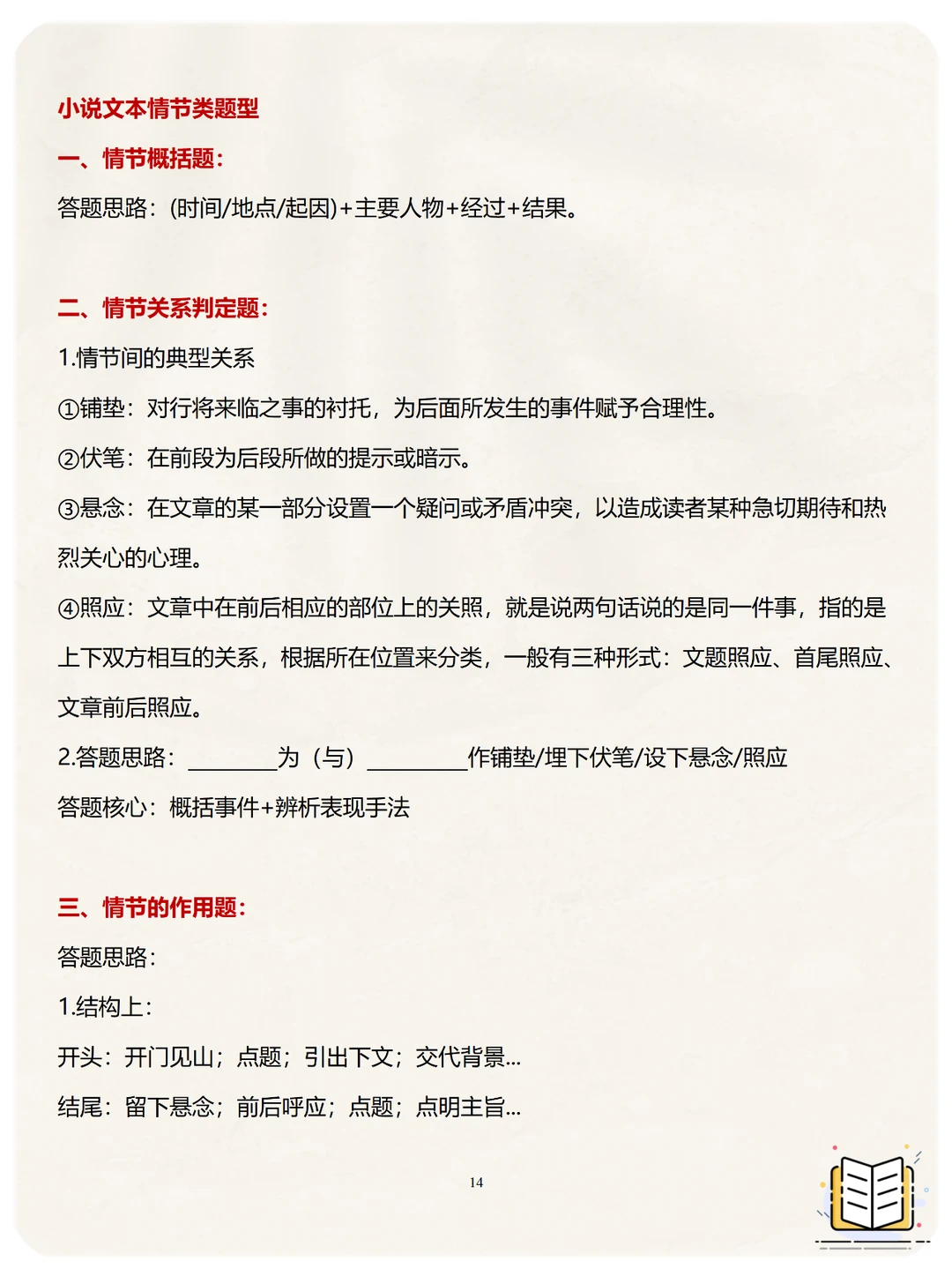
➡️九年级语文阅读理解,除记叙文、说明文外,议论文、小说类型文本是新增的重点,暑假学员在进行答题公式及文体知识学习的时候,发现缺少背默的工具。 · ➡️为此,专门整理了这份《九年级-阅读理解答题公式+知识点默写卡》 · 第一步:学生背默 第二步:家长检查 第三步:反复纠正,直至全部默熟 · ➡️ 不要怀疑背这些的意义,所有方法和技巧的使用,都是建立在你能理解和记得住的基础上,不然都是空谈。
热门分类
推荐
热榜
军事
NBA
体育
社会
明星八卦
娱乐
财经
科技
汽车
历史
国际
游戏
动漫
公益
搞笑
商业
互联网
数码
国际足球
房产
家居
时尚
科学探索
职场
育儿
股票
教育
影视
情感
热点
中国军情
武器
中国南海
中国足球
亚洲杯
科比
综合体育
CBA
投资
楼市
大咖秀
外汇
创业
风口
SUV
豪车
概念车
优惠
新能源
美国
欧洲
朝日韩
俄罗斯
孕期
街拍
恋爱攻略
婚姻
正能量