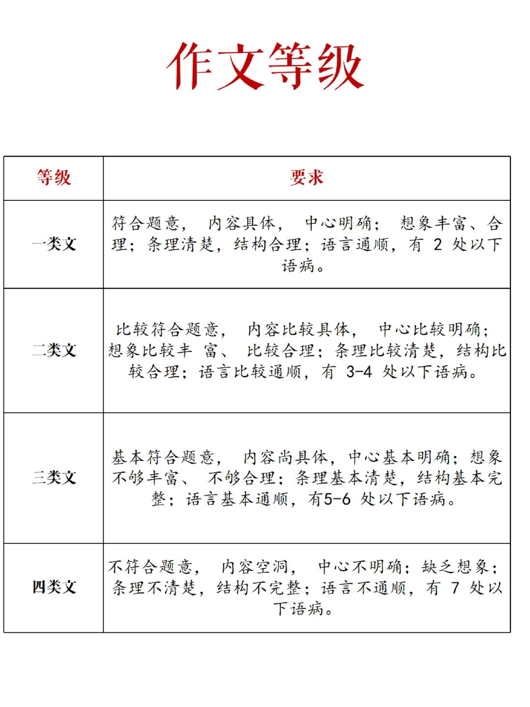
不懂就问有问必答
最后几天了,一定要加油啊!
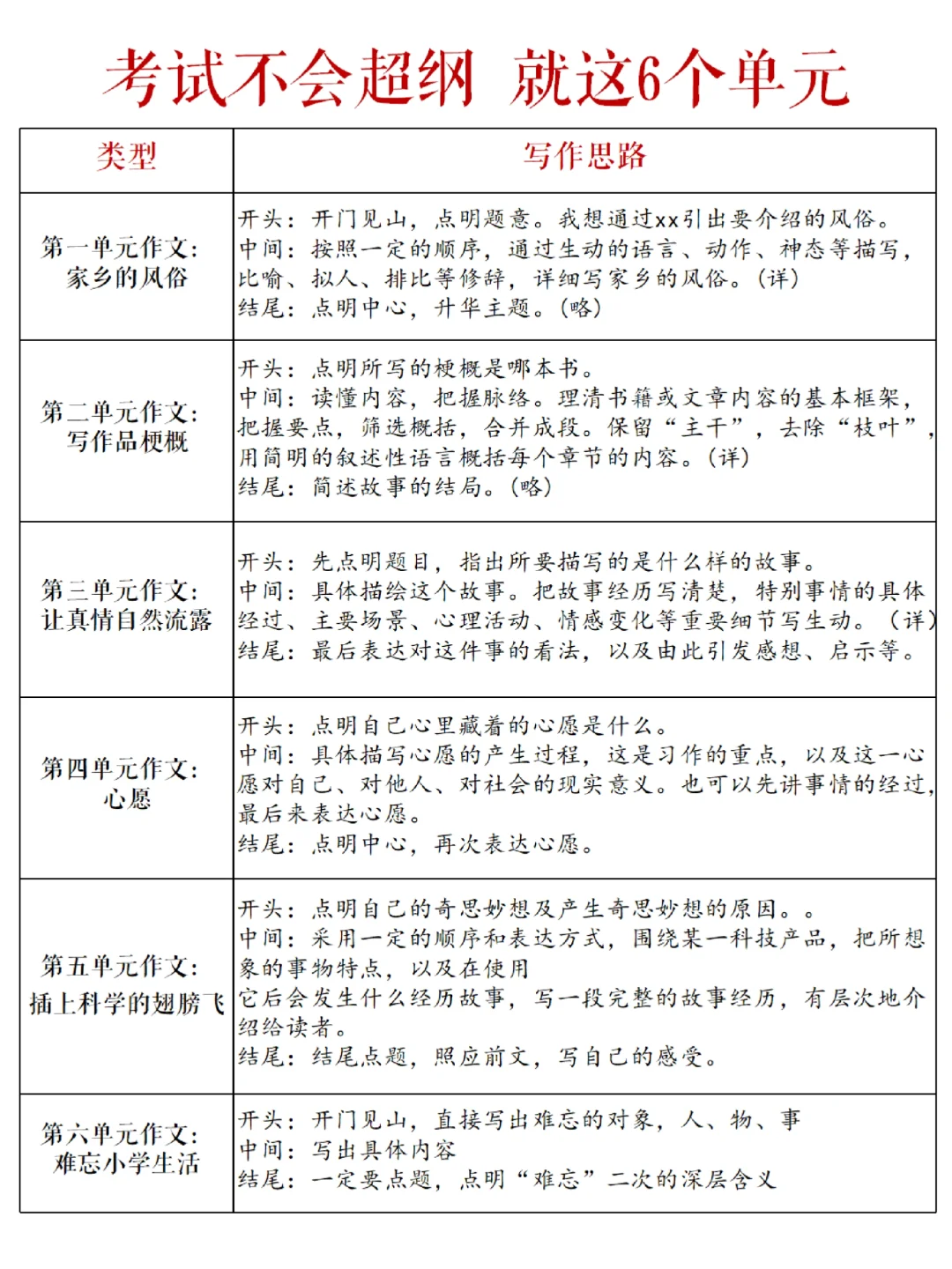
首先我们要知道,作文的范围就在六下每个单元里,不会超纲的,了解这一点之后,我们只要在最后的复习冲刺阶段,把六个单元的作文都好好看一遍,准备一篇范文,接下来要做的就是在kao场上灵活运用就好了。
怎么用?看以下三步:
第一步:仔细审题,想清楚这个作文题目是属于6篇范文里的哪一篇,马上在脑袋里浮现出来那一篇范文。
第二步:寻找差异点,这个作文题目跟我准备的范文有没有一点点不同,如果有的话,我要怎么稍微变一下。
第三步:着冷静沉,认认真真把你准备的范文根据本次的作文题目适当修改后写下来,不要急,字写好,又可以增加3分卷面fen。
注意:准备范文的这种方法只适用于kao前复习时间不够,没办法的情况下,属于能抢多少分是多少分的无奈之举,想要写好作文,平时应该多下功夫,多阅读,多积累,多练习,提高写作能力,以不变的实力,应对万变的题目。(更多提升写作的方法,我后续会逐步讲到)









