🔥八年级上册语文期中考试,文言文板块如何复习?
·
做好这5步,谁还扣你分?
·
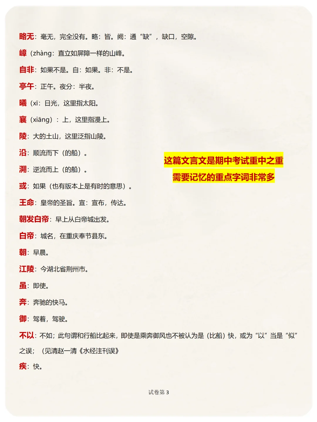
➡️1、梳理考试范围《三峡》《答谢中书书》《记承天寺夜游》《与朱元思书》,其中《三峡》近年考察频率最高。
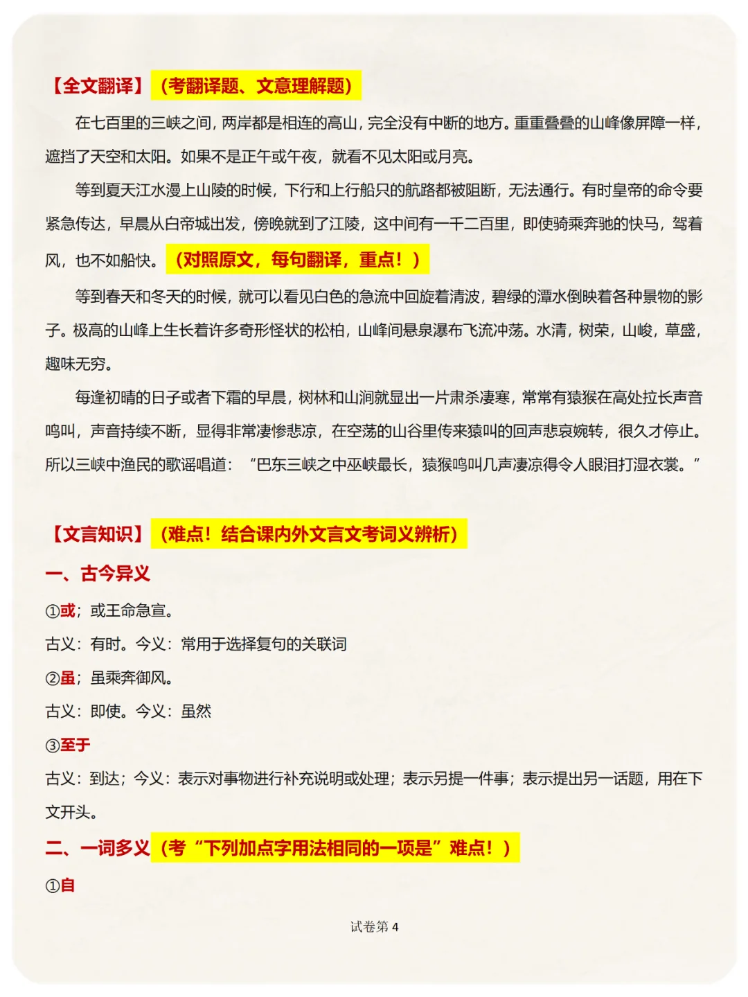
➡️2、梳理每篇文言文的考点,包括作者简介、写作背景、重点注释、全文翻译、文言文知识(一词多义、古今异义、通假字等)
➡️3、做原文默写训练(附默写练习纸,家长检查)
➡️4、做逐句翻译训练 (附翻译练习纸,家长检查)
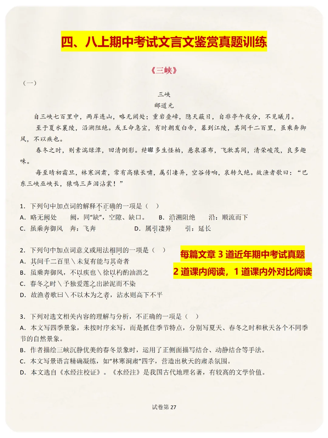
➡️5、做近年的期中考试真题,感悟考法
·
💕 知道你没有时间整理,所以我都帮大家梳理好啦,拿去用吧









