DC娱乐网
七上期中-古诗词复习4步法,妥妥送分💯
2025-12-08 00:39:19
和小蓝语文
教育
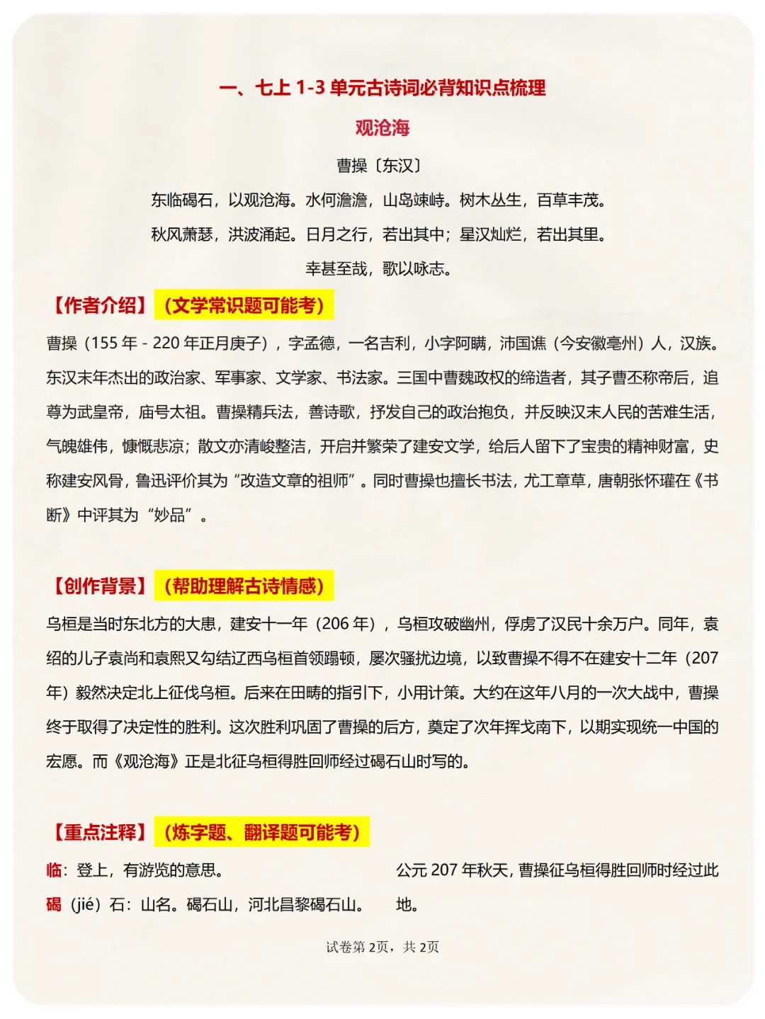
七年级上册语文期中考试,古诗词复习4步法 第一步:背诵必背知识点,【古诗原文】【翻译】【主旨】 第二步:进行诗句理解性默写训练,夯实对古诗的翻译和背诵 第三步:进行全文翻译和主旨默写训练,应对翻译和赏析题 第四步:每首古诗至少做1道古诗鉴赏题,并认真核对答案 · 以上内容已整理,大家一步步学踏实,古诗词是送分的板块,千万别扣分!
热门分类
推荐
热榜
军事
NBA
体育
社会
明星八卦
娱乐
财经
科技
汽车
历史
国际
游戏
动漫
公益
搞笑
商业
互联网
数码
国际足球
房产
家居
时尚
科学探索
职场
育儿
股票
教育
影视
情感
热点
中国军情
武器
中国南海
中国足球
亚洲杯
科比
综合体育
CBA
投资
楼市
大咖秀
外汇
创业
风口
SUV
豪车
概念车
优惠
新能源
美国
欧洲
朝日韩
俄罗斯
孕期
街拍
恋爱攻略
婚姻
正能量