工欲善其事,必先利其器。学习除了刻苦用功,方法同样重要。
昨天晚上发布了《七年级复习计划》,笔记发出后很火,很快后台的点赞、收藏就99+,不断有八年级家长催我出八年级的复习计划,不敢怠慢,马上开始整理。
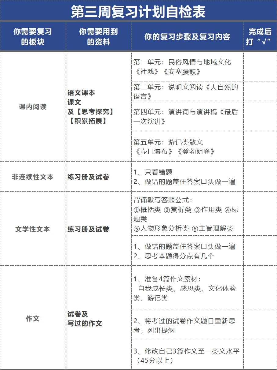
这套方法是我当年上学时自己总结的,按照这个方法,语文这门课一直是我的优势科目,高考取得了140+的好成绩。后来做了老师,再次回顾这个方法,取其精华去其糟粕,整理之后发现,的确适合不同层次的学生,对于基础较差的学生,你就按照自检表一步一步完成,需要不打折扣的完成,不要自我欺骗。对于基础较好的学生,你可以把这个当成复习内容检索表,哪里不会补哪里,高效复习。
期末考好了,记得来向我报喜哦。






