八年级下册语文期末复习,阅读理解板块复习梳理总结
一、记叙文考点梳理
1、记叙文文体知识
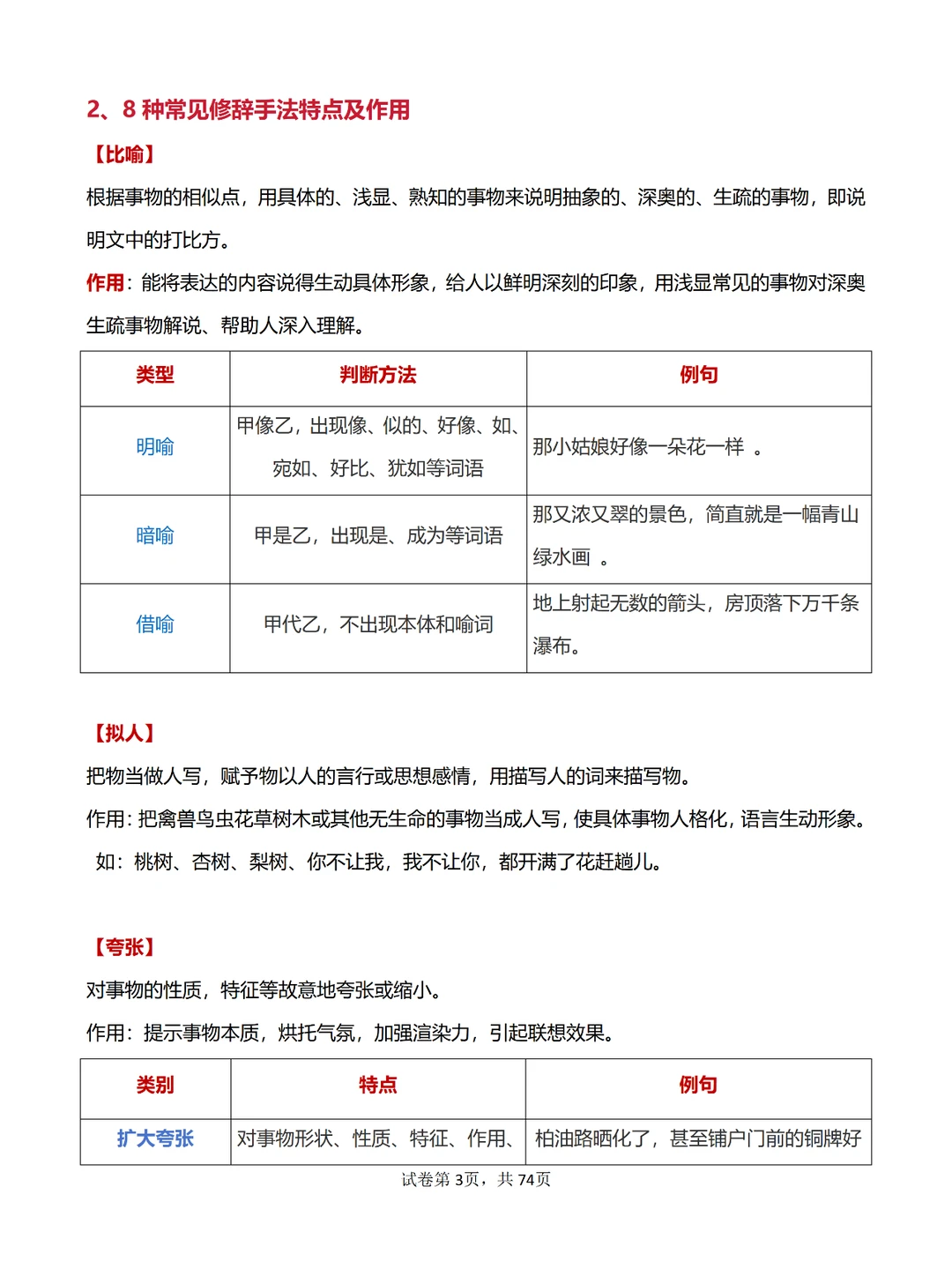
2、8种常见修辞手法特点及作用
3、7种描写方法的特点及作用
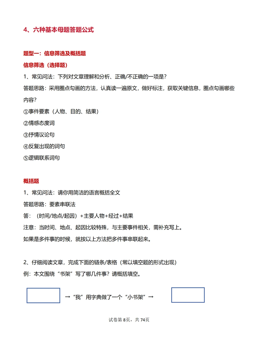
4、六种基本母题答题公式
·
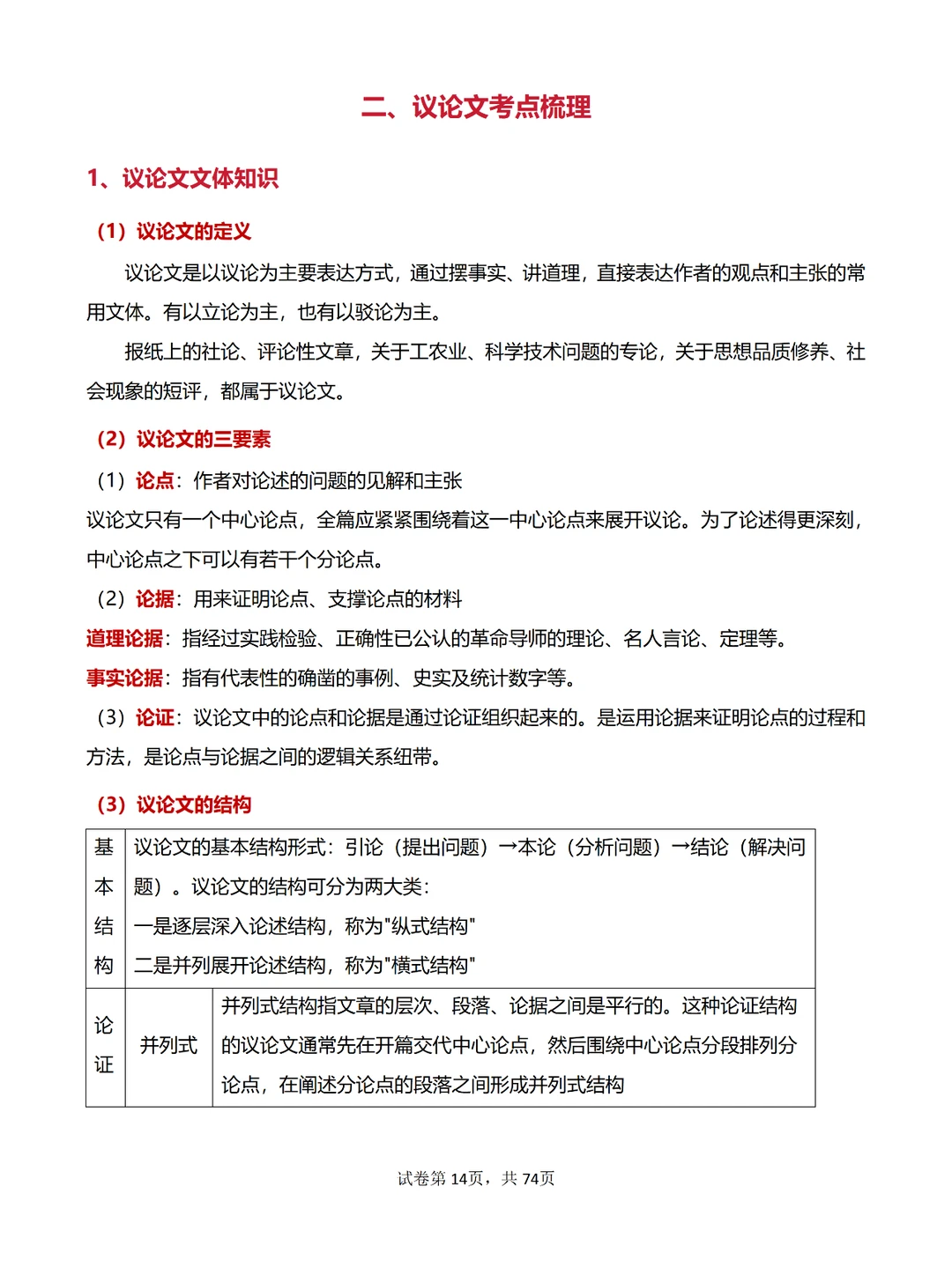
二、议论文考点梳理
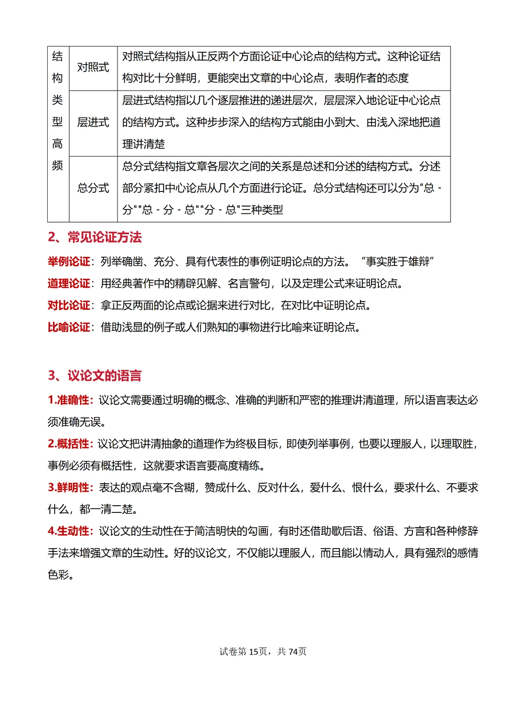
1、议论文文体知识
2、常见论证方法
3、议论文的语言
4、论证方法及作用
5、议论文常考题型
·
三、说明文考点梳理
1、说明文基本文体知识(理解)
2、说明文的说明方法(必背)
3、说明文的阅读技巧(理解)
4、说明文13种题型及答题技巧(理解并记忆)
·
四、非连续性文本阅读理解
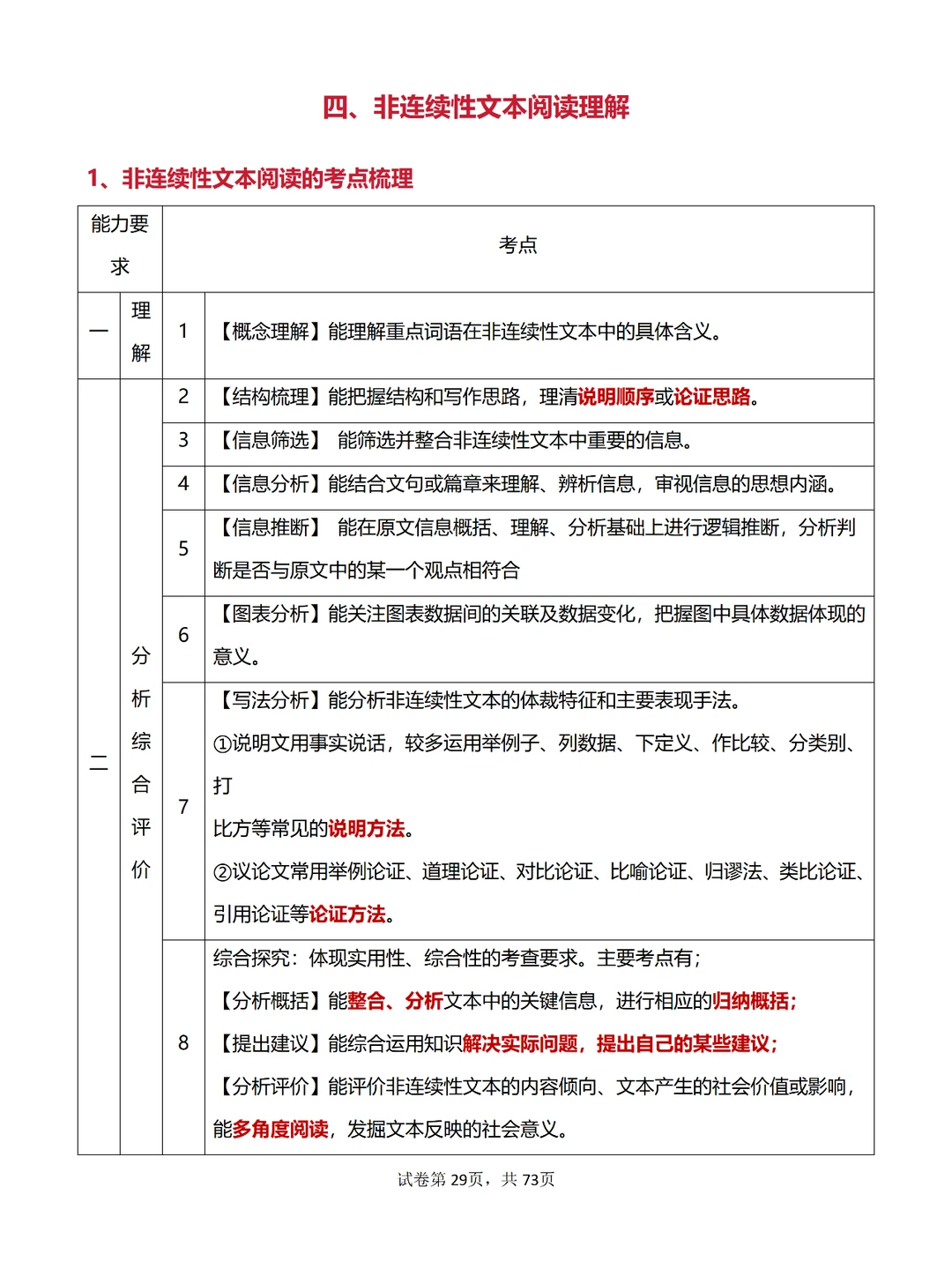
1、非连续性文本阅读的考点梳理
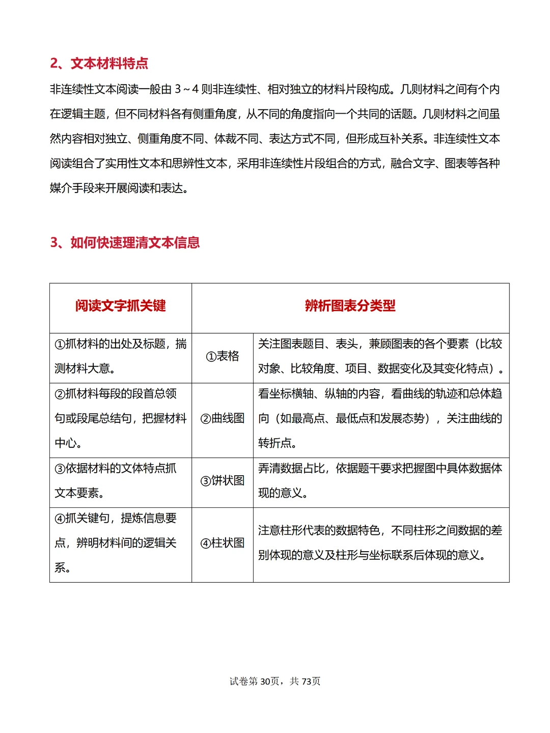
2、文本材料特点
3、如何快速理清文本信息
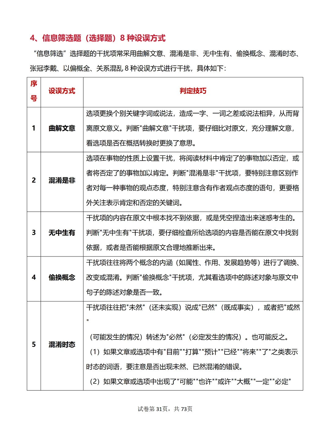
4、信息筛选题(选择题)8种设误方式
5、主观题“三步”解题流程
·
五. 八下期末阅读理解真题精练
1、 文学性文本阅读真题5篇(记叙3,议论1,说明1)
2、 非连续性文本阅读真题2篇
3、 答案详解

















