DC娱乐网
“一个吉利”计划终于要尘埃落定[喵喵] 吉利汽车控股有限公司发布公告...
2025-12-10 01:02:52
电动知识小妹
汽车
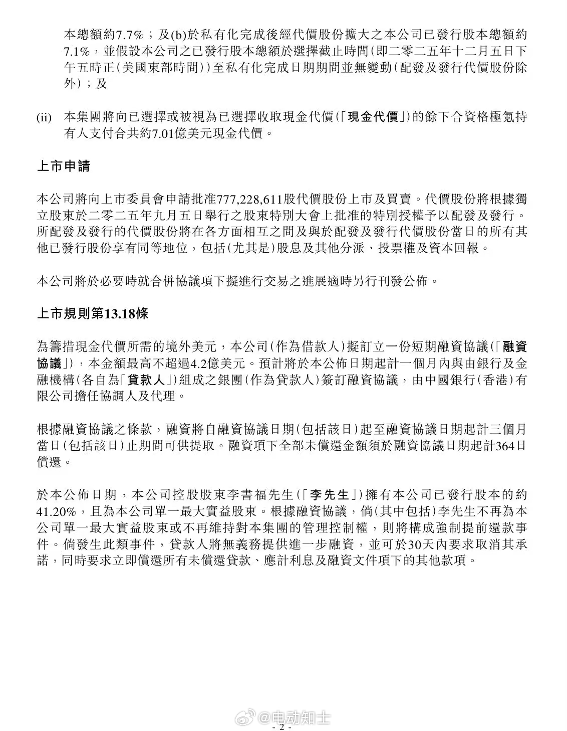
“一个吉利”计划终于要尘埃落定[喵喵] 吉利汽车控股有限公司发布公告,公布极氪智能科技控股有限公司私有化交易中持有人对价选择结果。 极氪持有人占合资格极氪持有人约70.8%,吉利汽车将为其配发及发行共计777,228,611股对价股份。 选择或被视为选择现金对价的极氪持有人,占合资格极氪持有人约29.2%,吉利汽车将支付合计约7.01亿美元现金。 根据规划,吉利汽车与极氪的合并交易于2025年12月29日或之前完成。
猜你喜欢
吉利高管无敌了。吉利陈政:有的车企是非常勤勉的对标专家。什么火就立刻能迭代出
2025-12-06
辉辉记
标签:
吉利
国产车
2010年比亚迪年销量是519763辆,吉利是360723辆,长城是294181
2025-11-19
嘴哥看科技
标签:
吉利
比亚迪
长城汽车
奇瑞
国产车
波兰电台直播中国汽车对撞德系车,一辆奇瑞欧萌达5与德系斯柯达以超过60迈的速度迎
2025-12-08
云景史实记
标签:
奇瑞汽车
直播中国
斯柯达
德系车
交通事故
吉利副总裁陈政:部分车企拉低中国车设计高度。
2025-12-09
王石头啊
标签:
吉利
吉利银河星耀6
国产车
吉利:人心中的成见是一座大山
2025-11-12
房厂评科技长
标签:
吉利
国产车
余承东没有说错了!连吉利高管都认为有些车企抄袭别人外观,拉低中国审美吉利高管发表
2025-12-09
嘴哥看科技
标签:
吉利
保时捷
国产车
2019年,几何品牌销量1.29万辆2020年,几何品牌销量1.03万辆20
2025-11-28
王子聊科技
标签:
吉利
国产车
热门分类
推荐
热榜
军事
NBA
体育
社会
明星八卦
娱乐
财经
科技
汽车
历史
国际
游戏
动漫
公益
搞笑
商业
互联网
数码
国际足球
房产
家居
时尚
科学探索
职场
育儿
股票
教育
影视
情感
热点
中国军情
武器
中国南海
中国足球
亚洲杯
科比
综合体育
CBA
投资
楼市
大咖秀
外汇
创业
风口
SUV
豪车
概念车
优惠
新能源
美国
欧洲
朝日韩
俄罗斯
孕期
街拍
恋爱攻略
婚姻
正能量