是谁还不会Macbook触控板手势
外出(摸鱼)极简办公不带鼠标超酷的好嘛[自拍R]
嗨~我是DT,9年MAC主。
Mac最迷人的地方之一就是它的触控板啦,不会触控板真的等于白买,这里总结了⏰22个触控板手势和设置小知识,还没学会的宝子们先点赞收藏慢慢看❗️
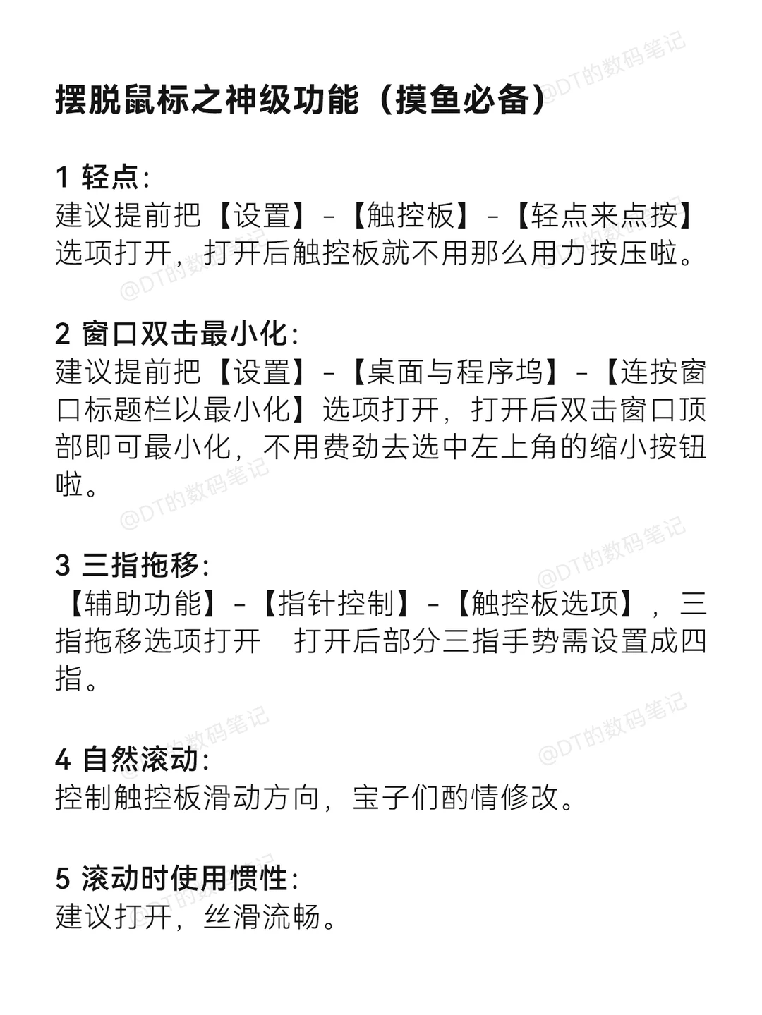
🧾摆脱鼠标之神级功能(摸鱼必备)
【轻点】:建议提前把【设置】-【触控板】-【轻点来点按】选项打开,打开后触控板就不用那么用力按压啦
【窗口双击最小化】:建议提前把【设置】-【桌面与程序坞】-【连按窗口标题栏以最小化】选项打开,打开后双击窗口顶部即可最小化,不用费劲去选中左上角的缩小按钮啦
【三指拖移】:【辅助功能】-【指针控制】-【触控板选项】,三指拖移选项打开⚠️打开后部分三指手势需设置成四指
【自然滚动】:控制触控板滑动方向,宝子们酌情修改
【滚动时使用惯性】:建议打开,丝滑流畅
🧾触控板手势
1️⃣单指
●选择:单指点击
●打开文件:单指双击
●单指选中:在有文字的地方,双击选中最近的词语,三下连续点击选中整个段落的文字。
2️⃣双指
●右键功能:双指轻点
●滚屏:双指上下移动
●缩小和放大:双指捏合或张开可放大或缩小画面
●前后翻页:双指左右滑
●智能缩放:双指双击页面(浏览网页)
●调整图片:双指旋转调整图片方向
●通知中心:从触控板右侧边缘向左滑动
3️⃣三指
●拖动窗口:将指针拖到窗口顶部,然后三指拖移(隐藏技巧)
●查词典:在文字或单词上三指双击(仅Safari)
4️⃣四指
●快速显示桌面:四指分开
●开启动台:四指捏合在一起
●切换桌面:四指左右滑动
●打开调度中心:四指上推
●查看当前使用 App 的所有窗口:四指下滑
赶紧点❤️收藏,别到用的时候找不到啦🔥
最后别忘了关㊗️DT哦
还有更多数码小技巧等着和大家分享呢!
🎈我的主页还有许多实用的数码使用技巧,我们下期见~





