嗨~我是DT
最近在蹲空调的宝子速速看过来[派对R]今天又是一期618选购攻略——空调篇!
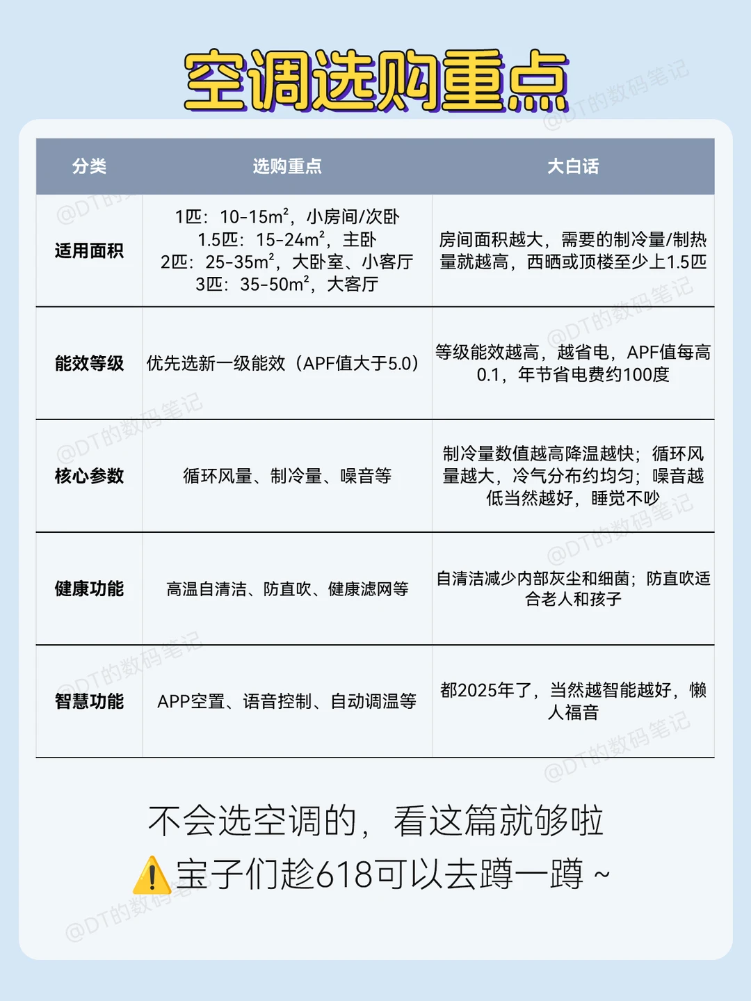
话不多说,直接上干货!不知道选择重点和看不懂参数的,看图2
1️⃣客厅篇
中央空调维修麻烦价格贵,壁挂式空调制冷量和送风距离有限不适合大面积客厅,要想空调快速降温还得选立柜式空调!
✅618可以去蹲蹲美的新品无风感空调·云朵系列柜机,
1800m³/h风量3分钟迅速将冷气、暖气覆盖客餐厅,同时采用AI无风感技术,利用毫米波雷达精准检测人体活动,实现冷风不直吹老人腿🧒小孩头,避免感冒着凉~还有15维分区分控系统,照顾家人不同需求🌬️想吹吹得到,想避避得开
✅自带纳米抗菌滤网,高温除菌,还有温湿风黄金配比,精准衡温控风,开机就吹洁净风,对家里小宝贝和宝妈也能实现母婴级净护
✅其他如APP智控、忘关机提醒、0.5度精细控温、1-100档惊细控风等等都是平时使用过程中提升舒适感的小功能!💰原价7999,现在活动价+国补优惠,到手只要5999❗️
1️⃣卧室篇
普通卧室12-15㎡,1.5匹挂机空调就足够啦!小米巨省电超一级能效5.27的APF值远超新国标,一年省电约202度,1800m³/h风量30s速冷60s速热,喜欢米家生态的宝子必入,回家之前远程开启,到家舒舒服服~现在国补后只要💰1439,直接逼疯友商!
[向右R]现在618正是入手的好机会,宝子们赶紧去京东🔍【空调清凉季】,进入空调活动专场,超多性价比空调,价格超香~
京东618又好又便宜买空调上京东京东空调双重补贴京东国补999空调不限量美的空调小米空调






